广东省钢铁及铝加工(深井铸造)企业

安全检查工作指引

 

 

 

 

 

 

 

 

 

 

 

广东省应急管理厅

202512

  


 

一、工贸企业重大事故隐患排查工作指引表.............................. 1

(一)通用部分................................................................................. 1

(二)冶金企业部分......................................................................... 6

(三)有色企业_铝加工(深井铸造)企业部分..................... 43

(四)其他....................................................................................... 87

二、钢铁及铝加工(深井铸造)企业重大事故隐患防范要点      94

(一)钢铁企业重大事故隐患防范要点.................................... 94

(二)铝加工(深井铸造)企业重大事故隐患防范要点       97

 


一、工贸企业重大事故隐患排查工作指引表

(一)通用部分

检查依据

《工贸企业重大事故隐患判定标准》

第三条工贸企业有下列情形之一的,应当判定为重大事故隐患:

(一)未对承包单位、承租单位的安全生产工作统一协调、管理,或者未定期进行安全检查的。

【相关法规标准】

《中华人民共和国安全生产法》(2021610日第三次修正)

第四十九条 生产经营单位不得将生产经营项目、场所、设备发包或者出租给不具备安全生产条件或者相应资质的单位或者个人。

生产经营项目、场所发包或者出租给其他单位的,生产经营单位应当与承包单位、承租单位签订专门的安全生产管理协议,或者在承包合同、租赁合同中约定各自的安全生产管理职责;生产经营单位对承包单位、承租单位的安全生产工作统一协调、管理,定期进行安全检查,发现安全问题的,应当及时督促整改。

矿山、金属冶炼建设项目和用于生产、储存、装卸危险物品的建设项目的施工单位应当加强对施工项目的安全管理,不得倒卖、出租、出借、挂靠或者以其他形式非法转让施工资质,不得将其承包的全部建设工程转包给第三人或者将其承包的全部建设工程支解以后以分包的名义分别转包给第三人,不得将工程分包给不具备相应资质条件的单位。

【工作指引/解读】

判定情形:

(1)生产经营项目、场所发包或者出租给其他单位的,企业未与承包单位、承租单位签订专门的安全生产管理协议,或者未在承包合同、承租合同中约定各自的安全生产管理职责。

(2)生产经营项目、场所发包或者出租给其他单位的,企业与承包单位、承租单位签订的安全生产管理协议、承包合同、承租合同中,免除或者转嫁企业安全生产工作统一协调、管理义务。

(3)生产经营项目、场所发包或者出租给其他单位的,企业未按照安全生产规章制度或者协议、合同中的要求,定期对承包单位、承租单位进行安全检查,或者发现安全问题未督促整改。

检查事项

(1)      检查企业是否与承包单位、承租单位签订安全管理协议;

(2)      安全管理协议内容是否规范,内容包括但不限于:

n  是否明确甲、乙双方的安全管理职责;

n  是否明确甲方对乙方的安全管理统一协调,以及定期安全检查的职责;

n  是否存在免责条款;

(3)      是否对承包单位的特种作业人员持证上岗情况进行核查,并建立清单备案;

(4)      是否对承包单位进行危险源告知或安全技术交底;

(5)      对承包单位的危险作业是否进行审批管控;

(6)      对风险较大的工程内容,是否审核施工方案;

(7)      主要负责人是否定期牵头对承包单位、承租单位进行安全检查。

风险分析

承包单位及承租单位在安全生产工作中具有关键作用,生产经营单位须严格审查承包商资质,签订安全生产管理协议,明确责任划分。承包单位及承租单位作为生产活动的直接执行者,其安全管理水平直接影响整体安全状况:若资质不符或管理缺失,易引发事故并承担连带责任;而规范操作的承包商则能有效落实风险管控、隐患排查等要求,提升作业现场安全水平。因此,加强承包单位及承租单位准入审核、过程监督和统一协调管理,是防范安全风险、落实企业主体责任的重要环节。

指导建议

1.     建立承包单位、承租单位的审核入库机制,将安全生产管理作为一票否决条件;

2.     将承包单位、承租单位纳入生产经营单位安全管理系统中,进行全项目周期安全管理。

 

检查依据

《工贸企业重大事故隐患判定标准》

第三条 工贸企业有下列情形之一的,应当判定为重大事故隐患:

(二)特种作业人员未按照规定经专门的安全作业培训并取得相应资格,上岗作业的。

【相关法规标准】

《中华人民共和国安全生产法》(2021610日第三次修正):

第三十条 生产经营单位的特种作业人员必须按照国家有关规定经专门的安全作业培训,取得相应资格,方可上岗作业。特种作业人员的范围由国务院应急管理部门会同国务院有关部门确定。

《特种作业人员安全技术培训考核管理规定》(原国家安全生产监督管理局令第30号,总局令第63号、第80号修正):

第五条 特种作业人员必须经专门的安全技术培训并考核合格,取得《中华人民共和国特种作业操作证》(以下简称特种作业操作证)后,方可上岗作业。

【工作指引/解读】

判定情形:

(1)企业使用未取得相应特种作业操作证的特种作业人员上岗作业。

(2)企业使用伪造特种作业操作证的特种作业人员上岗作业。

(3)企业使用特种作业操作证已过有效期或者到期未复审的特种作业人员上岗作业。

检查事项

检查特种作业人员持证上岗情况,具体事项包括但不限于;

n  证件真实性和有效性;

n  关键岗位的持证人数能否满足安全生产需要;

n  根据岗位花名册,抽查人员持证情况;

n  抽查危险作业票,核对作业人员的持证情况;

n  抽查承包单位现场特种作业人员的持证情况。

风险分析

特种作业具有高风险特性,易导致重大事故。通过严格的培训考核和持证上岗制度,可确保从业人员掌握必要的安全技术知识与技能,有效防范作业风险。规范的特种作业管理能显著降低事故发生率,保障操作者及他人安全,维护设备设施完好,是落实企业主体责任、提升整体安全生产水平的关键环节。

指导建议

1.     企业必须确保特种作业人员经专门安全技术培训并考核合格,取得《特种作业操作证》后方可上岗作业。

2.     建立特种作业人员台账,定期核查证件有效性,杜绝无证、假证或过期证件上岗行为。

3.     定期组织开展特种作业人员内部专项培训。

 

检查依据

《工贸企业重大事故隐患判定标准》

第三条 工贸企业有下列情形之一的,应当判定为重大事故隐患:

(三)金属冶炼企业主要负责人、安全生产管理人员未按照规定经考核合格的。

【相关法规标准】

《冶金企业和有色金属企业安全生产规定》(原国家安全生产监督管理总局令第91号):

第十一条 企业主要负责人、安全生产管理人员应当接受安全生产教育和培训,具备与本企业生产经营活动相适应的安全生产知识和管理能力。其中,存在金属冶炼工艺的企业的主要负责人、安全生产管理人员自任职之日起六个月内,必须接受负有冶金有色安全生产监管职责的部门对其进行安全生产知识和管理能力考核,并考核合格。

《中华人民共和国安全生产法释义》及《中共中央国务院关于推进安全生产领域改革发展的意见》:

生产经营单位的主要负责人,对企业而言,不同组织形式的企业有所不同。生产经营单位的法定代表人和实际控制人同为安全生产的的第一责任人。对于有限责任公司和股份有限公司,主要负责人应当是公司董事长和经理(总经理、首席执行官或其他实际履行经理职责的企业负责人);对于非公司制的企业,主要负责人为企业的厂长、经理、矿长等企业行政一把手

【工作指引/解读】

判定情形:金属冶炼企业主要负责人、安全生产管理人员任职之日起6个月后,未经相应的应急管理部门考核合格。

检查事项

(1)      检查企业安委会和安全管理组织机构人员配置情况,确定主要负责人和安全管理人员,逐一核对考核证件及其有效期;

(2)      注意检查企业主要负责人和安全管理人员发生变更后,是否在6个月内完成应急管理部门的培训和考核;

(3)      抽查询问主要负责人和安全管理人员对安全生产职责掌握情况。

风险分析

合格的安全生产主要负责人和安全生产管理人员是企业落实安全生产责任的核心要素。冶金行业属于高危行业,相关人员若不具备相应能力,将在安全管理过程中形成系统性管理缺陷,导致人员、设备、物料、制度、环境等环节持续产生并积累安全隐患,最终显著增加事故发生风险。

指导建议

1.     按照法规要求及时参加培训和再培训;

2.     主要负责人和安全管理人员发生人事变动时,应将安全培训考核合格列出岗位条件。

 

 

 


 

(二)冶金企业部分

检查依据

《工贸企业重大事故隐患判定标准》

第四条 冶金企业有下列情形之一的,应当判定为重大事故隐患:

(一)会议室、活动室、休息室、操作室、交接班室、更衣室(含澡堂)等6类人员聚集场所,以及钢铁水罐冷(热)修工位设置在铁水、钢水、液渣吊运跨的地坪区域内的;

【相关法规标准】

《炼钢安全规程》(AQ 2001-2018):

  6.2.9条:转炉、AOD炉和电炉主控室的布置,应设置出现大喷事故的必要防护措施;转炉兑铁、加废钢的起重机司机室玻璃窗应采取必要的防止转炉喷溅的措施;连铸主控室不应正对中间罐;转炉旁操作室应采取隔热防喷溅措施;电炉出钢操作室,不应正对出钢方向开门,其窗户应采取防喷溅措施;所有控制室、电气室的门,均应向外开启;电炉与LF主控室,应按隔声要求设计;主控室应设置紧急出口。

  10.1.14条:炉后出钢操作室(或操作台)应设在安全的位置,其正对出钢口的窗户应有防喷溅设施。操作室出入口应设在远离出钢口一侧。炉下钢水罐车运行控制应与电炉出钢倾动控制组合在一个操作台上,以便协调操作。电炉出钢倾动应与炉下钢水罐车的停靠位置及电子秤联锁,出钢水量达到规定值,电炉回倾到适当位置后,钢水罐车方可从出钢工位开出,以保证出钢作业安全。

【工作指引/解读】

判定情形:

(1)      炼钢厂、铁合金厂的会议室、活动室、休息室、操作室、交接班室、更衣室(含澡堂),设置在熔融金属吊运行走区域的正下方地坪区域。注:正下方地坪区域是指横向以吊运跨两侧立柱靠近熔融金属吊运侧的立柱边线为界,纵向以吊运跨最两端的铁水、钢水、液渣吊运工艺极限边界为界的车间地坪区域。吊运工艺极限边界是指因生产工艺需要,铁水罐、钢水罐、液渣罐(包、盆)位于兑装位、倒罐位、钢包回转台、浇铸位或者地面轨道极限起吊点时,吊运跨纵向靠近最两端方向的罐(包、盆)外壁到达的垂直边界位置。炼钢连铸的铸余渣罐(包、盆)位于起吊点时的外壁不视为熔融金属吊运工艺极限边界。

(2)      炼钢厂、铁合金厂的会议室、活动室、休息室、操作室、交接班室、更衣室(含澡堂),设置在熔融金属吊运跨距离吊运工艺极限边界50米以内的地坪区域(纵向两端方向)。

1 红框内为正下方地坪区域,严禁设置六类人员聚集场所

(3)      炼钢厂位于车间架空层平台的转炉操作室,其面向铁水吊运侧未采用实体墙完全封闭。注:实体墙是指砖墙、混凝土墙或者采用耐火材料砌(浇)筑的墙体;未采用实体墙完全封闭是指操作室面向熔融金属吊运侧的出入门、观察窗未采用实体墙完全封闭。

(4)      炼钢厂架空层平台的AOD炉、VD炉、VOD炉的操作室,其面向铁水、钢水吊运侧未采用实体墙完全封闭的外墙,在铁水罐、钢水罐吊运跨靠近熔融金属吊运侧的立柱边线以内。

(5)      炼钢厂连铸流程采用钢水罐水平连浇车或者钢包回转台单跨布置的连铸平台操作室,其面向钢水、液渣吊运侧未采用实体墙完全封闭的外墙,在连铸平台靠近熔融金属吊运侧的立柱边线以内。注:面向钢水、液渣吊运侧包括正对连铸跨和面向钢水罐行走路线两个方向。

(6)      炼钢厂钢水罐冷(热)修工位、铁水罐冷修工位设置在铁水、钢水、液渣吊运行走区域的正下方地坪区域内,或者设置在吊运跨纵向最两端时,未满足安全防护要求。注:安全防护要求是指钢水罐冷(热)修工位、铁水罐冷修工位的罐体外壁(靠近罐体吊运工艺极限边界一侧),与熔融金属吊运工艺极限边界间距大于等于15米;钢水罐热修工位靠近熔融金属吊运侧还需设置高度大于等于2,宽度超出热修操作工位1米以上的实体墙;实体墙与吊运工艺极限边界的距离应大于等于13米。

2 钢水罐冷(热)修工位和铁水罐冷修工位示意图

检查事项

(*表示非重大隐患)

(1) 熔融金属吊运行走区域的正下方地坪区域内是否设置六类人聚集场所(如图3);

(2) 熔融金属吊运行走区域的正下方地坪区域内是否存在工具室、备件室等被违规用做休息室的情况(如图4);

(3) 冷、热修工位设置的位置及防护墙是否符合要求(边界间距大于等于15米,高度大于等于2,宽度超出热修操作工位1米以上的实体墙,如图5);

(4) 炼钢厂位于车间架空层平台的转炉操作室面向熔融金属吊运侧的出入门、观察窗是否采用实体墙完全封闭;

(5) 炼钢厂架空层平台的AOD炉、VD炉、VOD炉的操作室其面向钢水吊运侧是否采用实体墙完全封闭;

(6) 地坪区域朝向熔融金属吊运侧操作室是否在熔融金属吊运侧立柱边线以内;

(7) *电炉操作室和精炼炉操作室的观察窗未采取防喷溅措施(如图6);

(8) 炼钢厂连铸流程采用钢水罐水平连浇车或者钢包回转台单跨布置的连铸平台操作室,其面向钢水、液渣吊运侧未采用实体墙完全封闭的外墙,在连铸平台靠近熔融金属吊运侧的立柱边线以内;

(9) *重点查冶金起重机、钢包及吊具合规情况,包括但不限于:

n  冶金起重机的年检报告;

n  钢包及耳轴、吊具的年检报告;

n   钢丝绳的检查和更换记录;

n  声光报警器有效性。

 

3 操作室设置在正下方地坪区内

 

4 工具室被违规用做休息室(红色圈内为临时床铺)

 

5 热修工位实体防护墙未超过工位1

 

mmexport1755177103238

6 电炉操作室和精炼炉操作室的观察窗未采取防喷溅措施

 

7 连铸平台操作室面向钢水、液渣吊运侧未采用实体墙完全封闭

钢包倾翻事故为顶事件进行故障树分析

钢包倾翻事故

基于故障树分析提出的风险防控路径

n  严禁吊运区域设置人员聚集场所;

n  设置隔离措施及警示标识,严禁人员违规进入吊运区域;

n  通过视频监控技术识别并警告进入吊运区域的人员;

n  吊钩疲劳裂纹在线检测+每班点检;

n  钢丝绳在线检测及定期强制更换;

n  耳轴磨损/裂纹红外热像+超声波检测;

n  吊机双制动冗余+失速保护模块;

n  避免操作失误(如误打下降高速档),钥匙锁定低速模式。

 

检查依据

《工贸企业重大事故隐患判定标准》

第四条冶金企业有下列情形之一的,应当判定为重大事故隐患:

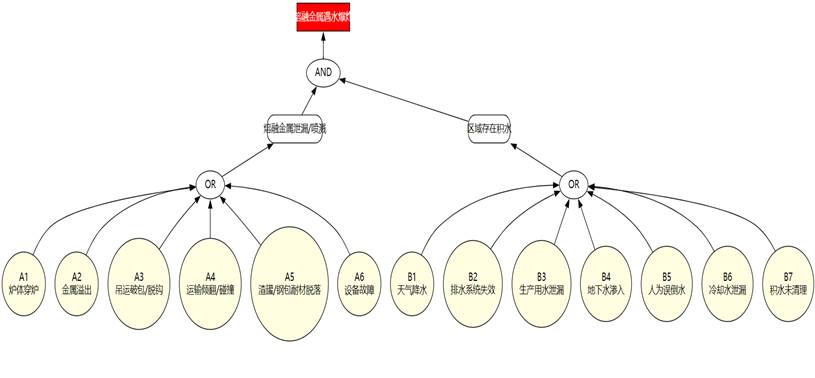
(二)生产期间冶炼、精炼和铸造生产区域的事故坑、炉下渣坑,以及熔融金属泄漏和喷溅影响范围内的炉前平台、炉基区域、厂房内吊运和地面运输通道等6类区域存在积水的;

【相关法规标准】

《冶金企业和有色金属企业安全生产规定》(原国家安全生产监督管理总局令第91号):

第二十八条 企业在进行高温熔融金属冶炼、保温、运输、吊运过程中,应当采取防止泄漏、喷溅、爆炸伤人的安全措施,其影响区域不得有非生产性积水。高温熔融金属运输专用路线应当避开煤气、氧气、氢气、天然气、水管等管道及电缆;确需通过的,运输车辆与管道、电缆之间应当保持足够的安全距离,并采取有效的隔热措施。严禁运输高温熔融金属的车辆在管道或者电缆下方,以及有易燃易爆物质的区域停留。

《炼钢安全规程》(AQ2001—2018

6.2.7 铁水预处理、转炉、AOD炉、电炉、精炼炉的炉下区域,应采取防止积水的措施,炉下漏钢坑应按防水要求设计施工,其内表应砌相应防护材料保护,且干燥后方可使用;炉下钢水罐车、渣罐车运行区域,地面应保持干燥;炉下热泼渣区,周围应设隔热防护结构,其地坪应防止积水:炉渣冲击与挖掘机铲渣地点,应在耐热混凝土基础上铺砌厚铸铁板或采取其他措施保护。

7.3.4 混铁炉与倒罐站作业区地坪及受铁坑内,不应有水。凡受铁水辐射热及喷溅影响的建()筑物,均应采取防护措施。

10.2.10 电炉炉下区域、炉下出钢线与渣线地面,应保持干燥,不应有水或潮湿物。

12.3.9 连铸主平台以下各层,不应设置油罐、气瓶等易燃、易爆品仓库或存放点,连铸平台上漏钢事故波及的区域,不应有水与潮湿物品。

【工作指引/解读】

判定情形:

(1)      生产期间炉前出铁场内距离高炉主沟、铁沟边沿3米以内区域,存在积水。

(2)      生产期间炼钢渣跨、铁水预处理、转炉、电弧炉、感应炉、精炼炉、连铸、矿热炉的炉前作业平台和炉下事故坑、渣坑,以及厂房内的熔融金属吊运通道和厂房内的地面运输通道,存在积水。

(3)      生产期间炼钢钢锭浇注坑内、浇注车运行轨道区域内,存在积水。

除外情形:

(1)      生产期间炉前出铁场内距离高炉主沟、铁沟边沿3米以内区域潮湿。

(2)      生产期间炼钢渣跨、铁水预处理、转炉、电弧炉、感应炉、精炼炉、连铸、矿热炉的炉前作业平台和炉下事故坑、渣坑,以及厂房内的熔融金属吊运通道和厂房内的地面运输通道潮湿。

(3)      生产期间用于收集(外排)检修和设备故障漏水以及工艺冷却水的排水沟(槽)内积水保持流动状态。

(4)      生产期间炼钢渣跨闷渣和电弧炉炉下热泼渣的排水沟(井)内积水保持流动状态。

检查事项

(*表示非重大隐患)

(1)      事故坑、炉下渣坑、炉前平台、炉基区域、厂房内吊运和地面运输通道等6类区域是否存在生产性积水(如图1);

(2)      事故坑、炉下渣坑、炉前平台、炉基区域、厂房内吊运和地面运输通道等6类区域是否存在渗水、积水情况,是否设置排水设施(如图2);

(3)      *熔融金属吊运通道、冶炼炉、连铸等熔融金属区域厂房防雨水结构是否完好(如图3)。

 

1 事故坑内有积水

 

2 *炼钢原料废钢储存区存在积水

 

3 *炼钢原材料场地废钢堆放存在雨水淋湿风险

熔融金属遇水爆炸为顶事件进行故障树分析

熔融金属遇水爆炸事故

基于故障树分析提出的风险防控路径

n  消除积水 

(1)      六类区域必须实现干燥化管理,建立积水排查清单,每班点检;

(2)      炉前平台、吊运通道区域的厂房顶棚必须保证不漏雨;

(3)      全面排查排水系统:疏通、扩容、设滤网,设专用集水井+自动抽排,实现水不入坑;

(4)      生产用水系统隔离:冷却水管道定期探伤,设泄漏报警;冲渣水、喷淋水设围堰和引流,严禁流入坑道;

(5)      严禁人为洒水降尘、降温:设立警示标识,制定坑内禁水操作规程,违者重罚;

(6)      安装积水在线监测+声光报警系统:尤其在事故坑、渣坑、炉前平台低洼处,实现积水报警。

n  控制熔融金属泄漏

(1)      炉体耐材智能监测:安装热电偶+红外扫描,实时监测炉衬厚度,提前预警穿炉;

(2)      规范熔炼操作:严控装料量、倾炉角度,设液位报警,防止溢出;

(3)      吊运系统升级:钢包、渣罐耳轴、吊钩定期点检和探伤,;起重机设防碰撞、防倾翻保护;

(4)      运输通道硬化+封闭管理:轨道平整,限速,设防撞栏;包车运输设防倾覆装置;

(5)      建立熔融金属泄漏应急预案:泄漏后立即启动应急预案,防止二次事故。

n  管理提升

(1)      将六类区域积水列为重大隐患,纳入企业红线管理,发现一处,立即停产整改。

(2)      推行双控机制”:风险分级管控+隐患排查治理,每月开展熔融金属+积水专项检查。

(3)      培训教育:对炉前工、天车工、运输工开展熔融金属遇水爆炸警示教育和应急演练。

 

检查依据

《工贸企业重大事故隐患判定标准》

第四条 冶金企业有下列情形之一的,应当判定为重大事故隐患:

(三)炼钢连铸流程未设置事故钢水罐、中间罐漏钢坑(槽)、中间罐溢流坑(槽)、漏钢回转溜槽,或者模铸流程未设置事故钢水罐(坑、槽)的;

【相关法规标准】

《冶金企业和有色金属企业安全生产规定》原国家安全生产监督管理总局令第91号):

第二十九条 企业对电炉、电解车间应当采取防雨措施和有效的排水设施,防止雨水进入槽下地坪,确保电炉、电解槽下没有积水。企业对电炉、铸造熔炼炉、保温炉、倾翻炉、铸机、流液槽、熔盐电解槽等设备,应当设置熔融金属紧急排放和储存的设施,并在设备周围设置拦挡围堰,防止熔融金属外流。

《炼钢安全规程》(AQ 2001-2018):

12.3.3 连铸浇注区,应设事故钢水罐、溢流槽、中间溢流罐、钢水罐漏钢回转溜槽、中间罐漏钢坑及钢水罐滑板事故关闭系统。为了避免钢水罐滑板油缸管路连接错误,连接管必须明确标明尺寸大小。应保持以上应急设施干燥,不得存放其他物品,以保证流通或容量。

12.3.4 中间罐车应设置事故撤离功能,出现异常情况可以紧急处理,钢水罐滑板自动关闭,旋转至受罐位,中间罐车行走至事故坑上方。

【工作指引/解读】

判定情形:

(1)      连铸流程未设置事故钢水罐、中间罐漏钢坑(槽)、中间罐溢流坑(槽)、漏钢回转溜槽。

(2)      漏钢回转溜槽未按要求设置或者维护。注:回转溜槽设置要求包括溜槽本体使用钢板焊接,内部使用耐火砖或者耐火材料砌筑,溜槽一端延伸至事故钢水罐上方,另一端应在不影响中间罐车正常行走情况下尽量靠近中间罐车本体一侧,且端头封闭;维护要求包括内部无堵塞、无积水。连铸机设置单侧漏钢回转溜槽即可。

(3)      中间罐漏钢坑(槽)的应急储存容量小于中间罐满罐容量。

(4)      钢锭模铸流程未设置事故钢水罐(槽、坑)。注:钢锭浇注坑不得作为事故坑。

(5)      连铸事故钢水罐或者钢锭模铸事故钢水罐(坑、槽)的应急储存容量小于钢水罐满罐容量。

除外情形:

(1)      使用钢水罐水平连浇车的连铸工艺,未设置漏钢回转溜槽。

(2)      使用钢水罐水平连浇车的连铸工艺,其事故钢水罐设置在连铸平台下方的车间内零米地面。

检查事项

(*表示非重大隐患)

(1)      事故钢水罐设置情况,重点关注:

n  是否设置事故钢水罐;

n  *罐体容量是否满足要求(如图1);

n  *罐体内是否有残渣和杂物;

n  *摆放位置是否位于回转位置正下方;

n  *罐体和耳轴是否进行检测;

n  地面是否存在积水;

n  *罐体是否存在缺陷,底部引流口是否填充引流沙。

(2)      中间罐溢流坑(槽)设置情况,重点关注:

n  是否设置溢流坑(槽)(如图2);

n  溢流坑(槽)内是否有积水

n  *溢流坑(槽)设置位置能否有效收集中间罐溢流;

n  *溢流坑(槽)内是否有杂物、潮湿。

(3)      漏钢回转溜槽设置情况,重点关注:

n  是否设置漏钢回转溜槽;

n  *槽体是否使用钢板焊接,内部使用耐火砖或者耐火材料砌筑,砌筑体是否松脱破损(如图3、图4);

n  *漏钢回转溜槽设置是否在钢包水口回转范围;

n  *漏钢回转溜槽是否有残渣和杂物;

n  *溜槽末端延伸至事故钢水罐上方(如图4)。

 

1 事故钢水罐容积不满足要求

 

IMG_20240510_152659

2 中间罐溢流坑()容积不足、耐材砌筑不规范

5c352fe2a1e94e2deaf03a153fb43afc

3 漏钢回转溜槽不符合要求(连接段不能使用、起始端未封堵)

4 应急回转溜槽设置不符合要求,且流槽口未对准事故钢包

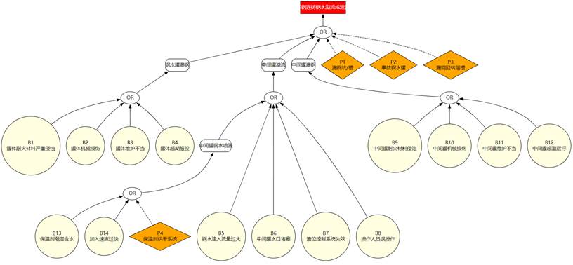
炼钢连铸钢水溢流或泄漏为顶事件进行故障树分析

炼钢连铸钢水溢流事故

基于故障树分析提出的风险防控路径

n  保温剂入线前必须烘干并现场确认,发现潮湿含水则直接报废,防止喷溅溢流。

n  中间罐液位实行冗余保护:两块独立仪表任一正常即可浇钢,异常立即停流。

n  漏钢坑每班交接前人工清渣一次,保持有效容积满足应急收集要求产。

n  每浇次间隔适当时间自动氩气反吹水口,发现流量下降即刻降速,避免堵塞溢流。

n  钢水罐回廊红外扫描每日一圈,发现壳体温度异常,立即下线更换。

 

检查依据

《工贸企业重大事故隐患判定标准》

第四条冶金企业有下列情形之一的,应当判定为重大事故隐患:

(四)转炉、电弧炉、AOD炉、LF炉、RH炉、VOD炉等炼钢炉的水冷元件未设置出水温度、进出水流量差等监测报警装置,或者监测报警装置未与炉体倾动、氧(副)枪自动提升、电极自动断电和升起装置联锁的;

【相关法规标准】

《炼钢安全规程》(AQ 2001-2018

9.1.4条:规定氧气转炉的氧枪和副枪应配备进出水流量差、出水温度等监测报警装置,并与转炉制动、氧气开闭等联锁。

10.1.8条:要求电炉的水冷炉壁、炉盖等水冷元件设置出水温度与进出水流量差监测报警装置,并与断电提电极等动作联锁。

11.1.4条:明确炉外精炼装置(如VODRH-KTB等)的水冷氧枪需配备进出水流差报警装置,并与停止供氧、提升氧枪等联锁。

【工作指引/解读】

判定情形:

(1)      转炉、AOD炉的氧枪自动升起未与氧枪氧气压力、冷却水进水流量、出水温度、进出水流量差联锁;水冷副枪自动升起未与副枪冷却水进水流量、出水温度、进出水流量差联锁;炉体倾动未与水冷氧枪或者副枪的进出水流量差联锁。

(2)      LF炉的水冷钢包盖,电弧炉水冷炉壁、水冷炉盖、水冷氧气顶枪、竖井水冷件,Consteel炉连接小车水套,未设置出水温度与进出水流量差监测报警装置,或者报警装置未与电极自动断电和升起联锁。

(3)      电弧炉水冷氧气顶枪的出水温度与进出水流量差监测报警装置,未与顶枪自动提升和停止供氧联锁。

(4)      VODCAS-OBIR-UTRH-KTB等精炼炉的水冷氧枪未设置进出水流量差监测报警装置,或者报警装置未与氧枪自动提升和停止供氧联锁。

除外情形:

使用雾化水(压缩空气和水的混合物)冷却工艺,且设有雾化水循环供水水箱和实时监测水箱内水位差的电弧炉,未设置进出水流量差监测报警装置。

检查事项

(*表示非重大隐患)

(1)      冷却水出水温度、进出水流量差等监测报警装置及联锁设置情况,重点关注:

n  *出水温度、进出水流量差报警参数设置是否合理(可查看进出水流量差历史流量波动值,报警值是否参考历史流量波动值设置);

n  *出水温度、进出水流量差是否设置了声、光报警;

n  出水温度、进出水流量差是否设置与氧枪/电极断电提升联锁设置

n  报警和联锁功能是否被屏蔽或者停用,是否纳入日常管理。

(2)      水冷元件更换作业的安全操作规程情况,重点关注:

n  *操作室是否张贴规程;

n  *规程内容是否符合要求,是否明确严禁在未提升氧枪的情况下更换作业;是否明确严禁在没有把钢水全部倾倒完毕或加废钢覆盖钢水及冷却后,进行水冷元件的更换;

n  *抽查岗位员工掌握情况。

 

IMG_20251030_153527

1 联锁设置不符合要求(图中氧枪下枪条件和提枪条件相同)

 

2 人为解除报警及联锁保护设置

 

IMG_20250819_100235

3 操作室应张贴水冷元件更换作业的安全操作规程

炼钢炉水冷元件漏水导致爆炸为顶事件进行故障树分析

炼钢炉水冷元件漏水导致爆炸事故

基于故障树分析提出的风险防控路径

n  在线监测与联锁

a.出水温度和温升速率达到高限即报警,达到高高限立即提枪、断电、倾动锁定。

b.进水与出水流量差达到高限持续5s报警,达到高高限执行一键急停”:

-氧枪自动提升至安全高度;

-电极断电且提升至安全高度;

-炉体倾动液压回路锁定,禁止倾动;

-自动切断阀失电关闭;

c.联锁信号采用硬接线+冗余PLC双通道,旁路需双人钥匙+电子授权。

n  检修能量隔离(人为失误防控)

a.更换水冷元件前执行六步确认制:停机泄压隔离挂牌测试确认;

b.氧枪、电极提升位置接入安全PLC,低于安全位无法办理检修工作票;

c.使用电子挂牌系统,未解除挂牌无法恢复送水/送电/送氧;

d.作业前模拟泄漏演练,视频记录备查。

n  预测性维护

a.利用出水温度-流量差趋势建立AI模型,提前预警结垢/微泄漏。

b.每年停炉期对水冷元件做内窥镜+涡流+水压1.5倍试验,缺陷更换。

n  组织措施

a.水冷元件泄漏纳入企业重大风险清单,设置安全仪表等级。

b.每季度开展一次炉内进水应急演练,考核值班主任3分钟内完成提枪-断电-倾动锁定-切水。

 

检查依据

《工贸企业重大事故隐患判定标准》

第四条 冶金企业有下列情形之一的,应当判定为重大事故隐患:

(五)高炉生产期间炉顶工作压力设定值超过设计文件规定的最高工作压力,或者炉顶工作压力监测装置未与炉顶放散阀联锁,或者炉顶放散阀的联锁放散压力设定值超过设备设计压力值的;

注:设备设计压力值:是指设计文件规定的炉顶放散阀联锁自动放散的最大压力值。

【相关法规标准】

《炼铁安全规程》(AQ 2002-2018

8.1.1条:炉顶工作压力不应超过设计值。

【工作指引/解读】

判定情形

(1)      生产期间炉顶工作压力设定值超过设计文件规定的最高工作压力设计值。

(2)      生产期间炉顶放散阀未与炉顶工作压力联锁。

(3)      生产期间炉顶放散阀的联锁放散压力设定值,超过设备设计压力值。

(4)      炉顶放散阀阀盖拴拉固定。

除外情形:

(5)      单座高炉的炉顶放散阀数量大于等于3个,生产期间至少有2个炉顶放散阀与炉顶工作压力联锁。

检查事项

(*表示非重大隐患)

(1)      查看高炉设计图纸,确定最高工作压力设计值、炉顶工作压力设定值、放散压力设定值,是否满足:炉顶工作压力值<联锁放散压力设定值<最高工作压力设计值(如图1、图2);

(2)      炉顶放散阀是否与放散压力设定值联锁;

(3)      *炉顶放散阀的自动和手动模式切换设置权限是否合理;

(4)      *应急情况下,自动与手动至少有一种模式可以开启放散阀。

ac290f723a15f10f59c2f952afd6e850

1 炉顶放散联锁应满足条件:

炉顶工作压力值<联锁放散压力设定值<最高工作压力设计值

2 高炉炉顶放散阀联锁压力值为235KPa

(工作压力值和最高工作压力设计值不明确)

高炉炉顶超压爆炸为顶事件进行故障树分析

高炉炉顶超压爆炸事故

基于故障树分析提出的风险防控路径

n  控制路径A:

(1)      每年炉壳/焊缝超声+磁粉检测,缺陷即返修;

(2)      安全阀每年在线校验,增设冗余爆破片。

n  控制路径B:

(1)      放散阀改双阀并联+双电磁阀冗余,任一阀开即可泄压;

(2)      TRT侧增设失电快开旁通阀,断电时限全开。

n  控制路径C:

(1)      顶压高高与放散阀做硬联锁,取消人工确认;

(2)      增设炉顶压力独立三取二表决系统,杜绝联锁信号传输故障。

n  执行顺序:

检测/校验(A)→②自控联锁冗余(BC)→③炉况预警(B)→→④培训与应急演练(C补充)

 

检查依据

《工贸企业重大事故隐患判定标准》

第四条冶金企业有下列情形之一的,应当判定为重大事故隐患:

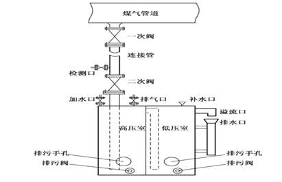
(六)煤气生产、回收净化、加压混合、储存、使用设施附近的会议室、活动室、休息室、操作室、交接班室、更衣室等6类人员聚集场所,以及可能发生煤气泄漏、积聚的场所和部位未设置固定式一氧化碳浓度监测报警装置,或者监测数据未接入24小时有人值守场所的;

注:(1煤气生产、回收净化、加压混合、储存、使用设施是指高炉、转炉、焦炉、竖炉、竖窑、连铸、矿热炉、煤气除尘器、煤气柜、加压机、抽气机、混合装置和煤气加热炉、退火炉、预热炉、点火炉、干燥炉、热风炉、回转窑、发电设施。

2可能发生煤气泄漏、积聚的场所和部位是指焦炉地下室、加热炉地下室、退火炉地下室、煤气柜进出口管道地下室、煤气柜活塞上部、加压机房、抽气机房、排水器房、烘烤器、预热器、高炉风口及以上各层平台(炉顶大方孔以上各层平台除外)、高炉炉顶液压站(含封闭式油泵间、封闭式工具间)、热风炉煤气自动切断阀操作平台、喷煤干燥炉、煤粉制备间、煤气发电设施间(含TRT透平机隔音罩)、煤气除尘器卸灰平台、转炉炉口以上各层平台、真空精炼装置的水封池、机械真空泵房、煤气加热炉、煤气预热炉、煤气热处理炉、烧结球团主抽风机室、烧结点火炉、球团竖炉(回转窑)点火器、白灰竖窑(回转窑)点火器。

【相关法规标准】

《冶金企业和有色金属企业安全生产规定》(原国家安全生产监督管理总局令第91号)

第三十二条 生产、储存、使用煤气的企业应当严格执行《工业企业煤气安全规程》(GB 6222),在可能发生煤气泄漏、聚集的场所,设置固定式煤气监测报警仪和安全警示标志。进入煤气区域作业的人员,应当携带便携式一氧化碳监测报警仪,配备空气呼吸器,并由企业安排专门人员进行安全管理。

《工业企业煤气安全规程》(GB 6222-2025):

4.10条:煤气危险区域应设置固定式一氧化碳浓度监测报警装置和醒目的安全警示标志,监测信号应引入24h有人值守的场所。:煤气危险区域包括高炉风口及以上各层平台(炉顶大方孔以上各层平台的露天环境除外),热风炉煤气自动切断阀操作平台,煤粉制备间,煤气发电设施间(含透平机隔音罩),煤气除尘器卸灰平台,煤气除尘器卸灰间,烧结球团主抽风机室,转炉炉口以上各层平台,真空吹氧精炼装置的水封池(含热水罐、热水井、密封罐),真空吹氧精炼装置的机械真空泵房,烘烤器、高炉热风炉煤气预热器、喷煤干燥炉、煤气加热炉、煤气预热炉、煤气热处理炉、烧结点火炉、球团竖炉(回转窑)点火器、白灰竖窑(回转窑)点火器、陶瓷烧成窑炉等燃烧器旁易产生煤气泄漏的区域和高炉炉顶液压站(含封闭式油泵间、封闭式工具间)、煤气柜活塞上部、煤气柜油泵房、焦炉地下室、加热炉地下室、退火炉地下室、煤气柜进出口管道地下室、加压机房、抽气机房、一次仪表室、排水器室()等封闭或半封闭空间等。

4.11 煤气生产、回收净化、加压混合、储存、使用设施附近的会议室、活动室、休息室、操作室、交接班室、更衣室,应设固定式一氧化碳浓度监测报警装置。

:煤气生产、回收净化、加压混合、储存、使用设施,包括高炉、转炉、焦炉、竖炉、竖窑、连铸机、封闭电炉、煤气除尘器、煤气柜、加压机、抽气机、混合装置和煤气加热炉、退火炉、预热炉、点火炉、干燥炉、烟气炉、焙烧炉、高炉热风炉、回转窑、陶瓷烧成窑炉、发电设施等。

【工作指引/解读】

判定情形

(1)      煤气生产、回收净化、加压混合、储存、使用设施附近的会议室、活动室、休息室、操作室、交接班室、更衣室未设置固定式一氧化碳浓度监测报警装置。注:本项不适用厂区煤气输配管道旁侧设置的6类人员聚集场所。

(2)      可能发生煤气泄漏、积聚的场所和部位,未设置固定式一氧化碳浓度监测报警装置。

(3)      在本项明确的6类人员聚集场所、可能发生煤气泄漏积聚的场所和部位,设置的固定式一氧化碳浓度监测报警装置实时数据,未接入24小时有人值守场所。

除外情形:

(1)      会议室、活动室、休息室、操作室、交接班室、更衣室内部设置的无其他出入口、窗户的6类人员聚集场所,未设置固定式一氧化碳浓度监测报警装置。

(2)      本项判定情形(1)明确的设施现场采取无人值守操作时,无人值守区域的会议室、活动室、休息室、操作室、交接班室、更衣室,未设置固定式一氧化碳浓度监测报警装置。

(3)      煤气生产、回收净化、加压混合、储存、使用设施24小时有人值守操作室内的报警装置实时数据,未接入24小时有人值守场所。

检查事项

(*表示非重大隐患)

6类人员聚集场所固定式一氧化碳监测报警装置设置情况,重点关注:

n  是否设置固定式监测报警装置(如图1);

n  *声光报警是否完好有效(如图2);

n  *查看报警值设置情况,及报警处置记录(如图3);

n  *报警装置是否正常有效(如图4);

n  监测数据信号是否传输到24小时有人值班室。

 

1 交接班室未设置固定式一氧化碳监测报警装置

2 主控室内一氧化碳监测报警信号声光报警设置不符合要求

3 煤气监测报警记录无对应的处置记录

 

4 一氧化碳监测报警装置故障失效

/

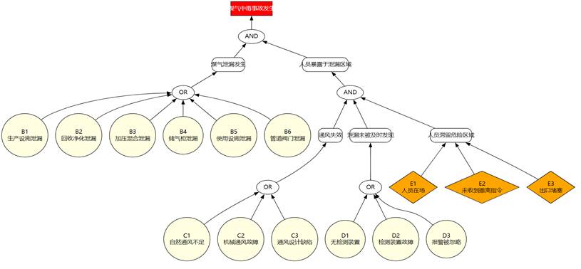
煤气中毒事故为顶事件进行故障树分析

煤气中毒事故

基于故障树分析提出的风险防控路径

消除人员暴露:禁止在6类聚集场所(会议室、休息室等)设置于煤气危险区域;

n  确保应急疏散能力:设置声光报警+应急广播;定期演练;确保出口畅通、无锁闭

n  保障通风系统可靠:机械通风+备用电源;定期维护风机;设置气流监测        

n  安装可靠监测报警:固定式CO检测仪+定期校准;与风机、报警联动;24h值守         

n  源头控制泄漏:设备选型本质安全(焊接管道、双阀、密封检测);定期巡检、泄漏检测与修复     

 

检查依据

《工贸企业重大事故隐患判定标准》

第四条冶金企业有下列情形之一的,应当判定为重大事故隐患:

(七)加热炉、煤气柜、除尘器、加压机、烘烤器等设施,以及进入车间前的煤气管道未安装隔断装置的;

【相关法规标准】

1.《工业企业煤气安全规程》(GB 6222-2025):

  7.2隔断、切断装置:明确煤气设施需设置可靠的隔断装置,防止煤气泄漏。

  6.2.1.10条:进入车间、厂房的煤气管道,应在入口前设置总管隔断装置。

 :厂房外单一煤气支管进入车间、厂房时,上级煤气分配主管支管引接处的隔断装置,视为支管进入车间、厂房前的隔断装置。

  9.2.1.2条:湿式柜出入口管道上应设隔断装置,出入口管道最低处应设排水器,并应符合7.4的规定。出入口管道的设计应能防止煤气柜地基下沉所引起的管道变形。

2.《炼铁安全规程》(AQ 2002-2018):

  12.2.7条:高炉煤气净化系统与净煤气总管之间应设可靠的隔断装置。

  5.3.2.3条:高炉煤气清洗设备(如洗涤塔)与净煤气总管间需设隔断装置。

  13.4.1条:煤气进入车间前应设置可靠的隔断装置,管道末端需设放散管。

【工作指引/解读】

判定情形

(1)      加热炉、煤气柜、除尘器、加压机、烘烤器等煤气设施的煤气管道未设置隔断装置。注:采用切断装置和盲板组合式隔断装置时应在堵盲板处设置撑铁。高炉、转炉煤气净化系统涉及的重力除尘器、旋风除尘器、冷却器、喷淋塔、洗涤塔、环缝清洗塔、文氏管、脱水器的进出口煤气管道,按工艺特性不设隔断装置。

(2)      进入车间前的入口煤气管道,未设置隔断装置。

除外情形:

(1)      转炉煤气净化系统负压工况的电除尘器进出口煤气管道未设置隔断装置。

(2)      直径小于100毫米的煤气管道采用切断装置和盲板组合式隔断装置时,未在堵盲板处设置撑铁。

检查事项

(*表示非重大隐患)

煤气管道隔断装置设置情况,重点关注:

(1)      煤气管道是否在进入车间前是否设置隔断装置(如图1

(2)      组合式隔断装置基本要求:

n  蝶阀、闸阀、球阀,必须与盲板(阀)组合(如图2);

n  盲板(阀)(包括盲板、敞开式眼镜阀、扇形眼镜阀)应有夹紧驱动装置,没有夹紧驱动装置的,管道直径大于100mm的应设置撑铁;

n  蝶阀、闸阀、球阀与盲板之间应设置放散管。

(3)      独立式隔断装置基本要求:

n  阀腔注水型双闸板切断阀、阀腔注水型NK阀;

n  全封闭式眼镜阀

(4)      眼镜阀的基本要求:

n  封闭式眼镜阀壳体上应设置压力表接口以及氮气吹扫口;

n  封闭式眼镜阀壳体上应设置放散口以及排污口;

n  眼镜阀的驱动装置应能平稳地启闭操作眼镜阀,无卡阻现象;

n  眼镜阀的阀板机构在行走驱动装置作用下,行走平稳,无爬行、跳动现象;

n  眼镜阀应按照标识的压力方向安装使用;

n  眼镜阀应设置阀板机构行走限位装置,以及阀板机构极限位置指示装置(如图3);

n  对于手轮(包括驱动装置的手轮)或扳手操作的眼镜阀,当面向手轮或扳手时,顺时针方向转动手轮或扳手阀门应为关闭;

n  手轮的轮缘或手柄上应有明显的指示关闭(夹紧)方向的箭头和,或标示开-关两向的箭头和字样;

n  封闭式眼镜阀、敞开式眼镜阀应设置支撑机构,公称尺寸不小于DN500的扇形眼镜阀应设置支撑机构(如图2)。

 

d5ad1e14701e02f42bda015149209bad

1 煤气管道进入车间前的隔断装置(示意图)

2 目前普遍使用的隔断装置(扇形眼镜阀+闸阀/蝶阀)

IMG_20250902_143423

3 眼镜阀阀板机构行走限位装置,以及阀板机构极限位置指示装置

隔断装置导致煤气中毒事故为顶事件进行故障树分析

隔断装置失效或未安装导致煤气中毒事故

基于故障树分析提出的风险防控路径

n  防控路径A

(1)      在加热炉、煤气柜、除尘器、车间入口等5处必须画红线,必须设置煤气隔离设施。

(2)      采用双阀一板或独立式零泄漏阀;选用有特种设备制造许可证且带煤气密封检测报告的产品。

n  防控路径B

(1)      安装前100%做阀体压力+气密试验;安装后做系统气密

(2)      关键隔断装置设铭牌,记录设计压力、密封形式、试验日期,未验收签字不得通气。

n  防控路径C(运行维护+人的行为)

(1)      每年一次功能试验:关阀→>检测阀后CO浓度<24ppm;不合格立即维修或更换。

(2)      执行操作票制度:检修作业必须关切断阀开放散阀吹扫置换插盲板检测合格

(3)      设视频监控+铅封:防止非法拆除。

 

检查依据

《工贸企业重大事故隐患判定标准》

第四条 冶金企业有下列情形之一的,应当判定为重大事故隐患:

(八)正压煤气输配管线水封式排水器的最高封堵煤气压力小于30kPa,或者同一煤气管道隔断装置的两侧共用一个排水器,或者不同煤气管道排水器上部的排水管连通,或者不同介质的煤气管道共用一个排水器的。

注:(1水封式排水器,是指利用水柱高度克服煤气压力,将煤气管道中的冷凝水、积水等通过溢流方式自动排出的装置。

根据排水器本体结构不同分为立式水封式排水器、卧式水封式排水器。(2最高封堵煤气压力,是指水封式排水器自身结构决定的能够封住管道中煤气的最高压力,一般用kPa(国际单位)表示,也可用mmH2O(水柱高度)表示。

【相关法规标准】

《工业企业煤气安全规程》(GB 6222-2025):

7.4.2 正压煤气管道水封式排水器的水封有效高度应为煤气计算压力加5×103Pa(510mmH2O)与煤气计算压力1.2倍的较大值,并应不小于3×104Pa(3060mmH2O)。煤气柜柜底排水器的水封高度至少应为煤气柜设计压力加5×103Pa(510mmH2O)

7.4.6 不同煤气管道排水器上部的连接管不应连通,不同介质的煤气管道不应共用一个排水器,同一煤气管道隔断装置两侧的排水器应分别设置。

1 水封式排水器水封高度计算示意图

【工作指引/解读】

判定情形:

(1)      正压煤气输配管道水封式排水器的最高封堵煤气压力小于30kPa3060mmH2O)。

(2)      同一煤气输配管道隔断装置的两侧共用一个排水器。

(3)      不同煤气管道排水器上部的排水管连通。

(4)      不同介质的煤气管道共用一个排水器。

除外情形:

(5)      煤气柜柜底、柜体和转炉煤气柜后电除尘器底部的水封式排水器最高封堵煤气压力小于30kPa3060mmH2O)。

(6)      煤气抽气机进出口管道隔断装置两侧的正负压工况排液管共用水封井()

检查事项

(*表示非重大隐患)

(1)      立式水封式排水器的基本要求(如图2):

n  应设置清晰的水位标尺或自动补水装置,确保有效水封高度;

n  *排水管必须设置两道串联阀门,其中一道为常闭阀;

n  *顶部应设超压排气装置,排气口引至安全区域。

2 煤气管道立式水封式排水器结构示意图

3 现场部分立式水封式排水器不符合要求

(无水位尺或自动补水装置、无超压排气装置或未引至安全区域、无检测口等)

(2)      卧式水封排水器的基本要求(如图3):

n  *应配备高低水位报警装置,联锁切断煤气泄漏通路;

n  *排水口需配置两道密封阀门,阀门类型需为截止阀或球阀;

n  *壳体需设置防爆膜,爆破压力不大于设计压力的1.1倍;

n  *需设检修人孔,检修前必须进行蒸汽吹扫和气体检测。

(3)*是否有排水器的定期检查记录。

 

4 煤气管道卧式水封式排水器结构示意图

5 卧式水封式排水器(排水池水位未控制)

水封排水器失效导致煤气泄漏为顶事件进行故障树分析

水封排水器失效导致煤气泄漏事故

基于故障树分析提出的风险防控路径

n  设计阶段:GB 6222-2025 7.4条相关要求设计排水器水封有效高度,且严禁不同煤气管道共用。

n  运维阶段:每班检查水位并记录;加装远程液位报警;定期清理内部沉积物。

n  改造阶段:涉及排水器变动须做风险分析,禁止私自连通排水管。

 


 

(三)有色企业_铝加工(深井铸造)企业部分

检查依据

【工贸企业重大事故隐患判定标准】

第五条 有色企业有下列情形之一的,应当判定为重大事故隐患:

(一)会议室、活动室、休息室、操作室、交接班室、更衣室(含澡堂)等6类人员聚集场所设置在熔融金属吊运跨的地坪区域内的。

注:(1熔融金属是熔融态、液态有色金属和熔渣、液渣的统称。(2地坪区域是指横向以熔融金属吊运跨两侧立柱靠近熔融金属吊运侧的立柱边线为界,纵向以吊运跨两侧围墙为界的车间内零米地面区域。其中,横向是指吊运熔融金属起重机的小车运行方向;纵向是指吊运熔融金属起重机的大车运行方向。(3操作室包括控制室、检验室、化验室(有色企业下同)。

【相关法规标准】

《冶金企业和有色金属企业安全生产规定》(原国家安全生产监督管理总局令第91号):

第二十七条 企业的操作室、会议室、活动室、休息室、更衣室等场所不得设置在高温熔融金属吊运的影响范围内。

《铝及铝合金深井铸造安全技术规范》(DB44/T 2480-2024):

5.1.8 铝液、铝液渣吊运影响的范围内不得设置会议室、活动室、休息室、操作室、交接班室、更衣室(含澡堂)等6类人员聚集场所。

【工作指引/解读】

判定情形:

(1)      会议室、活动室、休息室、操作室、交接班室、更衣室(含澡堂)设置在吊运跨正下方地坪区域内。

(2)      会议室、活动室、休息室、操作室、交接班室、更衣室(含澡堂)6类人员聚集场所设置在吊运跨地坪区域纵向最两端时未满足安全防护要求。

(3)      生产工艺需要熔融金属罐(包、盆)进入厂房架空层平台时,平台上操作室面向熔融金属吊运侧未采用实体墙完全封闭的外墙,在吊运跨靠近熔融金属吊运侧的立柱边线以内。

【补充说明】

采用独立保温炉中转的,其:熔炼炉保温炉(静置炉)转运、保温炉铸造机深井转运、应急情况下的熔融金属转移以及铸造结束后的残余铝液处理等环节,涉及熔融金属吊运作业。采用熔保一体设备的,通常不涉及熔融金属吊运,但不排除紧急情况下吊运应急储存设施内铝液、铝渣的情况。因此,铝加工(深井铸造)企业的6类人员聚集场所不能设置在吊运跨正下方地坪区域内。

检查事项

(*表示非重大隐患)

(1)      熔融金属吊运行走区域的正下方地坪区域内是否设置六类人聚集场所;

(2)      熔融金属吊运行走区域的正下方地坪区域内是否存在工具室、备件室等被违规用做休息室的情况;

(3)      朝向熔融金属吊运侧操作室的局部可能在熔融金属吊运侧立柱边线以内;

(4)      *如有吊运熔融金属的情况,查看冶金起重机、保温炉及吊具合规情况,包括但不限于:

n  冶金起重机的年检报告;

n  保温炉及耳轴、吊具的年检报告;

n  钢丝绳的检查和更换记录;

n  声光报警器有效性。

1 熔铸危险区设置的办公桌椅

保温炉倾翻事故为顶事件进行故障树分析

保温炉倾翻事故

基于故障树分析提出的风险防控路径

n  优先切断人员暴露

(1)      设置物理隔离栏或安全距离线,吊运期间严禁进入;

(2)      安装红外/雷达人员检测系统,检测区域内有人时自动禁止吊运;

(3)      设置声光报警提示。

n  降低设备/操作失效概率

(4)      防吊钩失效(磨损、过载、裂纹)每班点检+定期无损检测安装防脱落装置使用锻造吊钩(禁止使用铸造吊钩);

(5)      防耳轴断裂(疲劳、腐蚀、设计缺陷)耳轴定期超声检测设计冗余禁止超载吊运;

(6)      防钢丝绳断裂(磨损、断丝、扭结)每日检查断丝情况定期润滑防锈使用防旋转钢丝绳;

(7)      防吊机机械故障(制动失灵、电机故障)关键部件冗余设计(双制动器)预防性维护(每月检查制动间隙)安装失速保护与上升限位开关;

(8)      防操作失误(误操作、信号不清)专人指挥(持证上岗)使用对讲机+手势标准实施双人确认制(操作+监护);

(9)      防控制系统故障(PLC失灵、传感器误报)冗余PLC系统(一用一备)关键传感器定期校准设置急停按钮(就地+远程);

n  安全教育培训,提供人员安全意识。

 

法规条款

【工贸企业重大事故隐患判定标准】

第五条有色企业有下列情形之一的,应当判定为重大事故隐患:

(二)生产期间冶炼、精炼、铸造生产区域的事故坑、炉下渣坑,以及熔融金属泄漏、喷溅影响范围内的炉前平台、炉基区域、厂房内吊运和地面运输通道等6类区域存在非生产性积水的。

【相关法规标准】

《冶金企业和有色金属企业安全生产规定》(原国家安全生产监督管理总局令第91号):

第二十八条 企业在进行高温熔融金属冶炼、保温、运输、吊运过程中,应当采取防止泄漏、喷溅、爆炸伤人的安全措施,其影响区域不得有非生产性积水。

铝及铝合金深井铸造安全技术规范》(DB44/T 2480-2024):

5.4.3 熔铸危险区域及发生事故时铝液可能泄漏、喷溅影响的范围内不得存在滴、漏水。

5.4.7 熔铸危险区域及发生事故时铝液可能泄漏、喷溅影响的范围内不应设置非生产性需要的低于地坪的坑、槽。生产确需设置地沟、地坑时应有严密的防水措施,可设置高于地面大于0.2m的沟边围堰。

5.4.8 熔铸危险区域及发生事故时铝液可能泄漏、喷溅影响的范围内不应存在非生产性积水、潮湿和无关水管,且不宜设置埋地管道(供排水管、水渠除外)和埋地电缆,如确需设置,埋地工艺管道和埋地电缆的埋设深度应大于0.4m,敷设在混凝土场地或道路下的管道,管顶低于混凝土表面应大于0.2m。管道周围应回填大于0.1m厚的中性沙子或细土,穿过建筑物或填沙埋地槽时应采用耐火极限大于1.0h的耐火材料进行封堵。

【工作指引/解读】

判定情形:

(1)      生产期间冶炼、精炼、铸造生产区域的事故坑、炉下渣坑、炉前作业平台、炉基区域存在非生产性积水。

(2)      生产期间厂房内熔融金属吊运通道和厂房内地面运输通道存在积水。

除外情形:

(1)      生产期间事故坑、炉下渣坑、炉前作业平台、炉基区域潮湿。

(2)      生产期间设置在冶炼、精炼、铸造生产区域,用于收集(外排)检修和设备故障漏水以及工艺冷却水的排水沟(槽)内积水保持流动状态。

(3)      生产期间厂房内的熔渣、液渣缓冷场地存在积水。

检查事项

(*表示非重大隐患)

(1)      6类区域是否存在积水(如图1、图2、图3);

(2)      *熔铸厂房应能防止厂房外雨水等倒灌厂房;

(3)      *熔铸厂房屋面外缘应自铸造井向外延伸距离不小于10m,且应有防止雨水飘落、渗漏的防护措施。

(4)      *熔铸危险区域及发生事故时铝液可能泄漏、喷溅影响的范围内不得存在滴、漏水。

(5)      *熔炼炉、保温炉、铸造井、铸造模盘、结晶器和分配流槽(盘)上方不应设置存在滴、漏水隐患的设施,如通风装置、天窗、水管、落水管等,不宜敷设供排水管道。

(6)      熔铸厂房内不应设置排水明沟,熔铸危险区域及发生事故时铝液可能泄漏、喷溅影响的范围内不应设置非生产性需要的低于地坪的坑、槽。生产确需设置地沟、地坑时应有严密的防水措施。

(7)      熔铸危险区域及发生事故时铝液可能泄漏、喷溅影响的范围内不应存在非生产性积水、潮湿和无关水管。

(8)      *熔铸生产时应确保熔炼炉、保温炉、铸造井以及铸造井中心周围8m范围内干燥。

(9)      *铸造模盘、分配流盘(槽)、流道、结晶器应保持干燥无水。

1 熔炼炉前存在非生产性积水

2 钢丝绳牵引卷扬机地坑存在积水

3 开滑石粉用的水桶或大豆油桶放置在深井铸造区

4 铸造井与熔铸厂房外墙小于10m,存在雨水飘入铸造区风险

铝液/铝渣遇水爆炸事故为顶事件进行故障树分析

铝液/铝渣遇水爆炸事故

基于故障树分析提出的风险防控路径

(1)      优先根除非生产性积水

1.应急储存设施

铸造前检查:

清理残铝收集斗,确保斗内无积水和炸物;

确认应急流槽、应急收集池内无积水和杂物;

清理深井周边盛装水/油的容器。

2.流槽/模盘区

流槽及模盘分流槽内无积水和杂物;
流槽及模盘的上方无水管敷设,铸造区域屋顶防雨措施良好;

3.吊运通道&地面运输通道

禁止用水冲洗地面。
安装红外监控设备,自动声光报警并暂停吊运。

4.雨水防控

屋面板外缘伸出铸造井中心≥10m且增设挡雨檐。
厂房四周设排水沟及自动排水泵,防止雨水进入厂房内。

(2)      杜绝铝泄漏

1.容器倾翻

保温炉及耳轴定期进行超声探伤;。
铸造起重机双制动+失速保护,吊运通道限速并声光报警。

2.炉眼跑铝

固定炉炉眼封堵钢钎设置机械锁紧装置,并备用至少2个硅酸铝炉眼堵头。

3.流槽/模盘泄漏

流槽与模盘接口采用耐火材料密封。
流槽设置红外液位监测,并与紧急切断阀和排放阀联锁。

模盘设置红外成像及声纳系统监测漏铝情况。

(3)      阻断水铝接触,铸造井、应急储存设施四周设0.2m高耐火混凝土围堰。。

3.防雨水倒灌应急抽水系统一用一备,备用泵电源接UPS

 

法规条款

【工贸企业重大事故隐患判定标准】

第五条有色企业有下列情形之一的,应当判定为重大事故隐患:

(三)熔融金属铸造环节未设置紧急排放和应急储存设施的(倾动式熔炼炉、倾动式保温炉、倾动式熔保一体炉、带保温炉的固定式熔炼炉除外)。

【相关法规标准】

《冶金企业和有色金属企业安全生产规定》(原国家安全生产监督管理总局令第91号):

第二十九条 企业对电炉、铸造熔炼炉、保温炉、倾翻炉、铸机、流液槽、熔盐电解槽等设备,应当设置熔融金属紧急排放和储存的设施,并在设备周围设置拦挡围堰,防止熔融金属外流。

《铝及铝合金深井铸造安全技术规范》(DB44/T 2480-2024):

6.4.5 紧急排放阀出口应设置符合要求的应急储存设施。使用固定式浇铸(注)炉的,应急储存设施容量不应低于单台最大熔炉铝液容量的1.0倍;使用倾动式浇铸(注)炉的,应急储存设施容量不应低于流槽和分配流盘(槽)铝液容量之和的1.5倍。

6.4.6 应急储存设施距离厂房结构柱的净距不应小于1m,且应有耐高温涂层,并采取隔热、防水、防渗、防潮等干燥措施。

【工作指引/解读】

判定情形:

(1)      熔融金属深井铸造工艺的熔炼炉、保温炉、浇铸炉,未设置紧急排放和应急储存设施。(浇铸炉是指与铸造深井通过流槽、分配流槽直接相连的浇铸炉组,包括保温炉(静置炉)、熔保一体炉,不包括单独具备熔炼功能的熔炼炉)

(2)      熔融金属深井铸造工艺的固定式浇铸炉应急储存设施容量小于炉体额定装料量;多台固定式浇铸炉共用应急储存设施时,应急储存设施容量小于最大单炉炉体额定装料量。

除外情形:

倾动式熔炼炉、倾动式保温炉、倾动式熔保一体炉,以及带保温炉的固定式熔炼炉,未设置紧急排放和应急储存设施。

检查事项

(*表示非重大隐患)

(1)      采用倾动式设备或带保温炉的固定式熔炼炉,可不考虑紧急排放和应急储存设施,但应确认铸造安全监控系统与倾动式熔炼炉联锁;

(2)      采用固定式熔炼炉铝加工(深井铸造)企业,应重点检查确认如下事项:

n  应急储存设施是否设置,容积是否符合要求,是否设置便于检查的观察口,应急储存设施内是否有积水或杂物(如图1、图2、图3);

n  用于紧急排放的应急流槽、紧急排放阀是否设置,应急流槽与应急储存设施连接是否可靠;

n  紧急排放阀应接入铸造安全监控系统设置联锁,现场应设置应急手动操作开关(如图5)。

1 模盘末端未设置应急收集盆

2 应急收集池应设置观察口便于检查池内是否有积水或杂物

 

3 通向应急收集池的流槽被堵塞

4 应急收集池内残铝及杂物未及时清理

IMG_20251107_1017485 现场应设置紧急排放阀应急手动操作开关

 

 

无紧急排放或未设置应急储存设施导致铝液泄漏遇水爆炸事故为顶事件进行故障树分析

无紧急排放或未设置应急储存设施导致铝液泄漏遇水爆炸事故

基于故障树分析提出的风险防控路径

(1)      技术措施

n  设置紧急排放系统,确保在紧急情况下能够迅速将铝液排放到应急储存设施内。

n  设置应急储存设施,应急储存设施的容量、位置以及干燥措施必须符合规范要求。

n  在铸造单元周围设置拦挡围堰,防止熔融金属流入铸井,避免铝液与水接触。

n  防水措施:加强冷却水系统维护,防止泄漏。

(2)      管理措施

n  定期按照《工贸企业重大事故隐患判定标准》进行自查,确保紧急排放和应急储存设施设置符合要求。

n  制定并严格执行熔融金属作业操作规程,包括紧急情况下的处置程序,确保员工熟悉紧急排放操作。

n  培训教育:对员工进行安全培训,使其了解铝液遇水爆炸的风险,掌握应急处理技能。

n  应急演练:定期组织应急演练,提高员工在铝液泄漏等紧急情况下的应对能力。

(3)      维护与检查

n  对紧急排放阀、应急储存设施、拦挡围堰等进行定期检查和维护,确保其处于良好状态。

n  定期测试紧急排放系统,确保其可靠性和有效性。

 

法规条款

【工贸企业重大事故隐患判定标准】

第五条有色企业有下列情形之一的,应当判定为重大事故隐患:

(四)采用水冷冷却的冶炼炉窑、铸造机(铝加工深井铸造工艺的结晶器除外)、加热炉未设置应急水源的。

【相关法规标准】

《铝及铝合金深井铸造安全技术规范》(DB44/T 2480-2024

6.7.1 a)铸造机供排水路应设置冷却水路和应急水路。f)水流量检测与报警装置宜与应急水路控制阀联锁,进排水温度差异常升高、进水流量异常减少时应可从冷却水路自动切换至应急水路。(注:实际生产中,水流量及供水庄力监湖与报警装置应与应急水路拉材均联锁,进水流量和压力出观异常时可从工作水路自动切换至应急水路,排水温度升高异常或进出水温整信异常,系统应发出报警。)

6.7.2 e)冷却水循环系统应设置应急水池,且应急水池应设置为与回水池存在显著高度落差的高位水池,并且应急水容量应满足正常铸造5min及以上的应急水用量,且应急水初始压力不应低于0.1MPa。应急水池应设置水位下限报警装置和自动补水装置。f)应急水池管路应安装两个并联的控制阀,阀前应设置压力表,其中一个控制阀应为自动控制阀(常闭电磁阀停电状态下能自动打开),并与铸造机监测报警装置、流槽紧急排放阀(闸板)和快速切断阀(闸板)联锁,或与分配流槽(盘)断开装置联锁;另一个控制阀可为手动控制阀或常闭单向阀,若为手动控制阀,应设置在铸造机附近5m范围内操作人员能快速方便操作的位置。

 

     1 应急高位水池独立设置的冷却水系统(示意图)   2 冷却水池与应急水池共用高位水池的冷却水系统(示意图)

【工作指引/解读】

判定情形:

(1)      采用水冷冷却的熔融金属冶炼炉窑、加热炉、铸造机未设置高位水塔(箱、池)、事故供水泵等应急供水设施。

(2)      应急供水设施未设置应急电源。

注:应急电源是指双回路供电、UPS电源、可自动转换的柴油发电机,或者其他具有同等级应急功能的动力源;高位水塔(箱、池)等通过重力自流作用实现应急供水的设施,不涉及应急电源。

除外情形:

(1)      铝加工深井铸造工艺的结晶器未设置应急供水设施,或者应急供水设施未设置应急电源。

检查事项

(*表示非重大隐患)

(1) 检查是否设置高位水塔、水箱、水池或事故供水泵(深井铸造时,如有10米高的应急水池/水箱,可不设置事故水泵)。

(2) *确认供排水路独立设置冷却水路与应急水路。

(3) *核实应急水池为高位水池,与回水池有显著落差。

(4) *应急水保持足够的初始压力(查监控系统)。

(5) *应急水池设置水位下限报警以及自动补水装置设置情况。

(6) *确认管路安装两个并联控制阀(一自动一手动)。

(7) *测试自动控制阀与监测报警、紧急排放阀的联锁功能。

(8) *验证停电时自动控制阀能否自动打开。

(9) *确认手动阀设置在铸造机5米内便于快速操作的位置。

(10) *检查控制阀前压力表设置及显示准确性。

(11) *核查应急供水设施是否配备UPS、柴油发电机等应急电源。

(12) *测试冷却水异常时能否自动切换至应急水路。

1 高位水池高度低于10m,自流情况下初始压力不足

2 应急水池独立设置时,手动阀和控制阀应并联设置(图中错误)

IMG_20251014_101554

3 应急水阀门应设置在铸井5m范围内,标识常闭(图中错误)

应急水路异常导致铝液遇水爆炸事故为顶事件进行故障树分析

应急水路异常导致铝液遇水爆炸事故

基于故障树分析提出的风险防控路径

应急供水保证条件:

(1)      应急水池容量:满足正常铸造5min及以上用水量

(2)      应急水保持足够的初始压力

(3)      设置水位下限报警和自动补水装置

(4)      安装两个并联控制阀

应急供水监控设置:

(1)      实时监测进水流量、温度参数

(2)      设置流量异常减少报警阈值

(3)      实现冷却水路到应急水路自动切换

(4)      与监测报警装置、紧急排放阀/切断阀、钢丝绳牵引/液压牵引系统等联锁

 

法规条款

【工贸企业重大事故隐患判定标准】

第五条有色企业有下列情形之一的,应当判定为重大事故隐患:

(五)熔融金属冶炼炉窑的闭路循环水冷元件未设置出水温度、进出水流量差监测报警装置,或者开路水冷元件未设置进水流量、压力监测报警装置,或者未监测开路水冷元件出水温度的。

【相关法规标准】

【工作指引/解读】

判定情形

(1)      熔融金属冶炼、熔炼、精炼炉窑的闭路循环水冷元件未设置出水温度、进出水流量差监测报警装置。

(2)      熔融金属冶炼、熔炼、精炼炉窑的开路水冷元件未设置进水流量、压力监测报警装置。注:出水温度、进水流量、进出水流量差、压力监测报警装置的设置,可以按熔融金属炉窑不同水冷元件的供水特点分区域、分类别设置,即不是每个水冷元件必须单独设置对应的监测报警装置。

(3)      未对熔融金属冶炼、熔炼、精炼炉窑的开路水冷元件出水温度进行检测。注:检测方式包括定期手动检测、在线实时监测。企业采取手动方式检测开路水冷元件出水温度时,应按管理制度或操作规程的要求进行检测,检测结果应有书面记录。

检查事项

(*表示非重大隐患)

如熔铸炉采用冷却水系统,检查监控系统设置参数是否合理、有效,具体包括:

(1)      闭路循环水冷元件是否设置出水温度、进出水流量差的监测报警装置。

(2)      开路水冷元件是否设置进水流量、进水压力监测报警装置,以及出水温度进行检测。

(3)      *水流量监测仪表设置位置能否反应冷却水系统异常情况(如图2)。

(4)      *进水流量减少、进排水温差异常等报警阈值设置是否合理。

(5)      *现场模拟测试温度、流量、压力等监测报警装置是否完好、有效。

水闭路循环水冷元件异常导致铝液遇水爆炸事故为顶事件进行故障树分析

闭路循环水冷元件异常导致铝液遇水爆炸事故

基于故障树分析提出的风险防控路径

(1)      铜水套每年水压+涡流检测

(2)      泵出口安全阀+缓冲罐;阀门慢关,防水锤止回阀

(3)      闭路双监(出水温度+流量差);开路三监(进水流量、压力、出水温度)

(4)      自动切断阀+失电关闭;每月测试

(5)      炉体倾转与漏水信号硬接线互锁;铜锍冲击口强制加独立水套

(6)      检修三降”+挂牌上锁;每班演练一键急停。

(注:检修三降指检修前,将炉内熔融金属(铜锍、铅锍等)液面降至安全线以下;炉温降至 ≤80 ℃,确保熔体已凝固;循环水系统压力降至零,确认无残余水压。)

 

法规条款

【工贸企业重大事故隐患判定标准】

第五条有色企业有下列情形之一的,应当判定为重大事故隐患:

(六)铝加工深井铸造工艺的结晶器冷却水系统未设置进水压力、进水流量监测报警装置,或者监测报警装置未与快速切断阀、紧急排放阀、流槽断开装置联锁,或者监测报警装置未与倾动式浇铸炉控制系统联锁的。

【相关法规标准】

《铝及铝合金深井铸造安全技术规范》(DB44/T2480-2024):

6.7.1 供排冷却水路设施 e)铸造机冷却水路应配置进水温度、流量、水压和出(排)水温度监测和报警装置。监测和报警装置应与流槽设置的快速切断阀和紧急排放阀(或分配流槽断开装置)联锁,同时应与倾动式浇铸(注)炉的倾动控制系统相互通讯联锁控制。

【工作指引/解读】

判定情形

(1)      结晶器冷却水系统未设置进水压力、进水流量监测报警装置。

(2)      结晶器冷却水进水压力、进水流量监测报警信号,未与快速切断阀或者紧急排放阀联锁。

(3)      结晶器冷却水进水压力、进水流量监测报警信号,未与流槽断开装置联锁。

(4)      结晶器冷却水进水压力、进水流量监测报警信号,未与倾动式浇铸炉的倾动控制系统联锁。

检查事项

(*表示非重大隐患)

(1)      检查结晶器冷却水系统是否设置进水流量、进水压力以及出水温度监测装置(进入模盘的总管或全部支管)。

(2)      查看铸造安全监控系统冷却水系统的参数设置,确认监测监测报警信号是否与快速切断阀、紧急排放阀联锁。

(3)      查看铸造安全监控系统冷却水系统的参数设置,确认冷却水系统监测报警信号是否与倾动式浇铸炉倾动控制系统联锁。

(4)      *核查各监测参数的报警阈值设置是否合理,能否发挥监测警告和应急处置的作用。

IMG_20251014_101049

1 冷却水温度监测不满足入水温度不超过40℃的要求

IMG_20251029_104607

2 模盘冷却水只监测一路水管流量,未检测总入水流量

结晶器冷却水系统监测或联锁失败导致的爆炸事故为顶事件进行故障树分析

结晶器冷却水系统监测或联锁失败导致的爆炸事故

基于故障树分析提出的风险防控路径

查看铸造安全监控系统参数设置,以及现场仪表设置安全情况,具体如下:

(1)      冷却水路进水压力和流量检测装置位置是否合适,能否监测冷却水系统的压力和流量异常;

(2)      是否设置进水压力、进水流量监测声光报警装置,报警装置是否有效。

(3)      是否基于工艺参数和历史数据设定合理的报警阈值。

(4)      建立阈值变更管理制度

(5)      监测报警与快速切断阀、紧急排放阀自动联锁

(6)      与倾动式浇铸炉控制系统的双向通讯联锁

(7)      为关键监测和联锁设备配置UPS应急电源,并定期测试应急电源切换功能。

 

法规条款

【工贸企业重大事故隐患判定标准】

第五条有色企业有下列情形之一的,应当判定为重大事故隐患:

(七)铝加工深井铸造工艺的浇铸炉铝液出口流槽、流槽与模盘(分配流槽)入口连接处未设置液位监测报警装置,或者固定式浇铸炉的铝液出口未设置机械锁紧装置的。

【相关法规标准】

《冶金企业和有色金属企业安全生产规定》(原国家安全生产监督管理总局令第91号)

第二十四条:企业不得使用不符合国家标准或者行业标准的技术、工艺和设备;对现有工艺、设备进行更新或者改造的,不得降低其安全技术性能

《铝及铝合金深井铸造安全技术规范》(DB44/T 2480-2024

6.4.2 铝液出口流槽处1.5m范围内应设置液位监测传感器和报警装置,对铸造期间铝液高低液位、非铸造期间铝液液位上升进行监测和报警,且应根据实际工况设置合适的报警值。

  6.4.3 浇铸(注)炉铝液出口流槽处应设置液位监测传感器和报警装置,对铝液的极限高液位进行监测和报警,且应根据实际工况设置合适的报警值。

6.1.6 固定式熔炼炉、保温炉铝液流出口堵头应防脱出,并应设置机械式锁紧固定装置,不应无锁紧防脱出措施或采用吊挂、压重物等防脱出方式。

【工作指引/解读】

判定情形

(1)浇铸炉铝液出口流槽或者流槽与模盘(分配流槽)入口连接处,未设置液位监测报警装置。注:铸造深井的每个结晶器(如扁锭生产,有色企业下同)或者模盘的每一个流道均设有液位监测报警装置,视同该浇铸炉的流槽与模盘(分配流槽)入口连接处,设置有液位监测报警装置。

(2)固定式浇铸炉的铝液出口,未设置机械锁紧装置。

检查事项

(*表示非重大隐患)

(1)检查浇铸炉铝液出口流槽是否设置液位监测报警装置。

(2)检查流槽与模盘(分配流槽)入口连接处是否设置液位监测报警装置。

(3)*核实炉眼附近的流槽液位监测传感器是否安装在1.5米范围内。

(4)*测试液位监测装置是否对铸造期间的铝液高液位、低液位进行报警。

(5)*测试炉眼附近的液位监测装置是否对非铸造期间的铝液液位上升进行报警。

(6)核查各报警值是否根据实际工况进行设定且合理有效。

(7)检查固定式浇铸炉铝液出口是否设置机械式锁紧装置。

(8)*确认机械锁紧装置为专用结构,非吊挂、压重物等不合规方式。

(9)*检查铝液流出口堵头是否具备防脱出功能。

(10)验证液位报警信号是否与相关的流槽切断或排放系统联锁。

IMG_20251021_100247

1 浇铸炉铝液出口流槽设置液位监测报警装置

IMG_20251118_105454

2 检查监控参数设置是否合理

浇注炉铝液流量失控导致铝液遇水爆炸事故为顶事件进行故障树分析

浇注炉铝液流量失控导致铝液遇水爆炸事故

基于故障树分析提出的风险防控路径

(1)所有固定式浇铸炉必须设置机械锁紧装置。

(2)严禁使用吊挂、压重物等不合规方式。

(3)建立锁紧装置预防性更换制度或冗余锁紧点。

(4)出口流槽和连接处双点监测设置,传感器安装在1.5m范围内。

(5)实现高液位、低液位、非铸造期上升三态报警。

(6)液位监测报警信号与切断阀、排放阀双重联锁。

 

 

法规条款

【工贸企业重大事故隐患判定标准】

第五条有色企业有下列情形之一的,应当判定为重大事故隐患:

(八)铝加工深井铸造工艺的固定式浇铸炉的铝液流槽未设置紧急排放阀,或者流槽与模盘(分配流槽)入口连接处未设置快速切断阀(断开装置),或者流槽与模盘(分配流槽)入口连接处的液位监测报警装置未与快速切断阀(断开装置)、紧急排放阀联锁的。

【相关法规标准】

《冶金企业和有色金属企业安全生产规定》(原国家安全生产监督管理总局令第91号)

  第二十九条:企业对电炉、铸造熔炼炉、保温炉、倾翻炉、铸机、流液槽、熔盐电解槽等设备,应当设置熔融金属紧急排放和储存的设施,并在设备周围设置拦挡围堰,防止熔融金属外流。

《铝及铝合金深井铸造安全技术规范》(DB44/T 2480-2024

  6.4.2 铝液出口流槽处1.5m范围内应设置液位监测传感器和报警装置,对铸造期间铝液高低液位、非铸造期间铝液液位上升进行监测和报警,且应根据实际工况设置合适的报警值。

  6.4.3 浇铸(注)炉铝液出口流槽处应设置液位监测传感器和报警装置,对铝液的极限高液位进行监测和报警,且应根据实际工况设置合适的报警值。

  6.4.4 流槽应设置紧急情况下的快速切断阀和紧急排放阀,或设置分配流槽自动断开装置,切断、排放、断开装置应具有手动与自动两种模式,并与设置的液位监测传感器和报警装置实现联锁控制,联动动作时间不应大于10sec

  6.4.8 使用倾动式浇铸(注)炉的,其液位监测传感器和报警装置、快速切断阀或分配流槽断开装置的联锁控制还应与浇铸(注)炉的倾动控制系统相互通讯联锁控制。

【工作指引/解读】

判定情形

(1)      固定式浇铸炉的铝液流槽未设置紧急排放阀。注:流槽与模盘(分配流槽)入口连接处设置断开装置的固定式浇铸炉,其铝液流槽可不设置紧急排放阀。

(2)      固定式浇铸炉的流槽与模盘(分配流槽)入口连接处,未设置快速切断阀或者断开装置。

(3)      固定式浇铸炉流槽与模盘(分配流槽)入口连接处的液位监测报警信号,未与快速切断阀、断开装置、紧急排放阀联锁。注:铸造深井的每个结晶器或者模盘的每个流道均设有液位监测报警装置,且每个监测报警装置均与紧急排放阀、快速切断阀(断开装置)联锁的,视同固定式浇铸炉流槽与模盘(分配流槽)入口连接处设置有液位监测报警装置,且与快速切断阀、断开装置、紧急排放阀联锁。

检查事项

(*表示非重大隐患)

(1)      检查固定式浇铸炉的铝液流槽是否设置紧急排放阀。

(2)      检查流槽与模盘(分配流槽)入口连接处是否设置快速切断阀或断开装置。

(3)      检查流槽与模盘入口连接处是否设置液位监测报警装置。

(4)      *核实铝液出口流槽处的液位监测传感器是否安装在1.5米范围内。

(5)      验证液位监测报警信号是否与快速切断阀(或断开装置)、紧急排放阀实现联锁。

(6)      *检查快速切断阀、紧急排放阀或断开装置是否同时具备手动与自动两种控制模式。

(7)      *测试从报警到联锁装置动作的全程时间,确认是否不大于10秒。

(8)      *核查液位报警值是否根据实际工况设定且合理有效。

(9)      如使用倾动式浇铸炉,检查其联锁控制是否还与炉体倾动控制系统通讯联锁。

IMG_20250929_095512

1 流槽液位监测与紧急排放阀和快速切断阀联锁情况

2 报警到联锁装置动作的全程时间不能大于10

固定式浇注炉铝液泄漏导致爆炸事故为顶事件进行故障树分析

固定式浇注炉铝液泄漏导致爆炸事故e35fa12fd5ea386818a2d4bc43c8a37b

基于故障树分析提出的风险防控路径

(1)      所有流槽必须设置紧急排放阀

(2)      流槽与模盘入口必须设置快速切断阀

(3)      关键位置必须设置液位监测装置

(4)      液位监测报警阈值优化

 

法规条款

【工贸企业重大事故隐患判定标准】

第五条有色企业有下列情形之一的,应当判定为重大事故隐患:

(九)铝加工深井铸造工艺的倾动式浇铸炉流槽与模盘(分配流槽)入口连接处未设置快速切断阀(断开装置),或者流槽与模盘(分配流槽)入口连接处的液位监测报警装置未与浇铸炉倾动控制系统、快速切断阀(断开装置)联锁的。

【相关法规标准】

《冶金企业和有色金属企业安全生产规定》(原国家安全生产监督管理总局令第91号)

第二十九条:企业对电炉、铸造熔炼炉、保温炉、倾翻炉、铸机、流液槽、熔盐电解槽等设备,应当设置熔融金属紧急排放和储存的设施,并在设备周围设置拦挡围堰,防止熔融金属外流。

《铝及铝合金深井铸造安全技术规范》(DB44/T 2480-2024

  6.4.2 铝液出口流槽处1.5m范围内应设置液位监测传感器和报警装置,对铸造期间铝液高低液位、非铸造期间铝液液位上升进行监测和报警,且应根据实际工况设置合适的报警值。

  6.4.3 浇铸(注)炉铝液出口流槽处应设置液位监测传感器和报警装置,对铝液的极限高液位进行监测和报警,且应根据实际工况设置合适的报警值。

  6.4.4 流槽应设置紧急情况下的快速切断阀和紧急排放阀,或设置分配流槽自动断开装置,切断、排放、断开装置应具有手动与自动两种模式,并与设置的液位监测传感器和报警装置实现联锁控制,联动动作时间不应大于10sec

  6.4.8 使用倾动式浇铸(注)炉的,其液位监测传感器和报警装置、快速切断阀或分配流槽断开装置的联锁控制还应与浇铸(注)炉的倾动控制系统相互通讯联锁控制。

【工作指引/解读】

判定情形

(1)      倾动式浇铸炉的流槽与模盘(分配流槽)入口连接处,未设置快速切断阀或者断开装置。

(2)      倾动式浇铸炉流槽与模盘(分配流槽)入口连接处的液位监测报警信号,未与快速切断阀或者断开装置联锁。

(3)      倾动式浇铸炉流槽与模盘(分配流槽)入口连接处的液位监测报警信号,未与倾动控制系统联锁。注:铸造深井的每个结晶器或者模盘的每个流道均设有液位监测报警装置,且每个报警装置均与快速切断阀(断开装置)、倾动控制系统联锁的,视同倾动式浇铸炉流槽与模盘(分配流槽)入口连接处设置有液位监测报警装置,且与快速切断阀(断开装置)、浇铸炉倾动控制系统联锁。

(4)      液位监测报警装置、紧急排放阀、快速切断阀、断开装置,未设置应急电源。

检查事项

(*表示非重大隐患)

(1) 检查倾动式浇铸炉的流槽与模盘(分配流槽)入口连接处是否设置快速切断阀或断开装置。

(2) 验证流槽与模盘入口连接处的液位监测报警信号是否与快速切断阀(或断开装置)实现联锁。

(3) 验证流槽与模盘入口连接处的液位监测报警信号是否与浇铸炉的倾动控制系统实现联锁。

(4) *核实铝液出口流槽处的液位监测传感器是否安装在1.5米范围内。

(5) *测试从液位报警到快速切断阀(断开装置)及倾动控制系统动作的全程时间,确认是否不大于10秒。

(6) *检查快速切断阀或断开装置是否同时具备手动与自动两种控制模式。

(7) *模拟测试液位监测装置是否对铸造期间的铝液高、低液位进行有效报警。

(8) *模拟测试液位监测装置是否对非铸造期间的铝液液位异常上升进行报警。

(9) *模拟测试浇铸炉铝液出口流槽处的监测装置是否对铝液的极限高液位进行报警。

(10) *核查各液位报警值是否根据实际工况设定且合理有效。

(11) *检查液位监测报警装置、快速切断阀、断开装置是否设置了应急电源。

(12) 倾动控制联锁通讯:检查液位监测、快速切断阀与倾动控制系统的联锁是否为相互通讯联锁控制。

倾动式浇注炉铝液泄漏导致爆炸事故为顶事件进行故障树分析

倾动式浇注炉铝液泄漏导致爆炸事故

基于故障树分析提出的风险防控路径

(1)      所有流槽必须设置紧急排放阀

(2)      流槽与模盘入口必须设置快速切断阀

(3)      关键位置必须设置液位监测装置

(4)      液位监测报警装置与浇铸炉倾动控制系统、快速切断阀(断开装置)联锁

(5)      液位监测报警阈值优化

 

法规条款

【工贸企业重大事故隐患判定标准】

第五条有色企业有下列情形之一的,应当判定为重大事故隐患:

(十)铝加工深井铸造机钢丝卷扬系统选用非钢芯钢丝绳,或者未落实钢丝绳定期检查、更换制度的。

【相关法规标准】

《铝及铝合金深井铸造安全技术规范》(DB44/T 2480-2024):

6.6.3 钢丝绳牵引系统应符合下列要求:a)引锭基座牵引用钢丝绳材质应为钢芯钢丝绳,应符合GB/T 8918的相关规定。钢丝绳的固定接头应可靠牢固,钢丝绳夹应符合GB/T 5976的相关规定,钢丝绳绳端套管压制索具应符合GB/T 30589的相关规定,钢丝绳插编索扣应符合GB/T 16271的相关规定,钢丝绳卷筒应符合GB/T 34529的相关规定。

7.2.2 规定每次铸造前应对铸造机牵引系统钢丝绳的运行情况进行检查,存在断丝、变形、起毛等情况时应进行更换。

7.3.8 要求铸造机牵引系统钢丝绳应定期检查维护和更换,并做好记录。钢丝绳更换应全井更换,不应头尾对调后继续使用。引锭基座更换钢丝绳后,应定期检查固定接头是否松动。

【工作指引/解读】

判定情形

(1)      钢丝卷扬系统选用非钢芯钢丝绳。

(2)      未按照钢丝绳定期检查和更换制度要求,对钢丝绳进行定期检查。注:定期检查周期至少每月1次。

(3)      钢丝绳应报废的仍然继续使用。

检查事项

(*表示非重大隐患)

(1)      检查钢丝绳的点检表、更换记录、检查测量工具。

(2)      *现场检查钢丝绳是否存在断丝、变形、起毛等情况。

(3)      *钢丝绳夹数量不小于每组3个,卷筒应设置绳槽。

(4)      *导向滑轮沟槽深度应满足1.5倍钢丝绳直径要求(如图1)。

(5)      *钢丝绳牵引系统应设置刹车抱闸及手摇下降柄,手摇下降柄处应留有操作通道(如图2)。

IMG_20251027_140547

1 钢丝绳导向轮槽深度不足钢丝绳直径1.5

2 钢丝绳牵引系统应设置手摇下降柄,并留有足够操作空间

钢丝绳牵引系统故障导致爆炸事故为顶事件进行故障树分析

钢丝绳牵引系统故障导致爆炸事故

基于故障树分析提出的风险防控路径

(1)      钢丝绳材料与设计防控

n  严格选用符合国标的钢芯钢丝绳,禁止使用非钢芯钢丝绳。

n  确保钢丝绳固定接头可靠牢固,符合相关的国家标准。

n  钢丝绳夹数量不少于每组3个。

(2)      定期检查与维护防控

n  每班检查钢丝绳,检查断丝、变形、起毛等情况,并记录。

n  及时更换报废钢丝绳:发现钢丝绳报废时立即更换,禁止继续使用。

n  钢丝绳更换应全井更换,禁止头尾对调后使用。

n  更换钢丝绳后定期检查固定接头是否松动。

(3)      牵引机构安全防控

n  卷筒应设置绳槽,符合国家标准。

n  导向滑轮沟槽深度满足1.5倍钢丝绳直径要求。

n  钢丝绳牵引系统必须设置刹车抱闸。

n  设置手摇下降柄,并确保操作通道畅通。

(4)      管理控制防控

n  建立检查记录制度:维护点检表、更换记录,确保可追溯性。

n  操作人员培训:培训操作人员熟悉检查标准和应急程序。

n  应急演练:定期开展钢丝绳故障应急演练,包括使用手摇下降柄。

 

法规条款

【工贸企业重大事故隐患判定标准】

第五条有色企业有下列情形之一的,应当判定为重大事故隐患:

(十一)可能发生一氧化碳、砷化氢、氯气、硫化氢等4种有毒气体泄漏、积聚的场所和部位未设置固定式气体浓度监测报警装置,或者监测数据未接入24小时有人值守场所,或者未对可能有砷化氢气体的场所和部位采取同等效果的检测措施的。

注:(1可能发生一氧化碳气体泄漏、积聚的场所和部位是指各种煤气发生设施附近;涉及煤气的各类地下室、加压站;使用煤气的热风炉、焙烧炉、干燥炉等;以焦碳(碳粉、煤粉)为燃料或还原剂的生产环节,如烟化炉、阳极炉等;高钛渣冶炼、镍火法冶炼、硅冶炼用的电炉、全密闭矿热炉的煤气净化、回收、储存、输配与使用区域。(2可能发生砷化氢气体泄漏、积聚的场所和部位是指铅锌冶炼中的酸浸工序、净液工序、海绵镉工序、铟置换工序等;铜冶炼中的电解液净化工序、烟尘回收的铜电积工序;锡冶炼中的除杂工序等。(3可能发生氯气泄漏、积聚的场所和部位是指贵金属生产的液氯储存、汽化间;氯化分金工序(分金釜、一次还原釜、二次还原釜等)及沉钯等工序;锗生产的液氯储存、汽化间;氯化工序、精馏(复蒸)等工序;铅铋精炼工序中的液氯氯化精炼工艺(如铋氯化精炼锅)。(4可能发生硫化氢气体泄漏、积聚的场所和部位是指采用硫化石膏法脱砷工艺污水处理系统(如在废酸中加入硫化钠或硫氢化钠产生硫化氢、用水电解制氢并与硫磺反应生产硫化氢、甲醇裂解制氢并与硫磺反应生产硫化氢等);硫化钠、硫氢化钠储存地点(如硫化钠、硫氢化钠与酸同库储存或受潮产生硫化氢)。

【相关法规标准】

《冶金企业和有色金属企业安全生产规定》(原国家安全生产监督管理总局令第91号)

第三十二条 生产、储存、使用煤气的企业应当严格执行《工业企业煤气安全规程》(GB 6222),在可能发生煤气泄漏、聚集的场所,设置固定式煤气监测报警仪和安全警示标志。进入煤气区域作业的人员,应当携带便携式一氧化碳监测报警仪,配备空气呼吸器,并由企业安排专门人员进行安全管理。

第三十七条 企业对生产过程中存在二氧化硫、氯气、砷化氢、氟化氢等有毒有害气体的工作场所,应当采取防止人员中毒的措施。企业对存在铅、镉、铬、砷、汞等重金属蒸气、粉尘的作业场所,应当采取预防重金属中毒的措施。

《工业企业煤气安全规程》(GB 6222-2025

4.10 煤气危险区域应设置固定式一氧化碳浓度监测报警装置和醒目的安全警示标志,监测信号应引入24h有人值守的场所。

4.11 煤气生产、回收净化、加压混合、储存、使用设施附近的会议室、活动室、休息室、操作室、交接班室、更衣室,应设固定式一氧化碳浓度监测报警装置。

《铝及铝合金深井铸造安全技术规范》(DB44/T2480-2024):

1.6.2.6 燃气阀组集中放置的区域或房间应有良好的自然通风或机械通风设施,各类阀门动作应灵活可靠且无松动、无泄漏,管道应完好无泄漏。当气源采用相对密度小于1kg/m³的燃气时,应在阀门、法兰等释放源上方安装燃气泄漏探测器,并应按照GB/T50493等相关规定合理设置燃气泄漏探测器。

2.6.2.7 使用燃气的值班室、操作室等人员较集中的部位,应设有可燃气体泄漏报警装置。

【工作指引/解读】

判定情形:

(1)      可能发生一氧化碳、砷化氢、氯气、硫化氢气体泄漏、积聚的场所和部位,未设置固定式气体浓度监测报警装置。

(2)      本项明确的可能发生一氧化碳、砷化氢、氯气、硫化氢4种气体泄漏、积聚场所和部位的固定式气体浓度监测报警装置实时数据,未接入24小时有人值守场所。注:非24小时连续生产的企业,现场固定式气体浓度监测报警装置的实时数据,应当接入生产期间有人值守的场所。

(3)      可能出现砷化氢气体泄漏、积聚且未设置固定式气体浓度监测报警装置的场所和部位,未使用溴化汞(氯化汞)试纸检测砷化氢气体浓度。

除外情形:

(1)      可能发生砷化氢气体泄漏、积聚的场所和部位使用溴化汞(氯化汞)试纸检测砷化氢气体浓度。

检查事项

(*表示非重大隐患)

(1)      在天然气燃烧不完全的情况下,除尘器及除尘管道内可能存在一氧化碳,如进行有限空间作业,存在一氧化碳中毒的风险。

(2)      不使用煤气作为熔炼燃料的情况下,现场可不设置一氧化碳监测报警装置,建议配备便携式一氧化碳监测报警装置。

有毒气体中毒事故为顶事件进行故障树分析

有毒气体泄漏中毒事故

基于故障树分析提出的风险防控路径

(1)      设置固定式气体浓度监测报警装置,并将监测数据接入24小时有人值守场所。

(2)      及时发现和处理设备管道泄漏点,做好维修保养工作。

(3)      加强现场通风,设置事故通风风机,并与监测报警装置联锁。

(4)      配备正压式空气呼吸器用于应急救援。

(5)      严格执行作业票制度。

备注:目前广东地区已没有使用煤气作为熔炼燃料的铝加工(深井铸造)企业,一氧化碳中毒的风险较低;砷化氢主要在铜、铅、锌等金属的电解液净化与电积过程中产生,铝加工(深井铸造)工艺基本不涉及;氯气主要在湿法冶金时存在,而硫化氢则多用于废水、污酸的处理,铝加工(深井铸造)工艺基本不涉及。

 

法规条款

【工贸企业重大事故隐患判定标准】

第五条有色企业有下列情形之一的,应当判定为重大事故隐患:

(十二)使用煤气(天然气)并强制送风的燃烧装置的燃气总管未设置压力监测报警装置,或者监测报警装置未与紧急自动切断装置联锁的。

注:使用煤气(天然气)并强制送风的燃烧装置,是指采用风机供给助燃空气的点火炉、回转窑、竖炉、竖窑、干燥窑、烟气炉,以及熔融金属罐(包、盆)烘烤器、冶炼炉、熔炼炉、精炼炉、保温炉、熔保炉,加热炉、退火炉、热处理炉等煤气(天然气)单体燃气设备。

【相关法规标准】

《冶金企业和有色金属企业安全生产规定》(原国家安全生产监督管理总局令第91号)

第三十二条 生产、储存、使用煤气的企业应当严格执行《工业企业煤气安全规程》(GB 6222),在可能发生煤气泄漏、聚集的场所,设置固定式煤气监测报警仪和安全警示标志。

第三十三条 企业对涉及煤气、氧气、氢气等易燃易爆危险化学品生产、输送、使用、储存的设施以及油库、电缆隧道(沟)等重点防火部位,应当按照有关规定采取有效、可靠的防火、防爆和防泄漏措施。企业对具有爆炸危险环境的场所,应当按照《爆炸性气体环境用电气设备》(GB 3836)及《爆炸危险环境电力装置设计规范》(GB 50058)设置自动监测报警和防灭火装置。

(注:《爆炸性气体环境用电气设备》(GB 3836)指《爆炸性环境 1部分:设备 通用要求》GB/T 3836.1-2021及《爆炸性环境 14部分:场所分类 爆炸性气体环境》GB 3836.14-2014

《铝及铝合金深井铸造安全技术规范》(DB44/T 2480-2024

6.2.5 熔炼炉、保温炉燃烧系统应配有自动点火系统及火焰检测及监控系统,与熔炼炉、保温炉相连的燃气及空气管道上应安装低压和超压报警装置以及止回阀,使用燃气的烧嘴等燃烧装置应设置防突然熄火或点火失败的快速切断阀。

6.2.6 燃气阀组集中放置的区域或房间应有良好的自然通风或机械通风设施,各类阀门动作应灵活可靠且无松动、无泄漏,管道应完好无泄漏。当气源采用相对密度小于1kg/m3的燃气时,应在阀门、法兰等释放源上方安装燃气泄漏探测器,并应按照GB/T 50493等相关规定合理设置燃气泄漏探测器。

6.2.7 使用燃气的值班室、操作室等人员较集中的部位,应设有可燃气体泄漏报警装置。

6.2.8 应对燃烧所需的各种动力介质(包括助燃风、燃料、压缩空气等)的供应状态进行自动监控,一旦低于或超过设定值,应能自动停止燃烧并发出声光报警信号。

《工业企业煤气安全规程》(GB 6222-2025):

7.1.1 当燃烧装置采用强制送风的燃烧嘴时,煤气支管上应装止回装置或紧急自动切断装置,并优先选择紧急自动切断装置。在空气支管上应设泄爆装置。

7.1.2 煤气、空气管道上应安装低压监测报警装置,煤气紧急自动切断装置应与其监测报警信号联锁。

《城镇燃气设计规范》GB 50028-20062020年版):

10.6.6 1 使用机械鼓风助燃的用气设备,在燃气总管上应设置紧急自动切断阀,一般是一台或几台设备装一个紧急自动切断阀,其目的是防止当燃气或空气压力降低(如突然停电)时,燃气和空气窜混而发生回火事故。

【工作指引/解读】

判定情形

(1)      使用煤气(天然气)并采用强制送风燃烧装置的煤气(天然气)入口总管道,未设置止回装置或者紧急自动切断装置。

(2)      使用煤气(天然气)单体燃气设备的入口总管道紧急自动切断装置,未与燃气入口总管道低压监测装置联锁。

检查事项

(*表示非重大隐患)

(1)      检查煤气(天然气)总管阀组(单体燃气设备的总管)低压监测装置、紧急自动切断阀及是否进行联锁(如图1、图2);

(2)      *紧急自动切断阀联锁动作值设置是否合理。

1 天然气总管无压力监测报警装置及紧急自动切断阀

2 天然气压力监测报警未与紧急自动切断阀联锁

(图中为手动模式)

煤气/天然气低压导致火灾爆炸及中毒事故为顶事件进行故障树分析

煤气低压导致火灾爆炸及中毒事故

基于故障树分析提出的风险防控路径

(1)      低压监测+自动切断

n  燃气总管必设低压+超压监测装置,量程覆盖工作压力,并设置报警值。

n  监测信号报警后立即内触发紧急自动切断阀动作。

n  紧急自动切断阀选用常闭型失电关闭,带阀位回讯。

n  阀组前加精细过滤器+旁路切断,防止杂质卡阀。

(2)      泄漏-通风-检测可靠

n  强制送风燃烧嘴支管必装止回阀或自动隔断阀。

n  阀组间防爆风机,事故通风≥12/h,上排风+下送风。

n  在管道法兰、阀门上方设固定式可燃气体探测器,两级报警,高报联锁切断阀动作。

n  探测器定期进行检测标定。

(3)      消除点火源

n  燃烧装置区域划分爆炸危险区,电气设备符合防爆要求,电缆穿钢管保护。

n  金属管道、设备静电跨接并接地。

 

法规条款

【工贸企业重大事故隐患判定标准】

第五条 有色企业有下列情形之一的,应当判定为重大事故隐患:

(十三)正压煤气输配管线水封式排水器的最高封堵煤气压力小于30kPa,或者同一煤气管道隔断装置的两侧共用一个排水器,或者不同煤气管道排水器上部的排水管连通,或者不同介质的煤气管道共用一个排水器的。

【相关法规标准】

《工业企业煤气安全规程》(GB 6222-2025):

7.4.2 正压煤气管道水封式排水器的水封有效高度应为煤气计算压力加5×103Pa(510mmH2O)与煤气计算压力1.2倍的较大值,并应不小于3×104Pa(3060mmH2O)。煤气柜柜底排水器的水封高度至少应为煤气柜设计压力加5×103Pa(510mmH2O)

7.4.6 不同煤气管道排水器上部的连接管不应连通,不同介质的煤气管道不应共用一个排水器,同一煤气管道隔断装置两侧的排水器应分别设置。

【工作指引/解读】

判定情形

(1)      正压煤气输配管道水封式排水器的最高封堵煤气压力小于30kPa3060mmH2O)。

(2)      同一煤气输配管道隔断装置的两侧共用一个排水器。

(3)      不同煤气管道排水器上部的排水管连通。

除外情形:

(1)      煤气柜柜底水封式排水器最高封堵煤气压力小于30kPa3060mmH2O)。

(2)      煤气抽气机进出口管道隔断装置两侧的正负压工况排液管共用水封井()

检查事项

(*表示非重大隐患)

(1)      立式水封式排水器的基本要求:

n  应设置清晰的水位标尺或自动补水装置,确保有效水封高度;

n  *排水管必须设置两道串联阀门,其中一道为常闭阀;

n  *顶部应设超压排气装置,排气口引至安全区域。

(2)      卧式水封排水器关键安全要求:

n  应配备高低水位报警装置,联锁切断煤气泄漏通路;

n  *排水口需配置两道密封阀门,阀门类型需为截止阀或球阀;

n  *壳体需设置防爆膜,爆破压力不大于设计压力的1.1倍;

n  *需设检修人孔,检修前必须进行蒸汽吹扫和气体检测。

水封排水器导致煤气泄漏为顶事件进行故障树分析

水封排水器导致煤气泄漏事故

基于故障树分析提出的风险防控路径

(1)      设计阶段:排水器水封有效高度符合GB 6222-2025要求,且严禁不同煤气管道共用。

(2)      运维阶段:每班检查水位并记录;加装远程液位报警;定期清理内部沉积物。

(3)      改造阶段:涉及排水器变动须做风险分析,禁止私自连通排水管。

备注:此条同钢铁企业中对煤气水封式排水器的要求;目前广东省内没有采用煤气作为燃料进行熔炼的铝加工(深井铸造)企业。

 

 

(四)其他

法规条款

【工贸企业重大事故隐患判定标准】

第十三条 存在硫化氢、一氧化碳等中毒风险的有限空间作业的工贸企业有下列情形之一的,应当判定为重大事故隐患:

(一)未对有限空间进行辨识、建立安全管理台账,并且未设置明显的安全警示标志的。

(二)未落实有限空间作业审批,或者未执行先通风、再检测、后作业要求,或者作业现场未设置监护人员的。

【相关法规标准】

《工贸企业有限空间作业安全规定》(应急管理部令 13号):

第五条 工贸企业应当实行有限空间作业监护制,明确专职或者兼职的监护人员,负责监督有限空间作业安全措施的落实。监护人员应当具备与监督有限空间作业相适应的安全知识和应急处置能力,能够正确使用气体检测、机械通风、呼吸防护、应急救援等用品、装备。监护人员应当具备与监督有限空间作业相适应的安全知识和应急处置能力,能够正确使用气体检测、机械通风、呼吸防护、应急救援等用品、装备。

第六条 工贸企业应当对有限空间进行辨识,建立有限空间管理台账,明确有限空间数量、位置以及危险因素等信息,并及时更新。鼓励工贸企业采用信息化、数字化和智能化技术,提升有限空间作业安全风险管控水平。

第七条 工贸企业应当根据有限空间作业安全风险大小,明确审批要求。对于存在硫化氢、一氧化碳、二氧化碳等中毒和窒息等风险的有限空间作业,应当由工贸企业主要负责人或者其书面委托的人员进行审批,委托进行审批的,相关责任仍由工贸企业主要负责人承担。未经工贸企业确定的作业审批人批准,不得实施有限空间作业。

第十一条 工贸企业应当在有限空间出入口等醒目位置设置明显的安全警示标志,并在具备条件的场所设置安全风险告知牌。

第十四条 有限空间作业应当严格遵守先通风、再检测、后作业要求。存在爆炸风险的,应当采取消除或者控制措施,相关电气设施设备、照明灯具、应急救援装备等应当符合防爆安全要求。

作业前,应当组织对作业人员进行安全交底,监护人员应当对通风、检测和必要的隔断、清除、置换等风险管控措施逐项进行检查,确认防护用品能够正常使用且作业现场配备必要的应急救援装备,确保各项作业条件符合安全要求。有专业救援队伍的工贸企业,应急救援人员应当做好应急救援准备,确保及时有效处置突发情况。

【工作指引/解读】

判定情形:

(1)      未对存在硫化氢、一氧化碳等中毒风险的有限空间进行辨识、建立安全管理台账,也未在有限空间设置明显的安全警示标志。

(2)      有限空间作业前,未进行有限空间作业审批。

(3)      有限空间作业前,未进行通风和气体浓度检测,或者在有毒气体浓度检测不合格的情况下开展有限空间作业。

(4)      有限空间作业现场未设置专门的监护人员,或者监护人员进入有限空间参与有限空间作业,或者监护人员未全程监护。

检查事项

(*表示非重大隐患)

(1)      是否对有限空间进行辨识,建立管理台账(含数量、位置、危险因素等),台账是否全面,是否及时更新(如图1)。

(2)      *是否根据风险等级明确审批要求(高风险作业需企业主要负责人或其书面委托人员审批),是否存在未经审批擅自作业的情况。

(3)      *是否每年至少组织一次有限空间专题培训,覆盖审批人、监护人员、作业及应急救援人员。

(4)      *是否制定现场处置方案,并每半年至少组织一次应急演练。

(5)      现场有限空间管理情况:

n  有限空间出入口是否设置明显安全警示标志和安全风险告知牌。

n  *是否采取上锁、隔离栏等物理隔离措施,防止未经授权进入。

n  *是否配备符合标准的气体检测仪、机械通风设备、呼吸防护用品、全身式安全带等。

n  *是否定期维护、保养和检测相关装备,确保正常使用

(6)      *查看有限空间作业票审批和落实情况;

n  是否严格遵循先通风、再检测、后作业流程。

n  作业前是否进行安全交底,监护人员是否逐项检查通风、检测、隔断等措施。

n  作业中是否持续通风和气体检测,中断后是否重新检测合格再进入。

n  监护人员是否全程监护,与作业人员保持联络,且不擅自离岗或参与作业。

IMG_20250826_152645

1 有限空间管理台账要求全面识别和列出

2 现场有限空间未设置明显的安全警示标志和安全风险告知牌

有限空间作业导致中毒窒息事故为顶事件进行故障树分析

有限空间作业中毒窒息事故

基于故障树分析提出的风险防控路径

(1)      优先控制单事件风险

n  空间本身缺氧,所有有限空间必须纳入台账,明确标注可能缺氧;作业前强制检测氧气含量(<19.5%禁止进入)。

n  耗氧作业未控制,禁止在通风不足空间内进行焊接、切割等耗氧作业,制定专项作业方案,增加通风量或采用机械送风。

(2)      确保通风与检测系统可靠

n  配备防爆型机械通风设备,每班检查运行状态。

n  作业前先通风换气足够时间,作业中持续通风。

n  配备四合一气体检测仪(O2COH2S等),并记录检测数据。

n  建立危险源辨识清单,每季度更新。

(3)      物理隔离与警示

n  所有有限空间出入口上锁或加装护栏。

n  设置安全风险告知牌:标明危险、措施、应急电话。

n  实行作业票+门禁双授权制度。

(4)      严格执行作业流程

n  实行先通风、再检测、后作业硬规则,未检测签字禁止进入。

n  高风险作业必须由企业负责人书面审批。

n  作业前全员安全交底,签字确认措施落实。

(5)      强化监护与应急

n  全程专职监护,佩戴对讲机,每5分钟呼叫确认。

n  监护人员禁止离岗或参与作业。

n  作业中断超过规定时长,必须重新检测合格方可进入。

n  每半年组织专项应急演练,配备必要的应急安全装备。

 

法规条款

【工贸企业重大事故隐患判定标准】

第十四条 本标准所列情形中直接关系生产安全的监控、报警、防护等设施、设备、装置,应当保证正常运行、使用,失效或者无效均判定为重大事故隐患。

【相关法规标准】

《中华人民共和国安全生产法》(2021610日第三次修正):

第三十六条 安全设备的设计、制造、安装、使用、检测、维修、改造和报废,应当符合国家标准或者行业标准。

生产经营单位必须对安全设备进行经常性维护、保养,并定期检测,保证正常运转。维护、保养、检测应当作好记录,并由有关人员签字。生产经营单位不得关闭、破坏直接关系生产安全的监控、报警、防护、救生设备、设施,或者篡改、隐瞒、销毁其相关数据、信息。餐饮等行业的生产经营单位使用燃气的,应当安装可燃气体报警装置,并保障其正常使用。

【工作指引/解读】

判定情形:

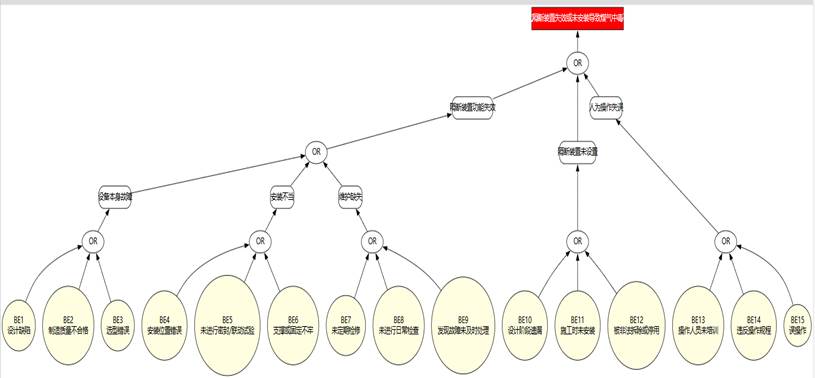
由于检测、维护、保养不到位,或者通过关闭、破坏、篡改等方式,造成本标准所列情形中直接关系生产安全的监控、报警、防护等设施、设备、装置,处于未通电、未启用、未联锁、数据失真等不能正常运行、使用的状态,均判定为重大事故隐患。

检查事项

(*表示非重大隐患)

现场确认以下设备、设施或系统是否正常运行:

n  出水温度、进出水流量差监测报警装置、压力监测报警装置

n  炉体倾动装置、氧(副)枪自动提升装置、电极自动断电装置、电极升起装置

n  炉顶工作压力监测装置、炉顶放散阀

n  煤气隔断装置

n  紧急排放设施、应急储存设施

n  应急水源、进水流量监测报警装置

n  机械锁紧装置、流槽断开装置、液位监测报警装置、快速切断阀、紧急排放阀

n  固定式气体浓度监测报警装置

n  煤气/天然气低压监测报警及紧急自动切断装置

n  火焰监测系统、熄火保护系统

安全设施未正常运行导致伤亡事故为顶事件进行故障树分析

安全设施未正常运行导致伤亡事故

基于故障树分析提出的风险防控路径

(1)      冷却水的温度、压力及流量防控

n  温控、冷却泵双路电源、红外成像测温、自动报警及联锁。

(2)      机械伤害防控

n  硬件屏蔽防护、防护设施限位与设备关停联锁。

n  检维修及调试作业施行挂牌上锁制度。

(3)      泄漏防控

n  液位/压力监测及紧急切断系统。

n  模盘结晶器泄漏的红外线成像及声纳探测监控。

(4)      监控报警始终在线

n  电源、启用、传感器状态接入安全监控系统,任一信号丢失限时内控制室声光报警并微信推送相关负责人。

(5)      联锁与硬件完好

n  联锁回路定期测试,发现故障必须停止生产。


二、钢铁及铝加工(深井铸造)企业

重大事故隐患防范要点

 

(一)钢铁企业重大事故隐患防范要点

1.凡是可能导致铁水、钢水喷溅、泄漏、溢流及倾泻风险的,必须采取预防性的安全技术措施。

安全技术措施包括但不限于:①吊运高温熔融金属的起重机必须是冶金起重机、吊钩必须是专用的冶金钩;②连铸中间罐应设置液位监测装置;③铁水罐、钢水罐和中间罐的壳体必须设置排气孔;④耳轴及吊具必须定期进行探伤检测,不合格的严禁使用;⑤罐体使用前需烘烤干燥;⑥生产操作中需控制液面高度,防止凝盖处理不当引发泄漏;⑦连铸的中间罐应设置液位监测装置、包体红外检测装置。

2.凡是铁水、钢水可能喷溅、泄漏、溢流及倾泻的危险区域,必须设置防止火灾、爆炸和人身事故的应急设施,制定应急预案。

当发生喷溅、泄漏、溢流及倾泻紧急情况时,应有必要的应急设施及预案,将人身事故风险降到最低,包括但不限于:①不能在吊运跨地坪区设置6类人员聚集场所,防止发生重大伤亡事故;②连铸浇注区必须设置事故钢水罐、溢流槽、中间溢流罐及漏钢回转溜槽等应急设施,确保泄漏时钢水可安全导流。

《工贸企业重大事故隐患判定标准》要求,熔融金属吊运跨正下方地坪区域严禁设置会议室、操作室等人员密集场所,并需制定铁水跑漏、煤气中毒等事故应急预案,配备急救器材,定期演练。此外,泄漏影响范围内的平台、通道必须保持干燥,无积水。

3.凡是可能导致冷却水泄漏的风险,必须采取防止泄漏的监测及联锁措施。

《炼钢安全规程》第9.1.4条及工贸企业指引(冶金部分)规定,转炉氧枪、电炉水冷炉壁、精炼炉水冷元件等必须安装出水温度、进出水流量差监测报警装置。例如,电炉水冷元件出水温度超限或流量差报警时,应自动断电并提升电极。冷却水系统需定期检查水压、水温,防止管道破裂导致水渗入熔融金属引发爆炸。

冷却水泄漏时应启动安全联锁,如氧枪或电炉水冷元件设置自动切断和提升装置;当水温、流量异常时,系统能自动停止作业,避免事故扩大。

《工贸企业重大事故隐患判定标准》要求,转炉氧枪的升降必须与冷却水流量、温度、氧压等参数联锁:当水压过低、温差超标或漏水时,氧枪自动升起并停止吹氧。类似地,《炼钢安全规程》第11.1.4条要求炉外精炼装置(如VOD氧枪)设置进出水流差联锁,一旦异常立即终止作业。联锁系统需定期校验,确保失效时能触发应急停机。

4.凡是可能导致熔融金属遇水爆炸的区域,必须杜绝存在积水。

《工贸企业重大事故隐患判定标准》要求,生产期间冶炼、精炼、铸造区域的事故坑、炉下渣坑、吊运通道等6类区域严禁积水。若排水沟需积水,必须保持流动状态。《炼铁安全规程》第11.1条要求出铁场平台及时清理铁屑,渣铁线轨面高于地坪;《炼钢安全规程》第6.2.7条强调炉下钢水罐车区域需防水设计,地坪干燥。积水检查应纳入日常点检,潮湿处需立即处理。

凡是可能发生煤气泄漏,且人员活动的区域,必须设置一氧化碳监测报警装置(固定活动场所设置固定式报警装置);

《工贸企业重大事故隐患判定标准》及《炼铁安全规程》第6.9条要求,煤气生产、回收、使用设施附近的会议室、操作室等6类人员聚集场所,以及高炉风口平台、除尘器卸灰平台等易泄漏点,必须安装固定式一氧化碳监测报警装置。监测数据需接入24小时有人值守场所,报警浓度限值按GB 6222设定。人员进入前需携带便携式检测仪,确认安全后方可作业。

5.凡是煤气隔断装置,必须采用符合要求的独立式(如全封闭眼镜阀、阀腔注水型切断阀)或组合式(如切断阀加盲板)。

《炼钢安全规程》第13.4.1条规定,进入车间前的煤气管道必须设可靠隔断装置,盲板处需加撑铁。组合式装置需确保阀门关闭后加盲板,防止煤气反窜。装置选型需满足管道压力及介质特性,定期进行密封性测试。煤气隔断装置须采用可靠类型,如组合式切断阀或独立式注水切断阀;其设计需符合压力要求,确保在异常情况下能有效隔离煤气来源。

6.凡是水封式排水器,必须确保持续且足够的水封高度。

水封式排水器虽然有良好的密封性,但是一旦水封被击穿,则可能导致突然大量煤气泄漏,因此,水封式排水器必须维持水封高度,满足GB 6222-2025要求;定期检查水位,防止水封失效,并设置补水装置确保连续运行。

《工贸企业重大事故隐患判定标准》要求,正压煤气管道排水器的最高封堵压力不得小于30kPa(相当于3060mm水柱)。排水器必须独立设置,禁止同一管道隔断装置两侧共用或不同介质管道混用。水封高度需每日检查,防止因压力波动击穿。寒冷地区需防冻措施,确保水封液位稳定,失效时立即更换或维修。

水封式排水器必须保持持续且足够的水封高度,最高封堵煤气压力不应低于30kPa3060mmH2O),防止煤气击穿水封,并避免不同管道共用排水器或排水管连通。

7.凡是进行煤气相关设备设施检修作业的,必须办理作业票,并现场确认安全条件,合格后方可作业。

《炼铁安全规程》第4.19条及工贸企业指引(有限空间部分)要求,煤气设备检修前必须办理作业票,切断气源、吹扫置换,检测氧气含量(不低于19.5%)和一氧化碳浓度(低于24ppm)。作业时需专人监护,佩戴呼吸器。有限空间作业还需执行“先通风、再检测、后作业”程序,审批手续不全严禁开工。动火作业需另办动火证,落实防火措施。

进行与煤气管道联通的设备设施检修作业前,必须办理作业票,现场确认安全条件(如切断煤气来源、吹扫置换、检测一氧化碳和氧含量),并采取防护措施,专人监护。

(二)铝加工(深井铸造)企业重大事故隐患防范要点

1.凡是熔融金属吊运区域,必须确保人员聚集场所远离危险区域。

熔融金属吊运过程中存在坠罐、倾覆等重大风险,若会议室、休息室、操作室等人员聚集场所设置在吊运影响范围内,极易导致群死群伤事故。根据事故案例分析,需以吊运跨立柱边界为基准,纵向延伸至工艺极限边界外50米设置安全距离,或采用实体墙完全封闭架空层平台面向吊运侧。企业应每月检查区域布局,确保人员密集场所与高风险作业区物理隔离,并在吊运通道设置明显警示标识,从空间布局上消除事故波及风险。

2.凡是熔融金属作业区域,必须彻底消除非生产性积水。

积水接触高温熔融金属会瞬间汽化爆炸。生产期间应急储存池、炉前平台、炉基区域等6类关键区域严禁存在非生产性积水,仅允许工艺冷却所需的流动水沟。企业需建立每日巡查制度,检查地面防水防潮措施,设置排水系统,并对员工进行专项培训,确保任何泄漏的熔融金属都不会接触积水。同时需定期检测地面坡度与排水畅通性,从源头上防范爆炸事故。

3.凡是与铸造模盘流槽相连的固定式熔炼炉、保温炉,必须设置紧急排放和应急储存设施。

未设置应急储存设施时,设备故障可能导致大量铝液泄漏进入深井遇水爆炸。固定式浇铸炉必须配备容量≥炉体额定装料量的应急储存设施(如防水围堰或专用坑槽),倾动式炉体应急容量需满足流槽铝液1.5倍储量。定期测试应急排放阀门有效性,清理设施内杂物,确保排放通道畅通。应急储存设施距离厂房结构柱净距≥1米,并采取耐高温涂层和防渗措施,保证突发情况下能快速容纳全部熔融金属。

4.凡是铸造机冷却水系统,必须设置压力和流量监测及冷却水温度监测,并多重联锁。

冷却水中断会导致铝液未凝固即被拉出,引发漏铝爆炸。进水压力、流量监测装置必须与快速切断阀、紧急排放阀、流槽断开装置实现三重联锁。当检测到水压低于设定的最低压力限值时或流量减少设定的比例时,系统应在要求的时间内自动切断铝液输送并启动排放。企业需定期校准传感器精度,定期模拟测试联锁功能,确保在冷却水故障时第一时间阻断风险。监测数据需实时显示并设置声光报警,防范类似铝业爆炸事故重演。

5.凡是铝液流槽系统,必须配置液位监测与自动联锁控制。

流槽液位异常可能引发铝液溢出或断流,亦或铝液泄漏可能导致流槽液位异常,导致大量铝液泄漏进入深井。浇铸炉出口流槽及模盘入口必须安装非接触式液位传感器,监测装置需具备高低温位双重报警功能。当液位波动超过设定值时,系统应自动联锁快速切断阀和倾动炉控制系统。应定期进行模拟测试。

6.凡是固定式浇铸炉,必须配备机械锁紧与紧急切断装置。

铝液出口未机械锁紧可能导致误操作引发失控泄漏。出口必须安装防脱出机械锁紧装置,严禁采用吊挂、压重物等不合规方式。流槽需设置紧急排放阀,且与液位监测实现联锁。应定期检查锁紧装置磨损情况,定期更换关键部件,并培训员工熟练操作紧急切断程序。机械锁紧装置需具备防松动结构,确保在设备故障或人为失误时能迅速隔离风险,防止铝液蔓延引发二次事故。

7.凡是倾动式浇铸炉,必须确保联锁系统与倾动控制有效联动。

倾动式浇铸炉需通过倾动控制实现铝液中断,若未与监测系统联锁可能无法及时阻断铝液。流槽与模盘入口必须设置快速切断阀或断开装置,并与倾动控制系统实现双向通讯联锁。需定期测试联锁响应时间,确保报警信号在限时内触发炉体倾动和阀门关闭。联锁系统应具备手动/自动双模式,自动阀需采用常闭电磁阀(停电自动打开)。

8.凡是深井铸造采用钢丝绳牵引系统的,必须选用钢芯钢丝绳,并严格执行检查及定期更换制度。

钢丝绳断裂会导致底座倾斜、铝棒脱棒,引发铝液遇水爆炸。要点要求必须选用符合GB/T 8918的钢芯钢丝绳,严禁使用非标产品。需定期检查断丝、变形情况,当断丝数超过总丝数10%或使用超制度规定的期限,必须强制报废。钢丝绳夹数量不少于每组3个,卷筒应设置绳槽,导向滑轮沟槽深度需≥1.5倍绳径。应建立更换记录,定期润滑维护,确保钢丝绳抗拉强度满足高温高负载环境。

9.凡是燃气燃烧设备,必须设置压力监测与紧急切断联锁。

燃气压力异常可能引发回火爆炸。单体燃气设备前的燃气总管必须设置压力监测报警装置,并与紧急自动切断阀联锁。当检测到压力波动超过设定值一定比例时,系统应立即切断气源。需定期测试切断阀动作时间,检查管道密封性,燃烧器应配备火焰监测系统,熄火保护响应时间≤0.5秒。压力监测装置需定期校准,联锁回路采用冗余设计,确保压力骤降或超压时自动切断燃气,防止窜混引发爆燃事故。

10.凡是水冷式设备,必须配置应急水源与安全系统的备用电源。

冷却水中断可能导致设备烧穿引发铝液泄漏。要点要求必须设置独立应急供水系统,高位水箱容量需满足5分钟以上冷却需求,应急水初始压力≥0.1MPa。需定期进行模拟断电测试,检查水箱水位和泵体状态,应急管路控制阀应具备手动/自动双模式,自动阀与主水路压力监测联锁,手动阀设置在5米内可快速操作位置。

11.凡是安全监控装置,必须保持全天候有效运行。

监测装置失效可能导致隐患无法及时发现。液位传感器、气体探测器等安全监控设备必须保持24小时正常运行,严禁断电、篡改或数据失真。需定期巡检和进行功能性测试,建立维护档案。监控数据应实时传输至控制室,设置不同等级声光报警。关键参数(如冷却水流量、铝液液位)需设置合理报警阈值,确保在异常情况下及时报警并触发联锁动作。

12.凡是铸造作业,必须严格执行工艺控制程序。

违规作业可能引发重大事故。要点要求铸造前必须完成设备确认程序,包括结晶器水压测试、钢丝绳检查等关键项目。铸造过程中必须保证3人同时在岗,分别负责控制台操作、液位监视和现场巡视。严禁单人作业或擅自离岗。应制定标准化操作流程,明确各岗位职责,建立交接班记录制度。关键操作需双人确认,异常情况立即启动应急程序,确保生产过程全程受控。

13.凡是熔炼炉运行,必须设置温度监测与超温保护。

炉体超温可能导致设备损坏引发铝液泄漏。炉体温度监测点应冗余布置,超温报警值与联锁停机值需分级设置。炉底通道应安装温度检测装置,当监测温度超过指定温度时发出报警。每月需测量炉衬厚度,当侵蚀超过原厚度一定比例时必须停炉检修。温度监测数据应实时记录,超温保护系统需定期测试,确保在温度异常时及时报警并采取保护措施,防止设备故障引发事故。

14.凡是有限空间作业,必须严格执行安全管理程序。

深井、炉底等有限空间存在缺氧、中毒风险。要点要求作业前必须执行审批制度,进行强制通风,使用四合一检测仪检测氧含量和有毒气体。监护人员必须全程值守,应急器材放置于入口处明显位置。作业人员需佩戴合格防护装备,设置安全绳和通讯设备。每次作业时间不宜超过2小时,异常情况立即撤离。应建立有限空间台账,定期组织专项培训,确保作业人员掌握应急逃生技能。

15.凡是应急救援预案,必须定期组织专项演练。

应急演练是提升事故处置能力的关键。要点要求定期组织漏铝、停水等专项应急演练,覆盖所有班次。现场人员必须掌握应急钎子使用、疏散路线等关键技能。演练应包含响应时间评估和改进措施,记录需完整归档。应急器材需定期检查维护,确保完好可用。通过持续演练优化应急预案,提高人员协同配合能力,确保在真实事故中能够快速、有效响应,最大限度降低事故损失。