光伏发电站安全规程
GB/T 35694-2017
前 言
本标准按照GB/T 1.1-2009给出的规则起草。 请注意本文件的某些内容可能涉及专利。本文件的发布机构不承担识别这些专利的责任。
本标准由中国电力企业联合会提出并归口。
本标准起草单位:大唐新疆发电有限公司、大唐新疆清洁能源有限公司、大唐新能源宁夏公司、广东电网有限责任公司电力科学研究院。 本标准主要起草人:陈欣、杨海艳、陈立功、姜汝华、袁宝文、曾杰。
1 范围
本标准规定了光伏发电站运行、维护、检修和调试安全的技术要求。 本标准适用于并网型光伏发电站。
2 规范性引用文件
下列文件对于本文件的应用是必不可少的。凡是注日期的引用文件,仅注日期的版本适用于本文件。凡是不注日期的引用文件,其最新版本(包括所有的修改单)适用于本文件。 GB 2894安全标志及其使用导则 GB 26859电力安全工作规程电力线路部分 GB 26860电力安全工作规程发电厂和变电站电气部分 DL/T 572电力变压器运行规程 DL/T 574变压器分接开关运行维护导则 DL/T 587继电保护和安全自动装置运行管理规程 DL/T 741架空输电线路运行规程 DL 5027电力设备典型消防规程
3 术语和定义
下列术语和定义适用于本文件。
3.1 光伏组件 photovoltaic(PV)module
具有封装及内部联结的,能单独提供直流电输出的,最小不可分割的太阳电池组合装置。又称太阳电池组件。
3.2 光伏组件串 photovoltaic(PV)string
在光伏发电系统中,将若干个光伏组件串联后,形成具有一定直流电输出的电路单元。
3.3 光伏方阵 photovoltaic(PV)array
将若干个光伏组件在机械和电气上按一定方式组装在一起并且有固定的支撑结构而构成的直流发电单元,又称光伏阵列。
3.4 光伏发电单元 photovoltaic(PV)power unit
光伏发电站中,以一定数量的光伏组件串,通过直流汇流箱汇集,经逆变器逆变与隔离升压变压器升压成符合电网频率和电压要求的电源,又称单元发电模块。
3.5 光伏发电系统 photovoltaic(PV)power generation system
利用光伏电池的光生伏特效应,将太阳辐射能直接转换成电能的发电系统。
3.6 光伏发电站 photovoltaic(PV)power station
以光伏发电系统为主,包含各类建(构)筑物及检修、维护、生活等辅助设施在内的发电站。
3.7 MPPT控制器 MPPT controller
具备最大功率跟踪功能并能实现光伏组串汇流的DC-DC变换器。
3.8 逆变器 inverter
用于光伏发电站内将直流电变换成交流电的设备。
3.9 光伏支架 photovoltaic(PV)supporting bracket
太阳能光伏发电系统中为了摆放、安装、固定光伏组件而设计的专用支架。简称支架。
3.10 跟踪系统 tracking system
通过支架系统的旋转对太阳入射方向进行实时跟踪,从而使光伏方阵受光面接收尽量多的太阳辐照量,以增加发电量的系统。
3.11 单轴跟踪系统 single-axis tracking system
绕一维轴旋转,使得光伏组件受光面在一维方向尽可能垂直于太阳光的入射角的跟踪系统。
3.12 双轴跟踪系统 double-axis tracking system
绕二维轴旋转,使得光伏组件受光面始终垂直于太阳光的入射角的跟踪系统。
3.13 集电线路 collector line
在分散逆变、集中并网的光伏发电系统中,将各个光伏组件串输出的电能,经汇流箱汇流至逆变器,并通过逆变器输出端汇集到发电母线的直流和交流输电线路。
4 基本规定
4.1
光伏发电站的安全设施、消防设施、防治污染措施、职业病危害防护设施应满足与主体工程同时设计、同时施工、同时投入生产和使用的要求,方可投入运行。
4.2
在光伏发电站投运使用前,应编制自然灾害类、事故灾难类、公共卫生事件类和社会安全事件等各类突发事件应急预案,并定期进行应急救援知识的培训和预案的演练。
4.3
光伏发电站应建立各项安全生产管理制度,落实各级人员的安全生产责任制和防火责任制;应建立符合光伏电站实际的运行规程和检修规程,其中涉及电网安全的部分应与所接入电网调度机构的安全管理规定保持一致。
4.4
在光伏发电站生产区域进行安装、检修、维护、试验等工作,应有保证安全的组织措施和技术措施,需要对设备、系统采取安全措施或需要运行人员在运行方式上采取保障人身、设备安全的措施时,应使用统一格式填写与签发的工作票和操作票,变电站及升压站应按照GB 26860的规定执行;送出线路上的作业应遵循GB 26859中的规定;生产现场进行动火作业的,应根据DL 5027的相关规定,同时使用动火工作票。
4.5
属于电网调度机构直接调管范围内的设备,不得擅自改变设备状态。
4.6
光伏发电站应定期进行电气设备的巡视,及时消除各种缺陷和隐患。
4.7
光伏方阵电气设备的日常维护检修宜选择在光照较弱的时段进行。
4.8
生产区域应合理配置照明设施,确保夜间作业照明充足;在现场光照不满足作业要求时,运行维护采用临时照明应满足相关技术规范的要求,并做好防止人身触电及火灾的相关措施。集控室、配电室等重要场所应有事故照明或应急照明。
4.9
进入生产现场人员应遵守现场安全文明施工纪律,作业过程中减少交叉作业。
4.10
参观人员和实习人员进入生产区域应在工作人员的监护下方可进入。外单位人员和临时用工进入光伏发电站作业,应经现场安全教育和培训,了解现场设备运行情况及注意事项后,方可参加指定的工作。
4.11
生产现场道路应平整、通畅,能满足各种施工及巡检车辆安全通行,并且车辆应尽量避免进入升压站,必须要进入时,在行驶和操作过程中,要防止碰撞设备,同时应注意与带电设备的安全距离,并有专人监护,使用吊车、铲车及电瓶车等机械时应遵守相关起重机械和场内机动车等相关要求。
4.12
雷雨、高温、五级以上大风等恶劣天气不宜进行户外巡视和作业;对于具有跟踪系统的光伏发电站进行维护检修时应注意五级以上大风天气不宜进行高处作业和起吊作业。
4.13
光伏发电站配置的安全设施、安全工器具和检修工器具等应检验合格且符合国家或行业标准的规定;安全工器具和劳动防护用品在每次使用前应检查确认合格、齐备。
4.14
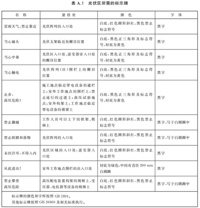
光伏发电设备及其附属设施均应设置符合GB2894规定的标识(具体见附录A),并标示在明显位置,各主要路口及危险路段内应设立相应的交通安全标志和防护设施。
4.15
生产生活区域应备有必要的消防设施和消防防护装备,并按规定使用和存放,定期检验确保随时可用。
4.16
生产生活区域消防通道应保持畅通。
4.17
易燃材料等危险品应存放在指定的库房内。
4.18
6kV及以上开关设备应加装五防闭锁装置。
4.19
配电室或操作间应设防止蛇、鼠等小动物进入的措施。
4.20
集控室及场内生产用车宜配置急救箱,存放急救药品,并定期检查、补充或更换。
4.21
光伏组件及支架的承重应满足实际可能的最大载荷要求,支架及跟踪系统应具有防风、防腐及防湿热等措施,汇流箱等室外电气设备应具有防雷、防水和防高温的措施。
4.22
每年应在雷雨季节到来前后对光伏电站的防雷接地进行一次测试和检查,建筑物、光伏方阵的接地电阻应小于4Ω,升压站的接地电阻应小于0.5Ω。
4.23
光伏发电站应在遭遇雷雨及大风等恶劣天气之后及时对光伏方阵和升压站区域设备进行一次检查,确保跟踪系统能够复位正常。
4.24
光伏发电站应做好防排洪(涝)工作,充分利用现有的防排洪(涝)设施;当必须新建时,可因地制宜选用防排洪(涝)堤、排洪(涝)沟或挡水围墙
4.25
光伏发电站的工作人员的健康状况应符合上岗条件,无妨碍工作的病症。
4.26
生产人员应经过安全培训,具备必要的电气、机械、安装以及并网调度知识,熟悉设备的基本工作原理和监控系统的使用方法,并掌握一般故障的处理方法。
4.27
所有工作人员应熟练掌握触电、室息急救法,熟悉有关烧伤、烫伤、外伤、气体中毒等急救常识,学会正确使用消防器材、安全工器具。
5 运行与维护
5.1 一般规定
5.1.1
经调试、检修和维护后的光伏发电单元,启动前应办理工作票终结手续。
5.1.2
设备投入运行时,确保接地良好;未经授权,严禁修改参数设定及保护定值。
5.1.3
巡检过程中,要戴安全帽;在雨雪等天气下,应穿绝缘靴。
5.1.4
在雷雨季节前后及雷雨过后应及时检查光伏方阵的防雷保护装置
5.1.5
应定期对五防装置检查,未经允许,不得解除五防闭锁装置。
5.1.6
光伏发电站与调度之间保持可靠的通讯联系,严格执行调令;在危及人身及设备安全的情况下,可先按现场规程先行处理,处理完毕后应立即向调度部门汇报。
5.1.7
应定期开展防火、防盗设备及设施检查工作。
5.1.8
应对防寒、防汛、防高温的设备、设施及物资开展季节性的检查工作。
5.1.9
应每月对二次防护、加固、加密和隔离装置进行检查,定期更新病毒库,或按调度要求进行检查更新。
5.2 光伏方阵运行维护
5.2.1
在光伏支架范围内作业前,应对作业范围内光伏组件的铝框、支架进行测试,确认无电压。
5.2.2
在寒冷、潮湿和盐雾腐蚀严重的地区,停止运行一个星期以上的单轴、双轴跟踪式光伏支架,在投运前应测量电机绝缘,合格后方可投入运行。
5.2.3
在大风、冰電、大雨及雷电天气过后应对光伏组件进行一次外观全面检查。
5.2.4
每3个月宜对光伏阵列的基础、支架及接地网进行一次全面检查。
5.2.5
每个月宜对单轴、双轴跟踪式光伏支架的方位角转动机构和高度角转动机构进行检查。
5.3 汇流箱运行维护
5.3.1
每年5月~10月,每个月宜对汇流箱防雷装置进行检查。
5.3.2
每年3月、9月应对汇流箱密封及防火封堵进行检查。
5.3.3
汇流箱通电前,应检查箱内接线情况及接地和光伏组件极性连接正确性。户外安装的汇流箱,不宜在雨雪天进行开箱操作
5.3.4
汇流箱内的保险丝不应运行中装卸和更换
5.3.5
在汇流箱内进行接线应将断路器断开停机后方可进行,应穿戴橡胶鞋和绝缘手套,应选择干燥的物品进行擦拭,防止高压触电伤害。
5.4 配电柜运行维护
5.4.1
每月宜对配电柜内交、直流电缆头测温
5.4.2
每月应对直流母线输出侧配置的防雷器检查。
5.4.3
每年应至少对配电柜进行一次全面清洁。
5.5.4
逆变器散热风扇运行时不应有较大振动及异常噪音,如有异常情况应断电检查。
5.5.5
逆变器运行中不应打开柜门,进行检测时应切断直流、交流和控制电源并确认无电压残留后,在有人监护的情况下进行。
5.6 事故及异常处理
5.6.1
发生事故时,应立即启动相应的应急预案,并按照有关要求如实上报事故情况。
5.6.2
升压站(开关站)、就地升压变、集电线路事故处理应遵循GB 26859、GB 26860、DL/T 572、 DL/T 574、DL/T 587、DL/T 741等规定。
6.6.3
在危及人身和设备安全的紧急情况下,经值长许可后,可以没有工作票即进行处置,但必须由运行班长(值长)将采取的安全措施和没有工作票而必须进行工作的原因记录在运行日志内。
5.6.4
紧急事故处理时,可不办理工作票,但办理事故抢修单,事故处理后应将事故发生经过、处理情况及所采取的安全措施如实记录;事故的后续处置工作应办理工作票。
5.6.5
有人触电时,应立即切断电源,使触电人脱离电源,启动触电急救现场处置方案。
5.6.6
光伏组件及连接电缆着火时,应立即切断对应的汇流箱开关,取下对应的直流保险,迅速采取灭火措施。
5.6.7
汇流箱着火时,应立即切断对应开关柜内的进线开关,迅速采取灭火措施。
5.6.8
汇流箱保险熔断或组件间连接处故障时,应切断对应汇流箱直流开关后进行处理。
6.6.9
出现输入短路情况后,应断开汇流箱输入开关,不应带电分断熔丝或不具备直流分断能力的隔离开关。
6.6.10
光伏组件发生热斑效应时,应加强监视,出现可能发生火灾的危险时,立即进行更换;若发生火灾应立即将该支路的光伏组串同电网侧断开。
6.6.11
MPPT控制器出现声音异常、焦味、冒烟等异常情况或可能遭受水灾时,应立即断开输入、输出开关。
5.6.12
逆变器出现声音异常、焦味、冒烟等异常情况,应立即停止逆变器运行。
5.6.13
逆变器发生火灾,应立即断开汇流箱开关及就地升压变高低压侧开关,后进行灭火。
6 检修与调试
6.1 一般规定
6.1.1
光伏方阵、汇流箱、配电柜、逆变器的检修与调试应满足停电、验电、接地、悬挂标示牌等有关技 术要求。同一电气连接部分,检修和调试工作不能同时进行。
6.1.2
调试工作之前,应拆除全部临时接线,恢复永久接线,无关人员应撤离现场。
6.1.3
检修及调试工作结束,应核对逆变器及涉网设备运行参数及保护定值,恢复正常设置。
6.1.4
现场电气作业应有专人监护。
6.1.5
检修作业需接引工作电源时,应装设满足要求的剩余电流动作保护器,工作前应检查电缆绝缘良好,剩余电流动作保护器动作可靠。
3.1.6
具有跟踪系统的光伏组件进行检修时应避免高空作业,确需高空作业时应做好相应的安全措施。
6.1.7
工作票参照风力发电场安全规程中的工作票进行编写。
6.2 光伏方阵检修与调试
6.2.1
光伏支架应具有接地连接,作业之前,必要时应进行导通测试。
6.2.2
同一光伏组件或光伏组件串的正负极不应短接。
6.2.3
不应触摸光伏组件串的金属带电部位。
6.2.4
不应在雨中进行光伏组件的连线工作。
6.2.5
在光伏组件有电流输出时,禁止带电直接插拔直流侧光伏电缆的接插头。
6.2.6
光伏组件串并入汇流箱时,应采取防止拉弧措施。
6.3 汇流箱检修与调试
6.3.1
检修与调试前,应检查采用金属箱体的汇流箱已可靠接地,并用验电设备检验汇流箱金属外壳和相邻设备是否有电。
6.3.2
检修时,汇流箱的所有开关和熔断器应处于断开状态。
6.3.3
汇流箱内光伏组件串的电缆接引前,应确认光伏组件侧和逆变器侧均有明显断开点。
6.3.4
投运前,应检查汇流箱接线、接地和光伏组件极性的连接正确性。
6.4 配电柜检修
6.4.1
检修前,应检查配电柜已进行可靠接地,并具有明显的接地标识,并用验电设备检验配电柜外壳和相邻设备是否有电。
6.4.2
检修时,应断开配电柜中的所有进、出线,符合停电工作的安全要求。
6.5 逆变器检修
6.5.1
检修前,应检查逆变器机柜内有适当的保护措施,能够防止对检修与调试人员直接接触电极部分,并确保逆变器已经可靠接地。
6.5.2
检修时,应断开逆变器中的所有进、出线,对工作中有可能触碰的相邻带电设备应采取停电或绝缘遮蔽措施,符合停电工作的安全要求,检查和更换电容器前,应将电容器充分放电。
6.5.3
电缆接引完毕后,逆变器本体的预留孔洞及电缆管口应进行防火封堵。
6.5.4
投入运行前,宜将接入逆变器内的所有汇流箱调试完毕。
6.6 系统整体调试
6.6.1
光伏发电站施工完毕,从安装到单体调试、分系统调试等各个阶段已通过验收并提交验收文档,各阶段不遗留设备安全隐患,遗留问题要有记录,以防责任不清。
6.6.2
光伏发电站分系统试运后设备的消缺、维护、检修等工作应办理工作票,执行工作票制度,工作票中要求的设备停送电,应经过就地检查核实符合停送电要求,并无交叉作业后,方可办理停送电手续,不应口头联系停送电。
6.6.3
电气设备带电后,现场应有明显已带电的警示或标识,应作好施工设备与带电的安全隔离。
6.6.4
系统整体调试试运前,所有消防设施应经消防部门验收合格并签证后方可允许使用,全部消防设施应投入使用。
6.6.5
新安装系统在整体启动前应具备以下条件: a)光伏组件串、汇流箱、逆变器、隔离升压变等设备完成安装,调试工作结束。 b)与整体启动有关的各系统控制、保护等二次回路均已试验完毕,正确可靠,符合要求;继电保护已按整定值要求调试整定完毕,并可投入运行。 c)各电缆连接正确,接触良好;设备绝缘良好。 d)检测并网点交流侧电压、频率,判断其是否符合并网条件 e)逐一对逆变器进行并网操作,观察启动及系统运行情况。 f)正常停机试验及安全停机、事故停机试验无异常。 g)填写调试报告。
6.6.6
对于调试期间的重要操作以及暂时不能处理的设备系统缺陷等要做好事故预想和制定反事故措施。
附录A 光伏区所需的标示牌 (规范性附录)
光伏区所需的标示牌见表A.1。
