「标准下载站^ 'ɪ y-1I⅜⅛^⅛J1 ⅛QτrO⅛ E 10


中华人民共和国国家标准

GB/T 20972.3—2008

石油天然气工业

油气开采中用于含硫化氢环境的材料

3部分:抗开裂耐蚀合金和其他合金

PetrOleUlll and natural gas industries— MateriaI for USe in H2S-Containing environments in OiI and gas ProdUCtiOn—

Part 3: CraCking-resistant CRAS(COrrOSiOn-resistant alloys) and Other alloys

(ISO 15156-3:2003, MOD)

2008-08-28 发布


2009-03-01 实施

中华人民共和国国家质量监督检验检疫总局髭布 中国国家标准化管理委员会发布

GB/T 20972.3—2008

前言,

1范围-                                                                  

2规范性引用文件-                                               

3术语和定义                                                      ,

4符号和缩略语-                                                   

5含硫化氢环境中影响耐蚀合金和其他合金抗开裂性能的因素                

6含硫化氢环境中耐蚀合金和其他合金抗SSC1SCCGHSC的评定和选择          -

7购买信息和标记                                               -

附录A (规范性附录)抗环境开裂的耐蚀合金和其他合金(包括表A. 1附录A的材料选择表

使用指南)■                                                          -

附录B (规范性附录)用于硫化氢环境的耐蚀合金的实验室试验评定-

附录C (资料性附录)购买材料应提供的信息

附录D (资料性附录)材料的化学成分和其他信息

附录E (资料性附录)试验条件的推荐组合

附录F (资料性附录)本部分与ISO 15156-3:2003技术性差异及其原因

参考文献

扁<下载

anys⅜andards2con^J

GB/T 20972《石油天然气工业油气开釆中用于含硫化鱼环境的材料>分为如下三个部分:

—第1部分:选择抗裂纹材料的一般点则,

—第2部分:抗开裂碳钢、低合金钢和铸铁;

—第3部分:抗开裂耐蚀合金和其他合金.

本部分为GB/T 20972的第3部分.

GB/T 20972是油气开采中用于含破化氫环境的材料的分部分出版的国家标准.下面列出本国家 标准的结构及对应的ISo标准.

1部分:选择抗裂纹材料的一般原则 对应于ISO 15156-1 = 2001

2部分:抗开裂碳钢、低合金钢和铸铁 对应宇ISO ]5156-22003

3部分:抗开裂耐蚀合金和其他合金 对应于ISO 15156-3 = 2003.

本部分修改采用ISO 15156-3:2003(石油天然气工业 油气开采中用于含硫化氢环境的材料 第 3部分:抗开裂耐蚀合金和其他合金》(英文版),包括其技术勘误ISO 15156-3 = 2003/COr. 12005, ISO 15156-3s2003∕Cor. 22005 ISO 15156-3 =2003∕Cor. 1 =2007.

本部分根据ISo 15156-3:2003重新起草.考虑到我国国情,在采用ISO 15156-3 = 2003时,本部分 做了一些修改。有关技术性差异已编入正文中并在它们所涉及的条就的页边空白处用垂直单线标识。 在附录F中给出了这些技术性差异及其原因的一览表以供畚考.

为便于使用,本部分还做了下列编辑性修改:

——eISO 15156的本部分”一词改为“本部分”;

—用小数点“.”代替作为小数点的逗号,七

——删除了 ISO 15156-3 = 2003的前言和引言.

本部分的附录A、附录B为规范性附录,附录C、附录D、附录E、附录F为资料性附录.

本部分由全国石油钻采设备和工具标准化技术委员会(SAC/TC 96〉提出并归口 .

本部分负责起草单位:中国石油集团工程设计有限责任公司西南分公司B

本部分参加起草单位:中国石油天然气股份有限公司西南油气田分公司,中国石油天然气集团公司 管材研究所.

本部分主要起草人:曹晓燕、郭成华、姜放、杜毅、王峰、刘勇明、白真权、陈运强、夏青、林雪梅、 王秦晋、王治。

本部分为首次发布.

石油天然气工业 油气开釆中用于含硫化氢环境的材料 第3部分:抗开裂耐蚀合金和其他合金

注意:按本部分选择的耐蚀合金和其他合金,在询气开果中规定的含硫化氫环境里是抗开裂的,但 并不一定在所有的使用环境下都可避免开SL为预期的使用环境选择合适的IH蚀合金和其他合金是设 备使用者的责任.

1范围

GB/T 2O97Z的本部分给出了在油气开采及天然气处理厂含疏化S(H8S)环境中,设备用耐蚀合金 (CRA)和其他合金的选择及评定的要求和推荐作法,这些设备的失效会对公众、个人健康和安全或环 境造成危害.使用本部分有助于避免设备发生这种代价高昂的腐蚀破坏.本部分是对那些合适的设计 规范、标准和准则的补充,但不能代替它们对材料的要求。

本部分叙述了这些材料抗由硫化物应力开裂SSC).应力腐蚀开裂SCC)和电偶诱发的氢应力开 裂(GHSC)引起的破坏的性能.

本部分只涉及开裂,不涉及均匀腐蚀(质量減少)或局部腐蚀造成的材料损失.

1列出了适用于本部分的不详尽的设备清単以及允许的例外设备.

本部分适用于按常规弾性准甌设计和制造设备所用材料的选择和评定。对于使用塑性准则的设计 (例如基于应变和极限状态设计),按GB/T 20972.1—20075章的要求。

本部分不一定适用于炼油或下游的加工设备.

« 1设备表

本部分苗用于下列设备用材料

允许的例外设备

钻井,完井和修井设崙

仅暴U在成分受控的钻井液中的设备

钻头

防喷器勢切闸板11

钻井隔水导管装置

作业管柱

钢丝舅和绳景起下的设备C

表层套管和技术套管

油气井,包括地下设备、气举设备、井口和采油树

抽油泵和抽油杆d

电动潜油泵

其他人工举升设备

卡耳________________________

出油(采气)管道、集气(油)管道,矿场设备和矿场处理 装置

在总压(绝)低于。-45 MPa(65 Pgi)工作的原油储存和处

理设备_______________________

水处理设备

在总压(绝)低于0. 45 MPN65 PSi)工作的水处理设备 注水和水处理设备。

天然气处理装置

液体,气体和多相流体输送管道

商业和民用处理气输送管道

GB∕T 20972.3—2OOe

1 (续)

本部分适用于下列设备用材料

-1          允许的例外■备

对于以上所有设备

只承受压缩裁荷的部件

a Ja GB/T 20972.2-2008 A. 2. 3.2.3.

b GB/T 20972. 2-2008 A. 2. 3. Z-Ie

C绳索润宿器和润滑器连接装丑不允许例外.

d吋于抽油泵和抽油忏,见NACE MROI76.

C对于注水和水处理设窖,见NACE RP0475.

2规范性引用文件

下列文件中的条款通过GBZT20972的本部分的引用而成为本部分的条款.凡是注日期的引用文 件,其随后所有的修改单 < 不沮括勸误的内容)或修订版均不适用于本部分,然而,鼓励根据本部分达成 协议的各方研究是否可使用这些文件的最新版本凡是不注日期的引用文件,其最新版本适用于本 部分。

GB/T 228 金属材料 室温拉伸试验方法(GB/T 228—2002.eqv ISO $8921998)

GB/T 230.1金■洛氏硬度试裝 第1部分方法(ABCDE.FG.HKNT标尺) (GB T 230. I- 2CO4, ISO 6508-1 1999. MetalliC materials—RoCkWelI hardness test—Part 1: TeSt

method (SCaleS A.fi.C.D,E,F,G,HtK,N,T) ,MOD)

GB/T 4157 — 2006金剧在硫化氢环境中抗特殊形式环境开裂实验室试验

GB/T 4340.1 金属维氏硬度试验 第1部分:试验方法(GB/T 4340. I- 1999,eqv ISO 6507-1 1997 , MetalliC InaterialSViCkerS hardness test —Part IIRSt method)

GB/T 15970. 7—2000金属翔合金的腐蚀 应力腐蚀试3⅛7部分:慢应变速率试验(idt ISO 7539-7s1989)

GB ,T 19830—2005石油天然气工业 油气井套管或油管用钢管(ISOIl9602001 .IDT)

GB T 20972.1-2007石油天然气工业油气开采中用于含植化斯环境的材料第1部分:选择 抗开裂材料的一価原 J8KISC) 15156-1 2001, IDT)

GB/T 20972. 2 -2θC8石油天然气工业 油气开采中用于含斑化¾[环境的材料 第2部分:抗开 裂碳钢、低合金钢和铸铁(ISo 15156-2 2003, MOD)

ISO 10423石油天緒冗工監钻井和开采设备井口和釆油树设各

ASTM A 182/A 182MI!高温用锻制或轧制合金钢管道法兰、锻制管IE件、阙门和零件

ASTM A 213/A 213M 锅炉、过热器和换热器用无篷快素体和奥氐体合金钢管子

ASTM A 276不锈钢枠材和型材

承压元件用熨氏体、奥氏体铁毒体〈双相)铸件

一般用耐腐蚀铁-铭、铁-路-躁铸件

苛刻条件下使用的SJSti铁错-镣铸件

沉淀硬化不锈钢铸件


ASTM A 351 A 351M

ASTM A 743/A 743M

ASTM A 744'A 744M

ASTM A 747 A 747M

BS HR. 3:,镣-钻部-相-铝-歓高温合金坯料、捧、锻件和部件(株基合金,C20,Cr 14. 8,Mo 5,

AI 4. 7,Ti 1.2)

1)  美国材料试強学会ASTM).国涂性组织.ICO BalT Harbor Drive. PO HoX C700.Wesι ConShOhOCken. PA 19428-2959. USA

2) 英国标准学会3B9 ChiSWirk High ROad- LOndOn W4 4AL.UK

GB/T 20972.3—2OOB

EFC出版物17号釘 油气生产用耐蚀合金:用于硫化氢环境的一般要求和试验方法指南

NACE MR 01754>油田设备抗硫化物应力开裂的金属材料

NACE MR 0176油田腐蚀环境中用于抽油泵的材料

NACE TM 0198酸性油田中筛选抗应力腐蚀开裂的耐蚀合金的慢应变速率试验方法

NACE RP 0475用于含油地层注水处理所有过程的金属材料的选择

NACE腐蚀97论文58用于酸性环境中耐蚀合金材料选择的波动应变速率试验

SAE-ASTM" 统一编号系统中的金属和合金ISBN 0-7680-04074

3术语和定义

GB/T 20972. 1—2007GB/T W72. 2—2008中确立的以及下列术语和定义适用于本部分。

3. 1

时效ageing

在冶金性能方面发生变%TSf在室温(自然时效 > 下进行得褰慢,而在较高温度下(人工时效)进行 得较快。

3.2

退火 anneal

将特定材料加热到适当的温度,并在诙温度下保持一定时间,然后以适車的速度冷却。其目的是降 低硬度,改善机械t∏ite能或获得想要的性能。

3-3

奥氏体HnJHtiI

铁基合金的面心立方晶相。

3.4

双相不镌钢 duplex StailLieS$ SteeI

奥氏体-铁素体不锈钢。

室温下显微组织主要由奥氏体和快素体混合组成的不傍铜。

3.5

铁素体ferrft9

铁基合金中的一种俸心立方晶体.

3.6

铁寮体不锈钢 f⅛ι*TMC stainless Steel

在室温下,显微组组主要是铁素体的不锈钢。

3.7

电偶诱发的氣座力开裂 ^afVaniCafly-induced hydrogen stress-crackiiig

开裂的形成是由于金属中存奁着由电偶的阴极诱发的氢和拉傳应力(残余的和外加的九

3. B

马氏体 martensite

碳在铁中过饱和的硬固溶体,具有针状的显微组织特征

3.9

马氏体钢 InartenSitiC SteeI

为避免形成其他显微组织而以快速冷却速率进行淬火才能获得的显微组织为马氏体的钢。

3) 欧洲腐蚀联合会(EFC),属于材料学会CarIIDn HOuSe IemCe,London SWIY 5DB,UKΓISBN 0-901716-95-2^

4) 美国腐蚀工程师协会NACE),国际性组织,1440 South Creek Dr. ,Houston,TX 77084-4906,USA

5)  机动工程師协会(SAE) ,400 CCnlnIOnWeaIth DriVe, WarTendale,PA 15096-0001 USA

标准下载站]

anystandardsLCOm

GB/T 20972.3—2008

3. 10

抗点蚀当量敷 Pitting FeSiSIanCe equivalent number

FraDiIfc值是用来反映和预示耐蚀合金的抗点蚀能力,它是依据合金化学成分中Cr,M□.WN的 配比来定.

注:详见6.3.

3. 11

固溶体 SOlid SolUtiOiI

含两种或两种以上元素的単一结晶相。

3. 12

不锈钢 StaillIeSS SteeI

含铭10.5%以上的钢.可能添加其他元素以保证获得特殊的性能.

4符号和tt

GB/T 20972.1—2007GB/T 20972. 2—2008中确立的以及下列符号和缩略语适用于本部分。

AYS实际屈服强度

Cl-氣离子

CRA耐蚀合金

GHSC电偶诱发的氢应力开裂

HBW布氏硬度

HRB B标尺裕氏硬度

HRC C标尺洛氏硬度

HSC氢应力开裂

PREN抗点蚀当蛍数

PWHT焊后热处理

I CoZ分压

∕,h,s HZS 分压

RSRT波动应变速率试验

So元素疏

SSRT 慢应变速率试验

UNS统一编号系统

5含硫化亀环境中影响耐坡合金和其他合金抗开裂性能的因素

耐蚀合金和其他合金在含疏化気环境中的开裂行为受下列因素相互作用的综合影响这些因素 包括:

——材料的化学成分、强度、热处理、显微组织、制造方法和材料的最终状态,

——硫化氧分压或其在水相中的当量溶解浓度

——水相的酸度(原位pH)

——氣离子或其他鹵离子液度;

——氧、硫或其他氧化剂的存在;

——暴露温度:

——材料在使用环境中的抗点蚀性能,

——电偶的影响,

--总拉伸应力(外加应力加残余应力:

--暴露时间O

当使用本部分来选择含硫化氢环境中油气开釆系统的适当材料时,应考虑这些因素.

6含硫化氣环境中耐波合金和其他含金抗SSCSCCGHSC的评定和选择

6.1总则

应按照预期使用环境的要求来选择抗SSC,SCCGHSC的耐蚀合金和其他合金.

符合本部分要求的耐蚀合金或其他合金在规定的环境使用限制内是抗开裂的.这些限制取决于材 料类型或具体的单一合金。

为了能评定和(或)选择耐蚀合金和其他合金,可要求设备购买方向设备供应商提供设备计划暴露 条件的相关资料.

在确定含磕化氢环境的苛刻程度时,还应考虑在系统运行失常或停工等期间可能发生的暴露条件。 该曇露条件可能包括非缓冲的低PH冷薩水和用于生产并增产的酸液.在有増产酸液情况下,应考虑 返排期间出现的环境条件.

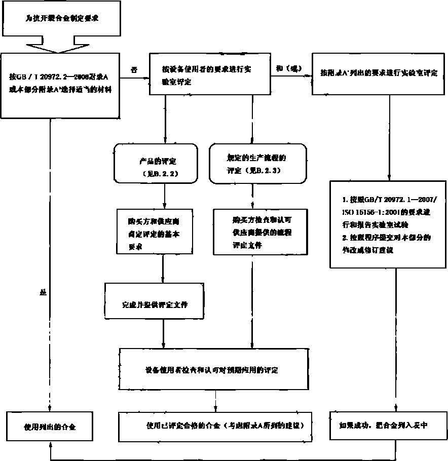
应使用附录A或按附录B通过成功的实验室试验评定来选择耐蚀合金和其他合金。基于满意的 现场使用经验的评定也是允许的。该评定应遵循GB/T 20972.1—2007的规定。

在附录A中,用材料类别来表示材料.用材料类型(在成分的限制范围内)或单一合金来表示每一 类别内的合金。附录A给出了抗开裂合金允许的冶金状态和有关硫化氢分压、温度、氣离子浓度和元 素硫的环境限制。

对于在比附录A给出的环境限制更苛刻的操作条件下使用的耐蚀合金或其他合金,可通过试验进 行评定。对于在不同于附录A所给出的冶金状态(较高的强度,变换了热处理等)下使用的耐蚀合金或 其他合金,同样地也可以通过试验进行评定.

按附录B进行的评定文件应符合GB/T 20972. 1—20079章的要求.

设备使用者应对评定(见B. 2. 2)进行核实并保留材料选择的支持性文件.

6.2材料性能的评定

6.2.1母材的硬度

如果规定做母材的硬度测试.应做足够的硬度测试才能确定被测耐蚀合金或其他合金的真实硬度 如果部近位置的几个读数的平均值没有超过本部分规定的允许值,同时单个读数不大于规定硬度值 2HRC,则单个的HRC读数允许大于本部分的规定.该要求同样适用于本部分规定的其他硬度剖 试方法或制造规范中参照的其他硬度测试方族。

对取决于材料的其他标尺的麼度读数转换,使用者可以建立所需要的转换表.

注:GB/T 20972帀没有规定母材髓度试验的数斌和位

6.2.2焊缝的抗开裂性能

耐蚀合金和其他合金在焊接时发生的冶金变化会影响它们对SSCSCC和(或)GHSC的敏感性. 焊接接头可能比其相连的母材具有更大的开裂敏感性.

设备使用者可允许焊件的开裂敏感性控制在生产系统安全使用条件的限制范围内。

为获得満足要求的抗腐蚀性和抗开裂性,宜按照成功的实践经验来选择焊接工艺和焊接材料.

焊接应按供应商和购买方都同意的适当规范和标准进行.焊接工艺规程WPS)和焊接工艺评定 报告(PQR)应易于设备使用者检査.

焊接PQR应包括文件形式的证据,证明至少在和建议使用环境一样苛刻的条件中具有令人満意 的抗开裂性能。这些证据应以下列一条或多条为基础:

——符合附录A对具体材料类别的要求和建议(6. 2. 2. 26.2. 2. 3):

——按照附录B进行焊缝抗开裂评定试验:

GB/T 20972.3—2000

现场实践的证明文件,可仿效GB/T 20972.1 2007中对母材的规定.

附录A中给出的要求和建议可能不适合设备和部件制造中母材和焊接金属的所有组合,为确保焊 件在应用时能具有足够的抗SSC.SCCGHSC性能,设备使用者可要求成功的抗开裂试验的证据来 作为焊接E艺评定的一部分。

6. 2.2.2按照附录A.基于硬度的焊接工艺评定

如果在附录A中有规定,对于酸性环境的焊接工艺评定应包括按照6. 2. 2. 2. 2,6. 2. 2. 2. 36.2.2.2.4进行的硬度试验。

焊接工艺评定中的硬度试验方法应技GB T 4340. 1规定的维氏HVIOHV5进行,或按照 GH T 230.115 N标尺的洛氏方法进行。

使用其他硬度检测方法应统設备使用者的同意.

对接焊缝、角焊缝、修TO⅛⅛te透焊缝及覆盖层焊缝的硬度测试度按GBXT 20972. 2-2008

附录A中给出的滴煉舍金或其他合金的焊缝硬度验收准则适用于按附录A选用的所有合金。

也可逋过焊接试样成功的抗开裂试验来建立硬度验收鹿则,试验应按照附录B进行.

为确保焊錢具有星够的抗开裂性能.酎录A的材料类别中提供了采用其他试验方法的要求和 建议.

6.2.3与其他制造方法相关的抗开裏性能

除焊接外,时于由焊接以外其他制造方法引起冶金变化的耐蚀合金和其他合金.应把受制造影响的 材料的抗开裂性能评定试验规定为制造工艺评定的一部分.

如果在成品中有任何焦步响Pt(HAZ)残存,应规定评定试验作为气割和(或)切割工艺评定的一 部分,

6.2.2中的要求和验IIfc准购应既适用于制造方法又适用于气割和(或)切割工艺的评定试验,

6- 2. 2. 2. 3提供r对制造方伕成气割和(或)切割工艺的硬度测试要求的相应说明.

用于评价和试验的试样.其形状和取样位置应得到设备使用者的同意。

6.3 PREN

PREN(FE)应按F列公式计算:

Ff⅛× = u∙l.r + 3. 3(us + 0, 5ww-f 16世\

式中:

%  合金中锵的质輦分数,用全量组成的百分数表示言

Uy  合金中钥的质蛍分数.用全蛍组成的百分数表示;

u∙w  合金中钙的质M分数.用全蛍组成的百分数表示:

世、合金中氛的质埴分数,用全⅛t组成的百分数表示0

注:PREX F变:「它的提出完全是为r反暁和坦爲铁採错相目曲合金在溶fS⅛3IS和轼的环境中(如 在晦水中)的抗点Ifi性能浅Et值虽盞有用.但不能直接表示出在含應化[油田环焼中的抗玄迎性能.

7购买信息和标记

7.1磚买材料应提供的信息

7. 1.1制定购买材料的技术规格为时可能需要设备使用者、设备供应商和材料供应商之间进行合作和

GB/T 20972.3—2008

资料交流,以确保购买的材料符合GB/T 20972. 1-2007和本部分的要求。

7. 1.2应提供下列信息:

—-设备类型(如果已知

--掺考本部分的条款;

7.1.3设备使用者和设备供应商或材料供应商可以商定,采用适当的评定试验来选择未在附录A中 说明和(或)列出的南蚀合金和其他合金.

如果四买方打算使用这些协议,在购买材料fi韋規搐书中应清楚地说明与扩充范围和评定方法 相关的附加信息。这些信息包括:

—SSCSCC)GHSC试验的要求(见第6章和附录B)

——特定酸性环境使用的王作条件.

7.1.4购买材料所需的信皐应填入适当的数据表中.推荐的格式参貝附录C,

7.2标记

符合本部分的材料应具有可追湖性,最好在交货前作标记.适当的标签或文字资料也是可以接受 的方式.

对按照附录B评站合格和选择的特定应用的材料,其可追觸性还应包括特定应用的相关环境 条件.

设备使用者可以要求设备或材料供应商提供文件,文件包括设备或部件使用的材料以及本部分规 定的对材料使用环境的限制.

附味C中的表格提供r可用于材料识别的标识。

f下载站~! anystandaids.copLj

GB/T 20972.3—2008

附录A

(规范性附录)

抗环境开製的耐蚀合金和其他合金

(包括表A. 1附录A的材料选择裏使用指南)

A- 1总则

A. 1. 1材料类别

耐蚀合金或其他合金(见6. 1)的材料类别如下:

—奥氏体不锈钢(材料类型和単一合金)(见A.2)

——高合金奥氏体不锈钢(材料类型和单一合金MA. 3) F

——固溶镣基合金(材料类型和单一合金)(A.4)

——铁素体不锈钢(材料类型)(见A.5)

——马氏体不锈钢(单一合金)(见A.6)

——双相不锈钢(材料类型)(见A.7),

——沉淀硬化不锈钢(单一合金)〈见A. 8)

——沉淀硬化镣基合金(单一合金)(见A. 9),

---钻基合金(单一合金)(见A. 10)

--铁合金和包合金(单一合金)(A-11);

——铜基和铝基合金(材料类型见A-12).

只要满足A-1.2,A. 1.3,A.1.4A. 1. 5的要求,表A. 1到表A. 42中列出的耐蚀合金和其他合 金可在表中给出的的环境限制内使用,而不用再进行抗SSC,SCCGHSC开裂试验。

A. 12包含了銅和铝合金的使用信息。

A. 13包含了镀层、暖盖层和耐磨合金的使用建议。

注,列出的材料和给岀的环境限制最初列于NACE MR 0175—2003中.

A. 1.2化学成分的限制

耐蚀合金或其他合金的使用者应确保所用材料的化学分析满足SAE-ASTM<统一编号系统中的金 属和合金》中的材料分析要求(见附录D).

为遵照本部分的要求,材料还应符合正文和(或)所属材料类别表中的所有规定.

A. 1-3抗开裂的环境和冶金限制

A. 2. 2A. 11.2包含了材料用做任何设备或部件时所受环境限制的材料选择表,通常也包含了 材料用做指定设备或部件时所受较少环境限制的材料选择表。

材料选择表列出了关于温度、/⅛zS'CLpHS”的应用限制,这些限制都共同应用。表中所用的 PH相当于最小原位PHO

1本附录表中,用于质量派度的国际单位制単位为毫克每升;通常在美国习慣使用的单位是用百万分之一 (ppɪn)来表示1,

2 GB/T 20972. 2-2008附录C给出了处广的计算.

3 GB/T 20972. 2—2008附录D给出了 PH的计算.

4材料选择表是在但设使用环境中无氧存在的条件下制定的.

在表中不能对变量的具体限制做规定,但在表中包括了反映目前认识程度的解释性备注.

一种合金的环境限制只有在同一表的正文中给出的任何附加冶金限制内才有效。当材料需回火 时,回火时间应充足,以确保整个壁厚的硬度都满足要求

麻兩卞载站^

anystandards.com_J

GB/T 20972.3—2008

购买材料时,除了本附录中列出的具体要求外,还宜考虑巳知的冶金性能对材料在含硫化氧的油气 环境中行为的影响.GB/T 20972. 1—20078.1列出了这些性能.

A. 1.4焊接的要求和适议

为了使生产的焊件能获得满意的抗开裂性能,材料类别的条款中包含了对该类别焊接材料的要求 和建设。

A.1.5耐蚀合金和其他含金的其他要求和建设

A. 1.5. 1覆盖层、表面处理、镀层、涂腰、内村等的要求

覆盖层的成分、抗开裂性能和使用要求见A. 13

可采用金属涂层(电镀的和非电镇的)、转化涂层、塑料題盖层或村里,但不允许用于防止开裂。

应考虑它们的应用对基层材料抗开裂性能的影响

如果温度低于被处理合金的下临界温度,允许最大深度为0. 15 mm的渗氮表面处理.不允许釆用 滲氮处理的方法来防止酸性环境中的开裂.

A. 1.5.2蚁紋加工

允许使用机械切削加工的螺纹。

如果材料和它在其他方面的应用限制都理照本部分的要求,允许耐蚀合金和其他合金冷成型(滚 压)的螺纹。

A. 1.5.3衰面冷变形

如果由诸如抛光等表面冷变形过程造成的冷加工小于正常机械加工(如车削、箇孔、滚压、螺纹加 工、钻孔等)所引起的冷变形时是可接受的。

如果基体材料符合本部分的要求,喷丸最大尺寸为2. 0 mm(0. 080 in)并且Almen喷丸强度不超过 10 C,由可控的喷丸硬化处理造成的冷变形是允许的。该工艺应按SAE AMS-S-13165进行控制。

A. 1.5.4识别印记

允许使用低应力的模压印(点、波纹线和圆滑的V型)作识别印记。

在部件位应力区,如法兰外缘上允许采用模压印常用的尖锐V形印记。在部件高应力区不允许采 用常用的尖锐V形印记,除非设备使用者同意.

A. 1.6在材料选择表中按部位命名的设备或部件

A.1为任何设备或部件提供了材料选择表的使用指南。该表也为用于其他限制性较少的环境 或冶金限制的有具体名称的设备或部件提供了附加的材料选择表的使用指南。

« A.1附录A的材料选择表使用指南

设备或部件

各种材料类别的材料选择表编号

奧氏体 不锈钢 (见 A- 2)

高合金 臭氏体 不锈铜 (见 A. 3)

固溶 據基合金 (JjiLA_ 4)

铁素体 不锈钢 (见 A. 5)

马氏体

不锈钢

(见人6)

双相 不锈铜 (见 A. 7)

沉淀硬化 不锈钢 (Ja a. 8

沉淀礙化

镣基合金

(见 A. 9)

钻基合金

(见 A. 10)

钺合金和 铤合金 (JiLA.11)

任何设备或部件

A.2

A.8

A-13 A. 14

A-17

A. 18

A. 24

A. 26

A. 31

A. 32 .

A.33

A. 38

A. 41

A-42

附加的套管、油管和井下装置的材料选择表

井下管件

A.9

A.19

A.25

封隔器和其他井

下装置____

A. 9

A. 20

A.21

25

A. 27

气举设备

A.7

A. 10

A. 16

A. 37

GB∕T 20972-3—200B

⅝ A. 1 (续)

设备或部件

各种材料类别的材料选择表编号

奥氏体

不锈钢

(见 A.2)

高合金

奥氏体

不锈钢

(见 A_3)

固溶 镣基合金 <a A.4)

_I_______

I

铁寮体马氏体

不偶铜不锈钢

(见 A. 5)(见 A. 6)

"相 不锈钢 (JsLA.7)

沉淀硬化 不锈铜

《見A 8)

沉淀硬化

镣基合金

(见 A.9)

[见 A. 10]

检合金和 钮合金

f A.11)

注入管和设备    A. 7

井下控制管绶和  A

井下筛曾

A-Il

______________________________________________________________

f _                                      ,____________________

附加的井口、果油树、陶门、节流器和被商控制器的材料IS择表

井口和采袖树部 件(个别的可以 例外)

-

七亠___

A. 13

I

Γ

A. 23

I

!

A. 27

A. 34

圖门和节谚器部 件 < 个别的可以 #;外)

_

A. 23

Λ. 27 A. 34

__________tA      .一__________

轴,杆和销

A. 3

t--f       γ⅛h            I

不承压的内阀、 压力调节器和液 面控制器部件

A. 28

Λ. 35

附加的姓理厂材料耋择表

压齒机部件

A.6

A. 22              A. 30

爾加的其他设备材料选择表

仅裏和IE制装置:A.fl ______

值表管材和连接

压紧管件sn. A

A 4

地面控制管线和

地面励网

A- lɪ

_________________________________________________________.____________________________

.          i A. 36 A. 39

_____________<_________________________________I________________________._____________________Λ________________________I________________________.________________________I__

膜片.压力订壮

设备和压力密

封件 ____

偌封环和垫片   AH

I

--',    -÷         T

__!__

A. 40

1

开口环                 ■                                           A-29                  I

轴承柱

_

A. 15

' ________.__-J

___-1___

表中指定的其他 设备:包括金炭' 构件【如定位遇 钉善),井下和址 面性时雄拷工 具:

I                                    ,

A. 16                                   A. 28 A. 35

_

CB∕T 20972.3—2008

A. 2奥氏体不锈钢(材料类型和单一合金)

A.2. 1材料分析

本材料类型的奥氏体不锈钢应含有用质量分数表示的下列元素(最大含最为0. 08 乂.CrfIi小含 址为16%,Ni最小含量为8%.P最大含玷为0. 045%.S最大含量为0. 04%,Mn最大含量为2.0%,Si 最大含量为2.0%.允许含有其他合金元索。

对碳含蛍较髙的UNS S3O9OOS31000,其碳含毒在相应的技术要求的限制内是允许的.

列于表D. 1中的合金能但不是必须要满足以上霎求.在某些情况下为了遵照本材料类别的要求, 对化学成分的限制将更加严格.见A. 3.1,

不应采用易切削奥氏体不锈钢*

A. 2.2奥氏体不锈钢使用的环境和材料限制

见表A.2~A.7

» ¼2 <ft不锈钢用作任何设皆或部件熊环境和棘料限制

材料类型和

单一合金

CNS ⅛⅛

暈高岫

ViTJ)

τr½λ⅛S^ 分压% kPa(psi)

姑大氣离于

浓度

(mg. L)

- 一

PH

----1~I-产否抗, 元AK?

备 注

Γ

Z

140)

! 100(15)

见备注

见备注

i

开釆环境中的飆点子浓度和原位

PH的任何组合都是允许的

A. 2中所述材料-类型的奥氏体」

这些材料已在开采环境中使用无 温度、如、或原位PH的限制。虽

不笛钢'(

I

I

*

见备注

见,注:

50

见备注

然时单个金敏没有限制.但这些参 敬的某些敬值的组合基不被允 许的

S31600      (

93(200)

+_______________

10.2(1.5) 1

_

5 000

≥5a0

___________________

S31603      -

____

149C300)

10-2(1.5)

1 000

≥4.0

~^^

I

S20910      1

___________________________________ r.

46(150)

100(15)

庭备注

_

见备注

开采环境中的貝离子法度和原位

PH的任何饵合都是允许的

这些材料还应:

固溶退火加淖火4或退火如热稳定化热处理状奄,

不允许通过冷Mh来提召凱植性能L

最大理度为22 HRCJ

S20910在退火或热ft(i⅛⅛<⅛⅛f.r)状态卜,最大硬度为35 HRCn 宜考慮限制这些曳氏体不镌钢中的马氏体⅛iltB

A.3

奥氏体不锈铜用作阀杆,销和轴的环境和材料限制

单一合金   址高温度'

UNS 编号        T)

w*h.s 1 JlJfcas ? 1 ~~

分压州,、'   浓度''PH                 备 注

*  S       兀旅砲?

kPa(psi)          L)

S2O91O       见备注

!      '开采环境中的温度∖Ph j.、点■一浓

见备注   见着注 见备注NDS 度和原位PH的任何组合都是允

I                                许的

对于这些应用.还应釆用F列的材料限制,

只要冷t∏匸之龍进行r固溶退火12大便度为35 HRC.US S2091D可用『冷加L状航

,无提交的KFKNDS)来确定这些材IH是否可用于有元⅛iβi存在的环境.

GB∕T 20972.3—2008

A. 4奥氏体不锈钢用作地面用的特殊部件(如仪表管子和压紧连接管件、 地面控制管线和地面幡网)的环境和材料限制

单一合金

UNS编号

最髙温度/ eC(T)

fi⅛ HIS

分压PHZJ

最大氣离子 族度/ (mg∕L)

PH

是否抗 元素藏?.

备 注

S31600

见备注

见备注

见备注

见备注

NDSi

用作这些部件的材料已在开果环 境中使用.无温度"h25,C1 ■或原 位PH的限制(I虽然对单个参散没 有限制,但这些参数的某些数值的 组合是不被允许的

UNS S31600不锈铜即使没有满足表A. 2中对任何设备或部件规定的要求「也可用作压紧连接管件和仪表管子.

a无提交的資料(NDS)来确定这些材料是否可用于有元素硫存在的环境。____________________

A.5奧氏体不锈钢用作密封环和垫片的环境和材料限制

单一合金

UNS编号

最高温度/ rev)

fitH,S

分压P町/ kPa( PSi)

最大氣髙子

浓度/

(mg∕ L)

PH

是否抗 元素硫?

备 注

J92600

J9Z9OO

S30400

S3O4O3

S31600

S31603

見备注

见备注

见备注

见备注

NDSe

开采环境中的温度SHZS,鋭髙于浓 度和原位PH的任何组合都是允 许的

对于这些应用.还应釆用下列的材料限制:

——用离心浇儔的J92600J92900材料制造的APl压缩密封环和垫片.在铸造或固洛退火状态下.最大硬度应 为 160 HBW(83 HRB)

——用锻造的S30400,S30403.S31600S31603材料制造的APl压缩密封环和垫片.在铸造或固溶退火状态 下.最大要度应为160 HBW(83 HRB)B

a无提交的资料(>⅛?S)来确定这些材料是否可用于有元素¾t存在的环境.______________________

A.6奥氏体不锈铜用作压缩机及仪表和揑制装置的环境和材料限制

材料类型

最高温度/

rcF)

最大H,S 分压∕>h2s/ kPa (psi)

最大氯离子 浓度/ (mg∕L)

PH

是否抗

元素毓?

备 注

压缩机

A. 2中所述材料 类型的奥氏体不 锈钢

见备注

见备注

见备注

见备注

NDSa

开采环境中的温度SHK 氧离子WE 度和原位PH的任何组合都是允 许的__

仪表和控制装量b

A. 2中所述材料 类型的奥氏体不 锈钢

见备注

见备注

见备注

见备注

NDS-

用作这些部件的材料已在开采环 境中使用,无温度.PHZS.Cl-或原 位PH的限制。虽然对单个参数没 有限制,但这些参数的某些数值的 组合是不被允许的

GB/T 20972.3—2008

⅝ A.6 (续)

材料类型

最高温度/

P(BF)

最大H8S

分压Ah2 s/

kPa(psi)

最大机离子 法度/ (mg∕L)

PH

是否抗

元素硫?

备 注

对于这些应用,这些材料还应:

——固溶诅火加淬火,或退火加热稳定化热处理状态.

—不允许通过冷加工来提高机械性能;

——最大硬度为22 HRC-J

宜考慮限制这些奥氏体不锈钢中的马氏体含量。

a无提交的资制NDS)来确定这些材料是否可用于有元素碗存在的环境IS b仪表和控制裝置包括但不限于膜片■压力测量设备和压力密封件。

A.7奥氏体不锈钢用作气举设备和地下用特殊部件(如井下籍管、 控制管魏、金JI构件(如定位尊钉等)、注入管和注入设备)的环境和材料限制

材料类型

最高温度/

iC(T)

最大HzS 分压

kPa (psi)

最大氯离子 波度/

(τng∕L)

PH

是否抗

元素硫?

备 注

A-2中所述材料 类型的奥氏体不

镌钢

见备注

见备注

见备注

见备注

NDS-

用作这些部件的材料已在开采环 境中使用,无温度S,SC1 一或原 位PH的限制.虽然对单个参数没 有限制,但这些参数的某些数值的 组合是不被允许的

fl无提交的资料(NDS)来确定这些材料是否可用于有元素琉存在的环境。

A.2.3本材料类别奥氏体不悟钢的焊接

焊缝的抗开裂性能应符合有关要求(见6. 2.2)o

焊后HAZ的硬度应不超过母材允许的最大硬度,焊缱金属的硬度应不超过用作焊接材料的相应

合金的最大硬度限制.

奥氏体不锈钢“L”形填充金属的最大碳含量(质量分数)应为。03%.

如果符合焊接工艺要求,焊件可以进行修补焊。

A.3高合金奥氏体不镌钢(材料类型和单一貪金)

A. 3.1材料的化学成分

D. 2列出了本类型中某些合金的化学成分,这些合金的化学成分能满足表A. 8和表A. 9中给 出的有关分析的要求o在某些情况下,对产品化学分析的限制比表D. 2中的规定更加严格.

D. 2中包括了不能满足表A. 8和表A. 9中化学分析限制范围要求的奥氏体不锈钢,但它们満 足A. 2.1的要求,可考虑作为材料类别A. 2的一部分.

不应釆用易切削高合金奥氏体不锈钢.

A. 3.2高含金奥氏体不镌钢使用的环境和材料限制

见表 A. 8~⅛ A. Ila

GB∕T 20972.3—2008

A. 8高合金奥氏体不鏡钢用作任何设备或部件的环境和材料限制

材料类型和 I "直沮阵, 八人   1最高温度'

单一二      *C<T)

UNSiS

最大H1S

分压ʤ'

kPa( PSi)

最大就离子 浓度’ (mg L)

PH _

是否抗 元≡?

备 注

------------------------------- I

材料类型3a,3bfil

60(140)

J93254

_

100(15)

见备注

见备注

开釆环境中的0离子浓度和原位

PH的任何组合都是允许的

'

材料类型3a.3b和   左*

见备注 J93254

见备注

50

见备注

这共材料已在开釆环境中使用.无 阻度τy或原位PH的康制.虽 然对单个参散没有限制■但这些参 「数的某些数值的组合是不被允

许的

--1--------------------------------------------------------------------------------------------------------

.121(250),

—~~«---%—

UoO)

5 000

见备注

否'

I--M~~r

材科类型3b     149(3t)O>

■ •,----------

310(45)

---

5 OOO

见备注

开果环境中的任何原位PH值都是 允许韵

1-----------------------------------------------------

171(340)

100(15)

5 000

见备注

No8926        121(250)

________________________________________ i

700(100)

60 700 _」

≥3-5 见备注

-- -

实验室试验条件下鴻定的pH. UNS N08926 J⅛材料类型3b,其试 验用的我离子波度比整个材料类 型隰制的法度都髙

J9537O        J5∂(302)

700

• 90 000 _

见备注

_

.______________________

开采环境中的任何原位PH值都是 允许的

这名材料还应理!H下列要求=

材料类主3*(Ni ÷ 2Mo)>30(此处MOAl小含泣为2%)的高合金奥氏体不锈钢;

材料类型3b应为Fra7s>40的高合金奧氏丼不锈钢,

材料类型3b3b(初括N08926)应为固溶週火态∣

按照ASTM A 351,A 743A 744要求的UNS J93254(CkaMCUN,254SMO传件)应为持造、固溶热处理fcl

水律状毎和址大硬度应为100 HRBl

UNS J9537O应为固瘩热处理加水淬状态,垃大顼度应为9JHRB.

A-9高合金奥氏体不锈铜用作井下管件、封隔器和其他井下装置的环境和材料限制

材料英覆和 单-合金 UNS编号

位髙温度

P(1F)

最大H S

分压Pm2S-'

kPa (psi)

最大気点子 旅度 (∏⅞∕LJ

Γ

PH

I

是否抗§ 元素硫? i

备 注

材料类街3昌和3b

60(140)

100(15)

風备注 _

见备注

________________j.

S

开采环境中的a⅛τs度和原位

PH的任何组合都是允许的

材料类型諂

60(U0)

350(50)

I

50

见备注

121(250)

700(100)

5 000 !

见备注

⅛ ,

开釆环境中的任何原位PH值都是

材料类菰3b

149(300)

310(45>

5 OOO

虬备注

允许的

171(340)

,100(15)

5 000

见备注i

I

U

GB∕T 20972.3—2OOe

A. 9(续)

材料类型和

单■合金

UNSiS

最高湿度

V(T)

最大HzS 分压%卜

kPn(psi)

最大⅛AΓ

浓度

(mg ,L)

PH

是否抗          -   M.

备 住

元素晚?

NOB926

_ —

121(250)

700(100)

60 700

≥3.5, 见备注

[通过实验室试验条件测定PHO

'UNSNO8926是材料类S 3b,其试 否

验用的甄离FiS度比整个材料类

型限制的浓度都髙

对于这陸应用,这些材料还应遵照下列要求:

用作弁下管件的商合金奥氏体不蜻钢至少应含有用质所分数表示的F列元素c址大含駅为0. 08%.Cr址 小含址为16%,NiW小含域为8%,PiIi大含鱼为0.63%.S⅛⅛大會適为¾030⅜,M∏iiX含址为2% ,Si⅛k 大含Ii0.5⅜,允许含宥其他合金元素,

材料■类型3a应为tNi-2Mo)>30(此处M。的域小值为2%)的离合金奥氏体不锈钢;

材料类型ah应为^πus>∙ω的高合金奥氏体不锈钢.

所有上述合金应为固愣望大加冷加工状态.最大硬度为35HRC.

A. 10高含金奥氏体不镌嗣用作气拳设备的环境和材斟限耕

材料类型

最大HWS 量麻恨度'ZVff A / UT)分压心 kPa(psi)

最大氣离子

锥度

(mg D

-

PH

fi≡       备注

≡?

A.3中所述材料 类别的髙合金奥 氏体不锈钢

1

见备注I见备注

I

见备注

见备注

_

用作这些部件的材料已在开采环 境中使用.无温度"h^∙CI或原 ND5? I tfcpH的限制.虽然对单个参数没 有限制,但这些零敬的某些数值的 组合是不袂允许的

a无提交的资料(XDS)来珑定这些材料是否可用于有元素聽存在的环境,____________________

A. 11高含金奥氏体不镌钢用作位表管子、控制管域、達接压囊曾件和地面及 井下过Aiftft的环境和材料限制

单-合金   載高韻度

UNS 蝮号     rC(T)

1------------------------------------------------------------------------------------------------------

址大其JS I

分压M Jii大g

⅛ffi (mβ L) kPMpsi)

i

nH 是杏抗      各洋

PH元她?       备注

,I

I

材料类型噩和3b 见备注

N08904     '  见各注

__________________________________________________________________I

I

1见备注

I

见备注   见备注

用作谊暮部件的材料已在开果环

i     '境中使用,无温度、堕sCI或原

见备注'NDS-PH的限制.虽然对单个参数没

1     有寵制但这些會歓的某些数值的

组合是不被允许的

开釆环境中的sa.z>H f,.χ离子広

见备注Nr)S 度和原位PH的任何组合都是允

■       许的

材料类型3a应为(Ni*2Mo)>30(此处M。的垃小含站为2%)的髙合金更氏障不锈銅.

材料类型3b应为FKKf、>4的高合金奥氏体不锈钢,

用于仪表皆子的N0B9O4锻件应为退火状态.以大理度为180 HVlD

El无提交的资料(MDS)来说定这些材料是否可用F有元素瑋存在的环境._____________________

GB∕T 20972.3—2OOB

A. 3.3本材料类别高合金奥氏体不锈钢的焊接

焊離的抗开裂性能应符合有关要求(见6. 2. 2) O

焊后HAZ的硬度应不超过母材允许的最大硬度,并且焊缝金属的硬度应不超过用作焊接材料的 相应合金的最大硬度限制.

如果符合焊接工艺要求,焊件可以进行修补焊,

A.4固溶鎌基合金(材料类型和单一合金)

A.4. 1材料的化学成分

A, 12列出了本材料类别的分类,共分为4a4b4c4d4e类型,其使用情况见表A. 13

A. 14.

D. 4包含了本类别中某些铜-保合金的化学成分。

A. 12固溶镣基合金的材料类型

材料类型

Cr最小含量

(质It分数)/

%

Ni+Co最小含重

(质量分数)/

%

Mo最小含景

(质量分数)/

%

MO+W最小含景 (质量分数) %

冶金状恋

4a类型

19.0

29. 5

2.5

固溶退火或退火

4b类型

14.5

52

12

固溶退火或退火

4c类型

19.5

29.5

2.5

固溶退火或退火加冷加工

4d类型

19.0

45

6

固溶退火或退火加冷加工

4e类壁

14.5

52

12

固溶退火或退火加冷加工

H 3列出了某些合金的化学成分,这些合金的化学成分能满足但不是必需满足这些类型中的一种或多种限 制在某些情况下,对化学成分的限制将比表D. 3中列出的限制更加严格。

A.4.2固溶锭基含金使用的环境和材料限制

见表 A.13~A. 16

* A. 13退火态固溶镣基合金用作任何设备或部件的环境和材料限制

材料类型

最高温度/

BF)

最大H2S

分压

kPa( PSi)

最大氯离子 浓度/ (mg∕L)

PH

是否抗 元素硫?

备 注

4a4b类型的退 火态合金

见备注

见备注

见备注

见备注

开采环境中的温度SHzS、氯离子浓 度和原位PH的任何组合都是允 许的

No4400

No4405

蛆备注

见备注

见备注

见备注

NDS-

4&4b类型的合金锻造或铸造的固溶镣基产品应为固涪退火或退火状态,

UNS N044Q0 UNS NO4405 最大硬度应为 35 HRCe

井口和果油树部件还应遵照ISO 10423的规定。

β无提交的资料(NDS)来确定这些材料是否可用于有元素疏存在的环境n

GB/T 20972.3—2008

≡ A- 14退火加冷加工的固溶锋基合金用作任何设备或部件的环境和材料限制

材料类母

最高温度/ I(T)

最大HBS

分压1s∕

I(Pa(PSi)

最大氣离子 fit /(nɪg/L)

PH

是否抗

Xtt?

备 注

4c,4d4e类型的 冷加工合金

232(45。)

200(30)

见备注

见备注

开采环境中的氯离子浓度和原位

PH的任何组合都是允许的

218(425)

700(100)

见备注

见备注

204(400)

1 000(150)

见备注

见备注

177(350)

1 400(200)

见备注

见备注

132(270)

见备注

见备注

见备注

开采环境中的磁化氢,氣商子浓度 和原位PH的任何组合都是允许的

4d4e类型的冷 刼工合金

218(425)

2 000(300)

见备注

见各注

开采环境中的氧离子话度和原位

PH的任何组合都是允许的

]49(300)

见备注

见各注

见备注

开采环境中的磁化氢,氣离子法度 和原位PH的任何组合都是允许的

4e类型的冷加工 合金

232(450)

7 000(1 000)

见备注

见备注

开采环境中的氣陶子浓度和原位

PH的任何组合都是允许的

204(400)

见备注

见备注

见备注

开采环境中的硫化氢,氯离子輸度 和原位PH的任何组合都是允许的

在这些应用中,经锻造或铸造的固溶镣基产品应为退火加冷加工状态并且应満足下列所有要求:

  • a) 这些应用中,合金的最大硬度值应为40 HRCI

  • b) 合金经冷加工后获得的量大屈服强度应为】

——4c 类型034 MPa(150 ksi)

——4d 类型=1 034 MPaCI50 ksi);

——4e类盤」240 MPa(100 ksi).

C)当在最低温度121 βC(2S0,)使用时UNS N10276(4e类型)的最大硬度应为45 HRCO

注:本表中的材料类型4c4d4e的应用限制是重叠的.

A- 15線基合金用作軸承柱的环境和材料限制

单一負金

UNS编号

量高温度/ fC(T)

最大HJS

分压∕>He

kPa(psi)

最大《[离子 KX/

(mg∕L)

PH

是否抗 元素硫?

备-注

N10276

见备注

见备注

见备注

见备注

NDSi

开采环境中的温度SHSS,氯离子恠 度和原位PH的任何组合都是允 许的

N1O276轴承柱,如芯部浪柱应为冷加工状态,最大硬度为45 HRCD

■无提交的KW(NDS)来确定这些材料是否可用于有元素琉存在的环境。

GB∕T 20972.3—2OoB

A. 16镣基合金用作气举设备和用于临时维修的井下起下、座封和雜修工具的环境和材料限制

単一合金

UNS编号

最高温度/ T(T)

Jtk H2S 分压Pt⅛s∕ I kPa(psi)

最大鋭离子 浓度/ (niff (L)

PH

i是否抗

I元貞琥?

备 注

NOUOO NO44O5

见备注

见备注i

1

F

见备注

见备注

NDS

用作这些部件的材料已在开采环 境中使用,无温度"为yCl或原 位PH的限制.虽然对单个疊数没 有限制■但这些春敬的某些融值的 组合是不被允许的

a无提交的資«4(NDS)来确定遗楼材料是否可用于有元素磁存在茁环境。

A.4.3本材料类别的固壽镣薯舎金的焊接

焊缝的抗开裂性能应符含有关要求(见6.2. 2).

焊后HAZ的硬度应不超过母材允许的最大硬度,焊缝金属的硬度应不超过用作焊接材料的相应

合金的最大硬度限制.

用固溶镣基焊接材抖焊接固潜镣基合金时,无硬度要求.

A.5铁素体不銹钢(材髀类型)

A.5.1材料的化学成分

D.5列出了本类型的某些含金的化学成分。

A- 5.2铁素体不疇鋼使用的环境和材料限制

见表A. 17.

A. 17铁素体不常钢用作任何设誓或部件的环境和材料限制

材料类型

琦高温度’

V(aF)

ii H2S 分压PW kPa(psi)

址大点再于 浓度, (mg 4.)

PH

是否抗 元 JKft?

备注

AM中所述材科 类型的铁去障不

锈钢

见备注

10(1.5)

.

虬备注

>3. 5 ___

Xl)S-n

开采环境中的温度和il⅛fft度 的任何组合都是允许的

这些材料应为退火状态且Ifi大曖度育22 HRC.

a无提交的⅛SH(NDS)来瑪定这些材料是否M用于有兀素兜存在的环境.

A.5.3本材料类别鉄寮体不锈钢的焊接

焊算的抗开裂性能应符合有关要求(见6. 2. 2).

应进行焊接评定中的硬度试验,最大硬度应为250 HV或允许釆用的不同硬度试验方法的等敕值.

A.6马氏体(不锈)钢(单一合金)

A.6. 1材料的化学成分

D.6列出r A. 6.2各表中所示的马氏体钢合金的化学成分。

不应釆用易切削马氏体不锈钢一

A. 6.2马氐体不锈钢使用的环境和材料限制

见表 A. 18-S A. 23.

ystandardSXonɪj


GB∕T 20972.3—2008

* A. 18马氏体不锈钢用作任何设备或部件的环境和材料限制

单一合金

UNS编号


址髙還度, r(T)


最大 H8Sj        !

'分≡X,sz :液度,1

ItPa(PSi) (∏⅛'L)


PH


是否抗■ 元素斑?


S41000

S415OO

S42000

J9115O

J91151

J91540

S42400


见备注


10(1.5)


见备注 ≥3.5


NDS 开采环境中的温度和氯离子法度 i的任何组合都是允许的


S41425


见备注 1 10(1.5) I见各注 ≥15 i

这些材料还应遵照    ~:—*一,  , —   —~'   J

3>在不低于621 T(I 150 T)下回火,但回火温度比第一次回火温度低,随后冷却到环境温度.

D 在不低于1 010 1(1 850 T)下奥Bi体化,蔺后空冷或就停至环境温度,

2) 6∙W t691 rC (l 200 T-I 275 T)FH火.囱后空冷至环境SS度;

3> 3934T~62J Td 100 T--I 150 T)下回火.曽后空冷至环境诅度.

C)合金UNS S42000传件或铉件最大號度应为22 HRC.且丘为律火加回火热处理狀在;

Cl)低碳马氏阵不锈钢UNS S4142S锻件在奥氏体化、淬火加冋火状态下.址大硬度应为2B HRC.

a无提交的責料(NDS)来确定这些材料是否可用于有元素it存在的环境n

A. 19马氏体不镭钢用作井下管件、封鬲器和其他井下装置的环境和材輯限制

规格或单-合金 VNS ⅛⅜

愚大H2S 最髙温度   ʌrr .  /

E)分压%

kPaCpsi)

最大MaF

浓度

(mg 'Ll

PH

E     备注

us?

GB'T 19830-

2005 ISO 11960

2001 L-80 銅级 13Cr S41426 S42500

见每住 \ 10(1.5)

\

见备注

≥3.5

NDS :开采钵境中的温度和a⅛dtft度 的任何组合都是允许的

4

S4U29

见备注    10(1.5)

见备注

_

A.5

XDS

时于这些应用,这些材料还広遊照下列要求:

b) UNS S42500(15Cr)在淬火加二次回火状态下.垃大硬度为22 HRC时,允许作为驴钢级油管和套管:SMYS

556 MPɪɪ(flθ ksi)J使用.律火加二次回火工艺应为:

D 在不低于900 V(I 652 T)下奥氏体化.終后空冷或油淬,

无提交的贺料(NlJS)BS定这些材'料是否可用Fπ⅛K存在的环境.

麻'灌卞载站^

anystandaids.com_J

GB∕T 20972.3—2008

A. 20马氏体合金钢用作井下装置的环境和材料限制

单一合金

UNS编号

最高温度/ P(T)

最大HZS 分压%/ kPa(psi)

最大氯离子 浓度/ (mg∕L)

PH

是否抗

Xtt?

备 注

K90941

见备注

见备注

见备注

见备注

NDS

开果环境中的温度“皓可繩离子⅛f 度和原位PH的任何组合都是充 许的_____________

对于这些应用 UNS K90941<?TASTMA 276 9 .ΛSTM A 182/A 192IVf F9 级或 ASTM Λ213∕A 213M T9

级的马氏体9CrlMo)最大硬度应为22 HRC.__________________________________________

a无提交的资料(NDS)来确定这些材料是否可用于有元素囁存在的环境.____________________

« A.21马氏体合金铜用作封IiiS和井下装宣的环境和材料限制

合金规格

最高温度/ C(T)

最大HIS

分压p¾√

kPaCpsi)

眼大氣离子 散度/ (mg∕L)

PH

是否抗

元素成?

备 注

AISI 420 (改进的)

见备注

10(1.5)

见备注

>3.5

NDSi

开采拜境中的温度和氣离子浓度 的任何组合都是允许的

S41427

见备注

10(1.5)

6 000

23.5

NDSl

开采环境中的任何温度都是允 许的

对于这些应用∙AISI 420(改进的)化学成分应按GB/T 19830—2005/ISO 11960:2001 L-AO钢级13Cr类的要求. 且应淬火加回火至最大硬度22 HRC.

UNS S41427最大硬度应为29 HRG并且应按下列三步驟工艺进行热处理:

H) 90r-980 ,Cd 652 T1 796 T)奥氏体化.随后空冷或油淬至环境温度=

b) 600 I700 eCCl 112 T-I 292 *F)下回火随后空冷至环境温度了

C) 54C62ISCl 004 T-I 148 T>下回火.随后空冷至环境温度.

a无提交的资料(NDS)来确定这些材科是否可用于有元素琉存在的肆境。____________________

表丄22马氏体不锈钢用作压缩机部件的环境和材料限制

单一合金

UNS编号

最髙温度/

IC(T)

SΛ HiS

分压,HχS^

kPa(psi)

最大钮离子 侬度/ (mg∕ L)

PH

是否抗 元素St?

备 注

S41000

S415OO

S42400

J91150

J91151

J91540

见备注

见备注

见备注

见备注

NDS-

开采环境中的温度.Ph2s>氣离子法 度和原位PH的任何组合都是允 许的

对于这些应用,这些材料还应連照下列要求:

  • a) 如果用作压缩机部件.合金UNS SnOO0, J9115O(CΛ15)J9151 (CA15M)的铸件或锻件最大硬度应为

22 HRC,并且应:

D奥氏体化加淬火或空冷;

  • 2) 在不低于621 C(I 150 T)下回火.随后冷却到环境温度;

  • 3) 在不低于62Γ(l 150 BF)下回火,但回火温度比第一次回火温度低,随后冷却到环境温度。

  • b) 低礦马氏体不锈钢J91540(CA6NM)铸件、S42400锻件或S41500(F6NM) ft⅛fi大硬度应为23HRC,且应:

D 在不低于Iolo CH 850 T)下奥氏体化随后空冷或油淬至环境温度=

  • 2) 649 l691 P(I 200 T-I 275 TO下回火.随后空冷至环境反度'

  • 3) S93 C621 TCCI 100 T~l 150 T)下回火.随后空冷至环境温度=

C)如果用于叶轮.合金 UNS S41000 J9115O(CA15)⅛ J91151 (CΛ15M)的铸件或锻件 J91540(CA6NM)⅛

S42400锻件或S41500CF6NM)在预期使用环境中.应显示山门限应力>95⅝实际屈服强度(I

a无提交的资料(NDS)来确定这些材料塁否可用于有元素磁存在的环境,____________________

ystaπdardSxOnl-J

GB∕T 20972.3—2OOB

A.23马氏体不钢钢用作井口和采油树部件、阀门和节流器部件 (不包括油管和套管悬桂器和濾杆)的环境和材料限制

单一合金

UNS编号

最高温度/ VcF)

最大H2S

分压Ph2s∕

kPa (psi)

最大氧离子 浓度/

(mg∕L)

PH

是否抗

元素磕?

备 注

S41000

S415OO

S42000

J9115O

J9U51

J91540

S42400

见备注

见备注

见备注

≥3.5

NDSI

开采环境中的温度.PHi S ,氯离子浓 度的任何组合都是允许的

对于这些应用,这些材料还应遵照下列要求:

  • a) 合金UNS SHoQ0J9115O(CA15)J91151(CA15M)的辭件或锻件最大硬度应为22 HRC,并且应:

D 奥氏体化加津火或空冷T

  • 2) 在不低于620 1(1 150 BF)下回火,随后冷却到环境温度単

  • 3) 在不低于620 IC(I 150 DF)下曲火,但回火温度比第一次回火温度低,随后冷却利环境温度。

  • b) 低碳马氏体不锈铜UNSJ9154O(CA6NM)铮件、S424Q0锻件或S41500(F6NM)应最大硬度为23 HRC,并 且应=

D 在不低于1 01Vd 850 T)下奥氏体化,随后空冷或油粹至环境温度,

  • 2) 648 P~69O 12(1 200 T-I 275 DF)下回火,随后空冷至环境温度;

  • 3) 593 TC-620 IC(I 100 DF-I 150 T)下回火随后空冷至环境温度。

C)合金UNS S42000铸件或锻件最大硬度应为22 HRCT且应为淬火加回火热处理状态。

a无提交的资料(NDS)来确定这些材料是否可用于有元素硫存在的环⅞L____________________

A.6.3本材料类别马氏体不锈钢的焊接

焊缝的抗开裂性能应符合有关要求(见6. 2. 2) D

焊后HAZ的硬度应不超过母材允许的最大硬度,并且焊缝金属的硬度应不超过用作焊接材料的

相应合金的最大硬度限制O

用标称匹配的焊接材料焊接的马氏体不锈钢应满足下列要求。

马氏体不锈钢焊件应在不低于621 IC(I 150 T)进行PWHT,且应遵照6. 2. 2. 2的要求。

低碳马氏体不锈钢焊件□91540(CA6NM)铸件、S42400锻件或S41500(F6NM)]应先冷却到25 IC (77 T)后,再按下面所述进行单或双循环PWHT

---单循环 PWHT 应在 580 °C ~621 IC(IO75 °F 1 150 0F)下进行;

——双循环PWHT应在671 tr-691 IC(I 240 T1 275 OF)下进行,然后冷却到25 Γ(77 T)或 更低温度,再加热到 580 T~621 IC(IO75 T-I 150 T).

A.7双相不锈钢(材料类型)

A.7.1材料的化学成分

D.7列出了某些双相不锈钢合金的化学成分,这些合金的化学成分能满足但不是必需竊足本材 料类别对化学成分的限制=在某些情况下,对化学成分的限制将比表D. 7列出的限制更加严格。

A-7.2取相不锈钢使用的环境和材料限制

见表A. 24A.25.

GB/T 20972.3—2008

A. 24双相不犠钢用作任何设番或部件的环境和材料限制

材料类型和 尊一合金 UNS ⅛

垃高温度

C(F)

一最大H

分压PH

⅛Patp⅛i)

谶度

Inlg L)

PH

姑否抗 Λe?

备 注

任何设备或部件

WMFPMS40

MM-5/

232(450)

10(1. 5>

见备注

见备注i

NDS -

开采环境中的飆离子祐度和原位

S31803CHIP)

232(450)

10(1. 5)

ij⅛备注

见备注*

PH的任何组合都是允许的

VFng

232(450)

20(3)

¾⅛⅛ 丄--

见备注:

NDS

4

分离后处于运行状态的油,〔处理和注人装段中的任何设备或部件

30WWQ •

Mo⅛≈1.5⅛ --------------4

N VFs <45


γj             i      a⅞uwtift异賴F境中使用.无

见备注 「、见务样*       ,见备注NnS 度'、'%、或原位PH的限制.虽

-------1 50 I----+----单*参数没有限制,但这些参 见备½ ' I见备注i        见备注 NDS ⅛⅛某些St值的组合是不被允

:        .丨             .                  .许的_____

瓦相不锈锅的散件和恃件成,

固语退火加液体铮火,

铁米体含卄(障租JHft)35∕~65%之间; 不进行时效热处理.

热等静压生产HrP>的取相不镣钢UNS S31803(30≤FPireN≤40,Mo≥1.5⅜)M大硬度应为25 HRC且应】

固溶退火如水淬状态,

⅛i体含::,':(体税分数)在33. :-65%之间, 不进行时烛烙蛀理.

注:FFIg值組俏.抗懐能力就縫高.伺在制造期间Fg也会导致材料帙素体相中形成。和O-某寧相的危险増如. 这取庚F产品解度和可达于的淬火連事.给岀的FllBE,范围J⅛废现α¾α基本相形成的M低典整范围.

a无提交的资料NrraJ来确定这些材料是否可用于有元素硫存在的环境.

A.25双相不锈钢用作井下管件、封隔兽和其他井下蔓置的环境和材料限制

...W」埴大丨It大■离子 JzLTl-

¢4獎型            分压。心’   液度     PH

C(F) 1

________________ ,⅛Pa(PSj)    IlnEL)

是否抗 ⅛⅛ft?

备 注

30≤Fpre^≤40.

见备注< 2(Q∙3>    见备注  见备注

Mo≥l. 5⅞                          .

NIJS

开呆环境冨的ifl度[怂离子浓度和 原位的任何组舍都是允许的

I           I芥聚环境中的Ifl度和原位PH的任

匸 〃,-   C-                        何组合都是允许的一已卷现对隸

W<FpHr.ι≤43     见备注     20(3)     12QCC 见备注,Nr)S

I    -     离于放度的限制强烈取决于屈?!

强度和冷M匸水V

F这些应用.这些材料应:

固涪退火,波体淬火和冷加工状态=

铁京体倉仆《体积分数)在35%~63M之间=

ii大便度为36 HRC.

F函、值袈髙,抗演能力S⅛⅛".{H在蚩:适期间FM頒会号致材砰佚武体相而成。和■■车相的危靛而「

这取决『产品以度和可达到的岸火速搴 给岀的FrtiF.范围宅发現a基本相形成的归低典型范围.

-无提交的晩料NDS)来珊定这些材料是否可用F有元隶斑存在的环境。

A. 7.3本材料类别双相不锈钢的焊接

焊缠的抗开裂性能应符合有关要求(见6. 2. 2) D

焊后HAZ的硬度应不超过母材允许的最大硬度.并且焊變金属的硬度应不超过用作焊接材料的 相应合金的最大哽度限制.

焊缝金属,HAZ和母材的横截面应作为焊接匸艺评定中的一部分进行検曲。显微组织应经适当云 蚀并放大400倍进行检涧.并且在晶粒边界应没有连续的析出物.金属相间的觥化物和碳化物应不超 过总量的1.0½.σ相不应超过0.5%。应按ASTM E 562的要求说定焊能金膚根焊面和不再加热的盖 面焊的快素体含量,铁索体体积含量应在30%70%范围内。

A.8沉淀硬化不辑钢(单一會金)

A.B.1材料的化学成分

D.8列出了 A.&2各表中所示的沉淀硬化不锈钢的化学成分.臭氏体沉淀硬化不镣钢列于 表A. 26.马氏体沉淀硬化不锈钢W于表A. 27A. 30.

A. 8.2讽淀硬化不锈铜使用的环境和材料限制

见表A■ 27A. 30«

A.26奧氏体沉淀砸化不SS铜用作任何设备或部件的环境和材料限制

单一合金

UMS绢号

姑高温度

rC(T)

iiλ⅛S

分压Ph2s∕

kPκ(psi)

最大氯禹子

浓度'

(mg IJ

PH

Γ 是否抗I

*βE?

备 注

S66286

^S(150)

100(15)

见备注

见备注

开釆环境中的其离子浓度和原位

Pn的任何組合都是允许的

USS66286垃大硬度成为33 HRC且应为固掐退火加时效状态或固濬退火⅞JU时被状毎.___________

A.27马氏体沉淀食化不锈钢用作井口和采油树部件(壳体和阀盖除外)■ 阀门利节流器(売体和緝盖除外和其他井下装置的环境和材料限制

单-合金

UNS^

Ai高旭度

VrF)

奴大HzS 分压∕>H,√, kPMpsi)

最大讯离F

派度

(∏Ψ- L'

PH

是否抗

元素硫?

备 注

UXS Sl 7400

见备注

3. ao. 5)

见备注

>4. 5

NDSB

开環环垣中的邑度和試诏?浓宦

UXS S45000

1011.5)

^^见备注

>3.5

NDS

的任何组含都是允许的

对于这些应用.这些针料还应理照F列要求:


且)UNS Sl7400沉淀硬化线氏体不锈钢锻件垃大硬度应为33 HRC,且应按照卜列的】)或2}进行热处理:

在【】OlOrC ? 14)X2<1 5OOj_25)T_ F固溶退火加空冷或破体淬火至32 I (90 T)F;

(620 - InrC   15025) F-卜第次位淀理化幀环.保旧至少4 h-3S空冷或液体淬火至

32 rC (9C F)F

⅛tfi2--z 14)X JI 15O±25)T    ■次沉淀覆化擔环.嗥温至少1h∙酋宿空冷或液阵淬火至

32 X (9C F)R

⅛(1 DJO t ɪ I-DtJl 900 → 25) F卜固洛退火随后空冷或液体淬√C ⅛ 32 t(90 T)LU Fi ¢(760^UrC JI 400^25) T_ F第-次沉淀竈化循环.保温至少2 h∙3fi后空冷或液体淬火至 32 X. (90 F)FiJl

(620 7 UX Jl 15O±25)T; F第:次沉淀使化循环,保温至少4卜随后空冷或液体淬火至 32 X (90 F)F =

b) UNS S45OOD相改进t氏体沉淀瘦化不餅钢锹件頓大使度应为31 HRC(1 Fi¾fr⅛306 HHW).且应 按F列二步埶处理匸艺进行热处理f

固涪退火■

(620 -BrC JI 15。二15> F沉淀摆化井保国至少丄h.

a无提交的资料(NI)S)⅛t⅝定这些材料是否可用于冇元素PX存在的环境。


GB/T 20972.3—2008

« A. 28马氏体沉淀硬化不镌钢用作不承压的内阀、压力调节器和液面控制器部件和 其他设备的环境和材料限制

单一合金

UNS编号

最高温度/ V(T)

最大H2S 分压Ph2S/ kPa( PSi)

最大氯离子 谁度/

(mg∕ L)

PH

是否披

元素疏?

备 注

不承压的内阎,压力调节器和液面控制器部件                             i

CB7Cu-l

CB7Cu-2

见备注

见备注

见备注

见备注

NDSe

用作这些部件的材料已在开采环 境中使用,无温度^HZS.Cl-或原 位PH的限制.虽然对单个卷数没 有限制,但这些参数的某些数值的 组合是不被允许的

S17400 Sl5500

见备注

见备注

见备注

见备注

NDSe

S45000

见各注

见备注

见备注

见备注

NDSI

开采环境中的温度5/S,氧离子浓 度和原位PH的任何组合都是允 许的_____________

其他设备

S174OO

见备注

见备注

见备注

见备注

NDS*

在工作状态下所受应力低于60% 最小规定屈服强度时,该合金已在 地面维修工具,临时钻井及井下维 修设备上使用。尚未建立该合金 在这方面应用的环境限制

对于这些应用这些材料还应遵照下列要求i

  • a) CB7Cυ-lCB7Cu-2铸件应按照ASTM A 747/A 747M,HI150DBL热处理条件且最大硬度应为

30 HRCI

  • b) UNS S17400S155OO沉淀硬化马氏体不锈钢锻件最大硬度应为33 HRC,且应按照下列1)2)进行熟 处理:

D 620 r<l 150 DF)下的双时效硬化工艺:

——在Q 040 P±14N[(1 9OO±25) BFJ下固溶退火,随后空冷或液体淬火至32 C(90 T)以下;

—在(62014)flC[(l 15O±25)T]下第一次沉淀硬化循环,保温至少4丄随后空冷或液体淬火至

32 P(90   以下,

—在(62O±14>,CL(1 150±25) BF]下第二次讽淀硬化循环,保温至少4 h,随后空冷或液体淬火至 32 r(90 BF)以下.

2)改进的双时效硬化工艺,

——在(1 040 r±14)Γ[(l 900±25)T]下固溶退火,随后空冷或液体淬火至32 T3(90 T)以下J

——在(76O±14)*C[(1 400±25)T]下第一次沉淀硬化循环,保温至少2 h,随后空冷或液体禅火至 32 TC (90,)以下,

——在(620±14)Γ[(l 150±25)T]下第二次沉淀硬化循环,保温至少4 h,随后空冷或液体猝火至 32 P(90 BF)以下.

C)对于UNSSI7400,宜考虑限制铁素体含量,

d) UNS S45000沉淀硬化马氏体不镌钢锻件最大硬度应为31 HRC(相当于该合金的306 HBW)且应按下列二 步热处理工艺进行热处理, ——固溶退火&

——在(621±β)Γ[(l 150÷15)T]沉淀硬化,并保温至少4 hβ

-无提交的资料(NDS)来确定这些材料是否可用于有元素疏存在的环境。___________________

« A. 29马氏体沉淀硬化不锈钢用作开口环的环境和材料限制

单一合金

UNS编号

最高温度/ P(DF)

最大H,S 分压rnts/ kPa(psi)

最大氣离子 浓度/ (mg∕L)

PH

是否抗 元Ktt?

备 注

Sl5700

见备注

见各注

见备注

见备注

NDSB

开采环境中的温度“蜘快編离子波 度和摩位PH的任何组合都是允 许的______________

对于这些应用,对原本为RH950固溶退大加酎效状态的UNS S15700开口环.还应果用下列三步工艺进行进一 步熟处理,使其硬度在30 HRC32 HRC之间,

  • a) S 620 -C(I 150 T)下回火,保温4 h 15 min,随后在静止的空气中冷却到室温.

  • b) 620 IC(I 150 T)下再次回火,保温4 h 15 min,随后在静止的空气中拎却到室温,

C)560 Td 050 DE)下回火,保温4 h 15 min,随后在静止的空气中冷却到室温.

B无提交的资料(NDS)来确定这些材料是否可用于有元素硫存在的环境。      .______________

A. 30马氏体沉淀IS化不锈钢用作压缩机部件的环境和材料限制

単一合金

UNS编号

最高温度/ υ(τ)

最大HES

分压PHlj kPa(psi)

最大氯离子 旅度/ (ɪng/L)

PH

是否抗 元素磕?

备 注

S174OO

S15500

见备注

见备注

见备注

见备注

NDSI

开采环境中的温度 g、氯裏子浓 度和原位PH的任何组合都是允 许的______________

S45000

见备注

见备注

见备注

见备注

NDSe

开采环境中的温度5哈$、氧离子浓 度和原位PH的任何组合都是允 评的______________

对于这些应用,这些材料还应遵照下列要求,

  • a) UNS Sl7400S15500沉淀硬化马氏体不锈铜骸件最大硬度应为33 HRCI且应按照下列1)2)进行热 处理二

υ 620 rcι iso下)下的双时效硬化工艺,

——在(1 040 r±14)1C[Cl 900±25)T]下固溶退火,随后空冷或液体淬火至32 T(QOT)以下,

——在(62014)P[(1 150±25)T]下第一次沉淀硬化循环,保温至少4 h,随后空尚或IS体淬火至

32 1C (90 BF)以下;

—在(620±14)∙C[(l 150±25) TJ下第二次沉淀硬化循环,保温至少4 h,fig后空冷或液体淬火至 32 1C(9O BF)以下。

2)改进的双时效破化工艺:

——在(1 040 βC±14)Γ[(l 900±25)T]下固滔退火,随后空冷或液体律火至32 IC(9。下)以下∣

—在(760÷14)V[(l 400±25)T]下第L次沉淀硬化循环.保温至少2 h「随后空冷或液体淬火至 32 ICOO T)KJlT;

——在(620±14)r[(l 150±25)βF]下第二次沉淀硬化循环,保温至少4 h,随后空冷或液体淬火至 32 P(90 βF)以下。

  • b) 对于UNS Sl7400,宜考虑限制铁素体含量.

C)在较高硬度(强度)水平时,用作叶抡的这些合金应按照附录B'进行至少95⅝AYS的应力等级试验,

  • d) UNS S45000铝改进的沉淀硬化马氏体不锈钢鍛件最大硬度应为31 HRC(相当于该合金的306 HBW)且应 按下列二步热处理工艺进行熱处理=

—固唐谓火;

——在(620±β)t[(l 15O±15)T]沉淀硬化,并保温至少4 hβ

  • e) 用作叶轮的UNS S174OOSl5500在硬度大于33 HRC时,在预期使用环境中显示出的门限应力应>95⅝

_______AYS,见B-3-&________________________________________________________________

A无粤交的资料(NDS)来确定这些材料是否可用于有元素過存在的环境.____________________

GB∕T 20972.3—2008

A. 8.3本材料类别況淀硬化不锈钢的焊接

焊缝的抗开裂性能应符合有关要求(见6. 2. 2).

焊后母材的硬度应不超过母材允许的最大硬度,并且焊缝金属的硬度应不超过用作焊接合金的相 应金属的最大硬度限制.

A.9沉淀硬化镣基合金(单一合金)

A. 9- 1材料的化学成分

D.9列出r A. 9.2各表中所水的沉淀硬化镣基合金的化学成分。

A. 9.2沉淀硬化镣基合金便用的环境和材暮碾制

A. 31A33给出r供任何设备或部件使用的环境和林料的限制.并按沉淀硬化镣基合金的 应用将其分成相应的IHIn组.表A. 34A. 37给出r供其他设备或部件使用的环境和材料的 限制。

A. 31沉淀理化镣基合金(I )用作任何设备或部件的环境和材料限制

单■合金

IJMS绢号

i IiiH’S az分压4 ' X(F)        "

kPa(psi>

最大K离子

法度

(mg L)

PH

-------------------1------------------1--------------------------------------------------------------

是否抗

元素硫?

07031 ,N070JB,

No7773

NO9777(⅛ 件).

N07718(f⅝ 件)

N09925(铸件)

232(450)     200(30)

__ɪ ----

见备注

见备注

^04(400)   1 400(200)

__ ___

见备注

见备注

~~Z 一、开采环境中的M离子浓度和原位 否 1

___. PH的任何组合郡是允许的

.        _                      十                               -

149(300)   2 700(400)

见备注

见备注

J

----

NO7O31.D7O48, N07773

XO9777(S 件)

__I___

135(275)    见备注

_ _

见备注

虬备注

开釆环境中的Ph、.盘:鹵F祐度和

NO9925(铸件)

1X5(275)    见备注

见各注

见备注

NDSJ '底位PH的任何组合都是允许的

07718(i⅞ 件)

13j(275)    见备注

见备注

见备注

NDS

N0792” 锻件)

175(W) J 3 500(5DU) r

121 3C0

____

⅛3. 5.

也见备注

I实疆室但验条件F後定的PH

Y

这甚材料还应遵照F列要求,

  • a) IJNSNtI7031锻件应为F列状态中的任一种

1>固溶追火至ii大匪度Λ 13 Hfα:I

2) 固溶退火和 760 t ~871 TC(I 400 OF 1 600 T)jg$ FSfc不超过 4 h.iil大硬度为 40 HRC.

  • b) L-NS O7C48锻件,UNS '07773最件和UNS S09777最件应为固溶退火如时妝状态.址大瑾度應为 40 HRC

C) UNS 07924 S件应为固得遍火如时Si状恣.Ll大度度为35 HRC.

  • d) UXS \O9925铸件胞为固洛退火加时效状态,垃大《!度为35 HRCS

  • e) CXSNO7718铸件*为固溶退火加时效状态,垃大Ee成为40 HRC.

a无提交的资W<DS>来确定这些材料是否可用F有元j⅛6E存在的环境.

ystandardSXonɪj

A. 32沉淀硬化靈基含金(U )用作任何设备或部件的环境和材料限制

iiHS 址大F

单--合金     址高温度      λ .    汕rtF      H 是否抗          M   .七

分压PHz    浓度     PH _ , i          备 注

UNS 编号 ■ V(T)          ,                     7E⅛ffi?

kPa(pisi)     (mgL)

232(450)   200(30)    见备注   见备注 否

i 204(400)   1 J 00(200)    见备注   见备注   否

H      +       *   7   1 ~"―,     开釆环境中的;!离产法度和京位

j>ngu,    Z. □u,u¾ a□u»      ≈.-gg,⅜τ

V∩771 D       J               .______.__L__.

_ .  _ PH的任何组合都是允许的

NO9925        191(375)   2 5^0(360)

见备注’见备注」否

1 ιj□f ^n∩Iz 9 mm n∩,

Kl 也壮 1 Kl SgLit     丕 *

_________________I__:_________

! 135<27⅛y.- Iv 见备注

见备注

'___________________________________Iei

见备注

I开票环境中的硫化务、氣离于浓度 }和原位PH的任何组合都是允许的

I

1 ■

NO9935      1 232^450)   2 800(400)

150 C(M

见备注

开釆环境的PH不应低于试論环境 的pH.试验环境含氣化物,NaCI* 5 500 kPa ( 800 PSi)CO .

2 800 kPa ( 00 psiH.S∙密度 232 145OT)

这些材料还瑋鹿照下列要求=

a) CNS NC771S S件应为卜列状态中的任神:

1  固溶也火.最大硬度为35 HRCl

2) 热加±∙ii大硬度为35 HRC.

3) 热何匚Ia时效∙ii大匪度为35 HRCF

4) 因溶退大加时效.址大硬度为40 MRCU

h) UNS N0692S »件应为卜列状态中的任一种:

1) ⅛3Z-j⅛⅛SS 35 HRC=

2 固溶退火,最大建度为35 HRCl

3) 固溶退火旃时效,ii大硬度为38 HRCI

41AD匸加时雌,埴大匿度为40 HRC =

3)热精茎加时故■廳大峻度为40 HRe

C) UNS N09935锻件痺为下舛状态:

1固溶退火如时⅛t∙ii大硬度为34 HRCb

A. 33沉淀破化镣基合金JU)用作任何设备或部件的环境和材料限制

单-舍金

UNSie⅛

址高温度’

rC(T)

,加大HJS 分压Pn -

kPa( PSi)

「擄大氯寓F 诙度 (mg L)

I

PH

姑否抗 元J&夜?

备 注

N07626(⅛未金属)

1_

232(450)

1 000(150)

~见备注

见备注

NO7716.NO7725

(βtt)

220(425)

2 000(300)

七   -----

a⅛⅛

1 --------

见备注

+ -------

开眼环境中的牧W产法度和京位

N076Z6(ffi末金属)

204(400)

4 100(600)

见备注

见备注

,杏

PH的任何组合都塁允许的

N07716,N07725

(Stt)

204(400)

4 100(600)

E■备注

见备注

CB∕T 20972.3—2008

A. 33 (续)

单一合金

UNS编号

最高温度/

IC(T)

最大HiiS 分压PHZ J kPa(psi)

最大氯离子

浓度/

(mg∕L)

PH

是否抗

元素确?

备 注

NO7626(⅛末金属) N07716,N07725 (锻件)

见备注

见备注

见备注

开釆环境中的硫化氧、机离子诙度 和原位PH的任何组合都是允许的

这些材料还应遵照下列要求,

  • a) 用粉末冶金工艺热压成形的完全致密的UNSNO7626.最大硬度应为40 HRC,最大抗拉强度应为1 380 MPa

(20OkSi)且应是下列状态中的任一神,

——固溶退火[不低于 927 IC(I 700 T)]加时效[538 P~816 Γ(l 000 T-I 500 T)];

——直接时效[538 r~816 TCl 000 T-I 500 T)].

  • b) UNS NO7716殷件和UNS No7725锻件应是固博退火加时效状态,最大硬度应为43 HRCi

C) UNS NO7716锻件和UNSNt)7725锻件在固溶退火加时效状志、最大裡度为44 HRC时,也可用于无元素 硫,最高温度204 1C(4OO T)所列的其他环境限制的环境中.

A. 34沉淀硬化锦基合金用作井口和釆气树部件(壳体和阀盖除外)、园门和节流器 (壳体和阙盖除外)的环境和材料限制

单一合金

UNS编号

最高温度/ iC(T)

最大HZS

分圧

kPa (psi)

最大氯离子

族度/ (mg∕D

PH

是否抗

元素統?

备 注

N05500

见备注

3.4(0.5)

见备注

≥4.5

NDSI

开采环境中的温度和氣离子族度

的任何组合都是允许的______

对于这些应用,诙材料还应選照下列要求M

UNS NO55OO最大硬度应为35 HRC且应是下列状态中的任一种:

  • a) ⅛I工加时效硬化,

  • b) 固溶诅火;

-Q ,固噂退火加时效膜化。         ,___________________________________________

a无提交的资料(NDS)来确定这些材料是否可用于有元素硫存在的环境。____________________

A. 35況淀硬化镣基合金用作不承压的内阀、压力调节器和液面控制器部件和其他设备的 环境和材料限制

单一合金

UNS编号

最高温度/ IC(T)

最大H,s 分压kPa C psi)

最大氣离子 氓度/ (mg∕L)

PH

是否拿

元素

各 注

不承压的内阀,压力调节器和液面控制器部件

NO775O

NO55OO

见备注

见备注

见备注

见备注

NDS∙

开果环境中的温度.Pκas,氣离子広 度和原位PH的任何组合都是允 许的_______________

其他设备          _________ __________________

N05500

见备注

见备注

见备注

见备注

NDSi

该合金已在临时维修的井下起下, 座封和维修工具以及地面临时维 修工具上使用.但売体和阀盖除 外。尚未建立该合金在这些方面 应用的环境限制_________

GB∕T 20972.3—2008

A. 35 (续)

单一合金

UNSS

最高温度/

C(OF)

最大H2S 分压心/ kPa C psi)

最大氣离子 浓度/ (tng∕L)

PH

是否抗

Ktt?

备 注

对于这些应用,这些材料还应遵照下列要求:

  • a) UNS N07750锻件最大憂度应为35 HRC且应是下列状态中的任一种:

--固蒂退火加时效.

--固滔退火,

-—热加工F

——热加工加时效。

  • b) UNS N05500锻件最大硬度应为35 HRC且应是下列状态中的任一种.

——热加工加时效硬化;

——固溶退火;

____——固溶退火加时效硬化α______________________________________

a无提交的资料(NDS)来确定这些材料是否可用于有元素琏存在的乓境。                -

A. 36沉淀,化铢基合金用作弹賛的环境和軻料限制

单一合金

UNS编号

最高温度/

9C(aF)

最大HZS 分压Pn2S / kPa (psi)

最大氯离子 浓度/ (mg∕L)

PH

是否抗

元素磕?

备 注

NO775O

见备注

见备注

见备注

见备注

NDS1

用作这些部件的材料已在开采环 境中使用,无温度、/zs∙cι 一或原 位PH的限制虽然对单个参数没 有限制,但这些参数的某些数值的 组合会导致材料现场失效

NO7O9O

见备注

见备注

见备注

见备注

NDS*

用作这些部件的材料已在开采环 境中使用,无温度、力HK'CL或原 位PH的限制虽然对单个参数没 有限制,但这些参数的某些数值的 组合是不被允许的

时于这些应用,这些材料还应遵照下列要求:

  • a) UNS N07750弹簧应为冷加工加时效硬化状态,最大硬度为50 HRC;

  • b) UNSNo7090在冷加工加时蚊硬化状态,最大破度为5HRe时,可用作压缩机气润弹簧。__________

a无提交的资料(NDS)来确定这些材料是否可用于有元素g[存在的环境II______________________

A. 37沉淀硬化鎌墓舍金用作气举设备的环境和材料限制

单一合金

UNS编号

最高温度/

P(BF)

最大H2S

分压PliSj

kPa(psi)

最大氣离子 派度/

(mg∕L)

PH

是否抗

元素碗?

No5 50

见备注

见备注

见备注

见备注

NDS-

用作这些部件的材料已在开采环 境中使用,无温度^hz5,CΓ或原 位PH的限制(J虽然对单个参数没 有限制,但这些参数的某些数值的 组合是不被允许的

Ii无提交的责料(NDS)来确定这些材料是否可用于有元素硫存在的环境II

GB∕T 20972.3—200B

A. 9.3本材料类别沉淀硬化镣基合金的焊接

焊缝的抗开裂性能应符合有关要求(见6. 2. 2).

焊后母材的硬度应不超过母材允许的最大硬度,并且焊缝金底的硬度应不超过用作焊接合金的相 应金属的最大硬度限制。

A. 10钻基合金(单一合金)

A. 10. 1材料的化学成分

D.10列出r A. 10. 2各表中所示的依基合金的化学成分.

A. 10.2钻基台金使用的环境和材料限制

见表 A. 38~⅛ A. 40.

A38钻基合金用作任何设备或部件的环境和材料限制

单-合金

UNS编号


最高温ST

最大H√S t分压X

垃大試高子 浓度

PH

建否抗

! kPa(psi)

(mg L>


R30003

R3OOO4 R3C035 BS HR. 3

R30605 R31233


开照环境中的诅度、/⅛z、試离fLtt

皂备注 見备注 见备注 见备注 是  度和圍位PH的任何组合都是允

许的

这购材料还应性黑下列要求=

C) VMS R31233锻件魔为固溶退火状态.且最大硬度应为22 HRCi d) UNS R30605 ⅛t大凄窿应为 35 HRC,

A.39钻基合金用作弹簧的环境和材料租制

单-合金

UNS坦号

址冉涅度、.

X(T)

1最大H S

'分压州C

√ .

⅛Pa[p*i)

ii大耳离予

離度(me L)

i

PH

V杏抗 'TE⅛?*?.I

RaOOO3

R30035

见备注

见备注

l                                                   I

见备注

见备注

NDS

用作这甚品件的材料已在开釆环 境中使用,无温度∙AvC或原 位PH的限SL虽然对单个参欢没 有限制,但这些参数的某些敖值的 组合是不被允许的

F这共应用这些材料还应速照F列要求;

" UNS R3OOO3立为冷加工如时她使化状态大便度为60 HRCl

b) UXS R30035应为冷加工加时效匡化状态.口大號度为55 HRC.该时收处理在诅度不K F 649 T (1 200 F) F至少进行;h.

'JUS交的资料(NDS)来璃定这些材料星酉叮用[有元鴻芝存在的环境._____________________

GB∕T 20972.3—2008

⅝ A. 40钻基合金用作膜片、压力测量装置和压力密封件的环境和材料限制

単-合金

Uns ⅛a

最髙温度

V(T)

最大H S

分压PH >

kPa (psi)

最大M离F

(mg ZL)

PH

是否抗 元我硫?

备 注

R30003

R30004

R30260

I见备注

.见备注

见备注

见备注

---

NDS3

开釆环境中的国度/5 f

:度和原位PH的任何组合都是允 许的

R30159

见备注

—I__I            [-

4                             I

I见备注’

I

I

t

i

虬备注

见备注 _

I

XDS

用作这些部件的材科已在开釆环 境中使用,无温虬,HLcl或原 JPH3⅛.虽答对单个兮故设 有恨制但这些■敬的某地妆值的 !组合躍不被允许的 r

F这些玷用,谊些粉料还应遷照下列要求,

a) UNS R3OOO3 UNS RWOCu 的最大硬度应为 60 HRCl

1>) UNS R302航 的最大硬度应为52 HRCi

C)用作压力密封件的UXS R30159®件的最大戻度传为53 HRC-且0初泉戏或受压的方向以弔行J快件产 品的轴向或轧傷方向

B无提交的资料IXDS)来确定这些材料是否可用于有元素斑存花的环SL

A. 10.3本材料类别钻基台金的蟀接

焊縫的抗开裂性能应符合有关要求(给62.2).

焊后母材的硬度应不超过母材允许的最大硬度井且焊缝金属的硬度应不超过用作焊接合金的相 应金届的最大硬度限制。

A. 11钛合金和⅛S合金(单一合金)

A. 11. 1材料的化学成分

A. 11. 1. 1 钛合金

D-Il列出rA.41中所示的钛合金的化学成分。

A. 11. 1.2 锂合金

D. 12列出rA. 12中所示的饲合金的化学成分。

A. 11.2钛合金和担合金使用的环境和材料限制

见表A. 41和表A. 42.

A.41钛合金用作任何设备或部件的环境和材料限制

单-合金

UXS i⅛⅛

址高温度

T(T)

載大H S

分压Ph ■

kPa( p⅛i >

封大离F

浓度

(mg IJ

PH

是否抗

ΛK?

备 注

R5O4OO R56260

R534∏O R56323

R□6403 R564Di

R5864O

见备注

史备注

駐备注

见备注

开采环境中的温度SH、、找商f浓 度和京位PH的任何组合都呈允 许的

— ____

a —^―

-L    .—

亠   __ 丄

__

JL.

—          —          J

GB∕T 20972.3—2008

A. 41 (续)

单一合金

UNS编号

最高温度/ W(T)

最大H2S

分压*/

kPa(psi)

最大氯离子 浓度/ (mg∕L)

PH

是否抗 元素硫?

备 注

这些材料还应理照下列要求:

  • a) UNS R50400的最大硬度应为100 HRB

  • b) UNSR5626。最大硬度应为45 HRC且应是下列三种状态中的一种:

--退火;

——固濬這火;

——固带退火加时效.

C) UNS R53400应为退火状态.退火热地理应在(774±14N[(1 425±25) T]下保温2h,随后空冷°最大硬 度应为92 HRBl

  • d) UNS R56323应为退火状态且最大硬度应为32 HRCI

  • e) UNS R564O3锻件应为退火状态且最大硬度应为36 HRCt

  • f) UNS R564043应为退火状态且最大硬度应为35 HRC

  • g) UNS R58640最大硬度应为42 HRC.

为了成功地应用本部分规定的每一种怯合金,应遵照特定的准则.例如,在温度高于80 P(176 T)H.S的水 介质中,性合金若与某些活泼金11(如碳钢>形成电偶就可能发生氢脆.某些铁合金在氣化物环境中可能对缝隙腐蚀 ,和(或)SSCIt®.虽然没有硬度与SSC和(或)SCC敏感性有关的显示,但高强度合金所具有的硬度可显示出不发生 失效的最大试验等级.

A. 42锂合金用作任何设备或部件的环境和材料限制

单一合金

UNS编号

最高温度/ WF)

最大HZS

分压Pyl2J

kPa(psi)

最大氯离子

IS度/

(mg∕L)

PH

是否抗

元素疏?

备 注

RO52OO

见备注

见备注

见备注

见备注

NDSi

开采环境中的温度”哈§、氣离子浓 度和原位PH的任何组合都是允 许的

UNS R05200最大硬度为55 HRB且应为下列两种状态中的一种:

——退火,

—气体保护锣极龟弧焊加退火。

a无提交的资料(NDS)来字定这些材料是否可用于有元素⅞t存在灼环境。

A. 11.3本材料类别钛合金和翅合金的焊接

焊缝的抗开裂性能应符合有关要求(见6. 2. 2).

焊后母材的硬度应不趙过母材允许的最大硬度,并且焊缝金属的硬度应不超过用作焊接合金的相

应金属的最大硬度限制。

A. 12铜基和铝基含金(材料类型)

A-12.1铜基台金

铜基合金已被用于不受温度、PHlS^-或原位PH限制的开釆环境中.

1嗣基合金在酸性油田环境中可能会加速失重腐蚀,尤其有氣存在时。

2某些铜基合金对GHSC<感.

GB∕T 20972.3—2008

A. 12. 2铝基含金

这些材料已被用于不受温度、/>H卢、Cl-或原位PH限制的开釆环境中。

使用者宜明白,铝基合金的失重腐蚀强烈取决于环境的PHO

A. 13叢层、履盖层和耐磨合金

A. 13. 1 IHtil镀层,村里和厦盖JS

A. 2A. 11中列出和规定的材料可用作耐蚀覆盖层、村里或焊接堆焊层材料

使用镀层或覆盖层后的母材仍应符合GB/T 20972. 2-2008或本部分的要求,才可使用.除非使 用者能证明作为保护层的镀层或覆盖层在长期使用中仍能保持其完整性。

涉及到热处理或消除应力处理时,可能会影响镜层、衬里或覆盖层的性能.

摩响镀层、衬里或覆盖层长期使用完整性的因素包括在预期使用条件下的环境开裂、其他腐蚀机理 的影响和机械损伤。

宜考虑使用期间覆盖层的变化可能影响其耐蚀性能或机械性能.

A.13.2耐磨合金

13.2. 1用作焼结件、锦件或锻件的耐磨合金

GB/T 20972中没有对专门用来提供耐磨部件的合金的抗环境开裂性能作规定.尚未建立耐磨合 金对于温度、*h,sC和原位PH的环境限制。

用于耐磨使用的某些材料是脆性的。若这些材料受到拉伸,会发生环境开裂.用这些材料制造的 部件通常只在受压时才承受蠶荷.

A. 13. 2.2表面砸化材料

可以釆用表面硬化工艺。

GB/T 20972中没有对专门用来提供表面硬化的合金的抗环境开裂性能作规定.尚未建立表面硬 化材料对于温度、、SC「和原位PH的环境限制。

用于表面硬化使用的某些材料是脆性的。若这些材料受到拉伸,会发生表面硬化的环境开裂.

使用表面硬化材料后的基层仍应符合GB/T 20972. 2-2008或本部分的要求,才可使用。除非使 用者能证明表面硬化材料在长期使用中仍能保持其完整性。

GB/T 20972.3—2008


附录B

(规范性Ht录)

用于硫化氫环境的耐蚀合金的实验室试验评定

B. 1总蚓

本附堵规定了用于硫化毬环境的耐蚀合金的实验室试验评定的最低要求.这些要求用于评定抗下 列开裂机理:

在室温下的SSCl

无元素硫的条件下.在址高使用逼度下fi⅛ SCVl

'与吋蚀合金与碳钢或低合金钢形成电偶时诱喪的富应力玮裂(HSe>,GHSCD

与上述开裂机理有关的附加要求:

SSCSCC之闻的差别不清楚时,在中间温度下的试验,

在有元素硫情况下的母试验。

HI给出了耐t⅛合金因腐蚀引起的潜在开裂机理的指南。该合金类别和附录A中用的合金类 别是相同的.

本附录的试验要求没有涉及依序连续暴露在不同的环境中可能出现的结果例如不评价在较髙 温度F购后又冷却的结果

« B. 1对耐煥合金和其他合金类别应毛虚的开裂机理

SΛ A中的材料类别


在巴化3环境中潜在的开裂机理"I

SsC


ScC


GHsC


奥氐体不错钢(见A.2) I


底合金鮭氏体不锈钢

(a λ. 5)


合金51 ʌ.;)


轶忒体不sss< a a.


1 ~某些冷加匸的合金囲含有马氏体所以时

SSC⅜(⅜)HSC⅛⅛⅞ _           _

* 这些合金通常U受瑟和HsC形廚..通X:不要求进行低诅幵短4p _____ _

1 一        (或a√^t⅛⅞^i⅛i⅛⅛g⅞ 金—

含有二次相宀与钢形或电偶时.对HsC故总 :这些合金在很强的冷加工加充分时效的状 .态与钢耦合时,会卷WHSC___


马氏体不镌钢(见Λ-fi)


不管是否含有残余的臭氏体.含NiMO

金都能最受SCU      _____

'ιil≡ffif ½fj使用2度时开裂題惑 √ 能址高,应考虑超出日度范围的试整


讯旋圧化下锈钢(见' 8 沉淀毎化揑基合金一

< 虬 A. 9)

牯基合金(见A 10

钛含金和钳合金

(?L Λ. 11


见备注


L某和禺基合金

a .v 12


虬各注


冷加工状态和(成[时fit状态的某些棵基合金 含有 芒相%与钢形成电府时∙⅞⅜ HsC


开裂机理取决FJI体的舍金“设备使用者 琨疏保进行适当的域噩和评定

不请楚这莓合金呈杏受这些开裂机理的


i, P糟七要的幵裂机理

S指沃要的.可能发生的幵裂机理.

B. 2实验室评定的应用

B.2. 1总则

B. 1给岀r供实验室评定选用的框图.

注:流程框图iJ⅛ r GB T 2O972_ 1 2007中所述的用现场经勲进行评定的过程

"本部分针对吊蚀合金和其他舍金的SSC.SCCCHsC,GB T 20972. 2 2008针对碳钢和低合金钢的SSC,HIC, SoHlC SZC

L潛录Λft⅛.j:Ja合金和其他合金的SSC,SCVGHSC. GH T 2∏972. 2 2CDfl討录A针对ES钢和低合金钢 的 SsC,

B. 1合金选用和实验室评定的选择

B. 2.2产品的评定

本部分的使用者应根据GH T 20972. 1 2007和本附量确定材料的评定要求.

GB/T 20972.3—2008

确定的评定要求应包括下列内容:

a)  —般要求(见 GB/T 20972.1—2007 的第 5 章)i

b) 使用环境的评价和定义(见GB/T 20972.1—2007的第6章);

C)材料说明和证明文件(见GB/T 20972.1—20078.1)

d) 以实验室试验为根据的评定要求(见GB/T 20972.1—20078.3),

e) 评定方法的报告(见GB/T 20972. 1—2007的第9

在确定适当的试验批和取样要求时,应考虑产品特性.制造方法和制造规范要求进行的试验和评定 (见表B. 1).

样品应按附录B对每一种开裂机理进行试验以便确定合格。每一试验批至少应有三个试样.如果 所有试样都満足试验的验收准则,该试验批应被认为合格O

在下列情况下,允许进行重复试验:如果一个样品不满足验收推则,应查明原因。如果原材料符合 生产规范,可另外取两个样品再试验.这些样品应从与已失败样品相同的原材料上取得,如果这两个 样品都満足验收准则,该试验批应认为合格.更多的重复试验应经过购买方的同意.

产品的试验可以在生产之后和暴露于硫化氢工作环境之前的任何时间进行.

在产品应用于硫化氢环境之前,设备使用者应检査产品合格证书并核实其是否満足规定的评定要 求。经过设备使用者已核实的合格产品可用于硫化氢环境。

B. 2.3规定的生产流程的评定

可通过合格材料的生产证明来评定规定的生产流程。

合格的生产流程可以不需要在发货单中注明抗硫化氢开裂试验。

材料供应商可向材料购买方推荐一合格生产流程来生产合格材料。如果材料供应商和购买方同 意,可以采用评定合格的生产流程.

评定合格的生产流程可为更多的材料使用者生产合格的材料.

为了评定生产流程,材料供应商应证明规定的生产流程能够始终如一地生产出满足附录B中相应 评定试验要求的材料。

生产流程的所有评定要求如下:

a) 在书面质量计划对生产流程的规定中,确定了制造场所、以及所有的制造工序和为保持质量所 要求的制造控制措施.

b) 按照B. 2. 2对按规定的生产流程生产出的产品首先进行试验并核实它们满足验收准则。

C)周期性试验进一步证实产品在疏化氢环境中仍旧具有抗开裂的性能。周期性试验的频率应在 质量计划中规定,并且应经过购买方的认可.购买方应可釆用这些试验记录.

d)保留和整理这些试验报告并提供给材料购买方和(或)设备使用者。

材料购买方可以和制造商商定附加的质量控制要求.

质最计划的准确性可由有关部门通过现场检査确定。

生产流程的变更超出了其书面质量计划的范围,需要按照上述a)d)进行新流程的评定。

B. 2.4釆用实验室试验作为对附录A提出补充和变更的依据

可对附录A提出变更。按照GB/T 20972.1—2007的要求,变更的提出应有资料并且还应符合下 列附加要求:

——应按GB/T 20972.1-2007选择进行实验室评定试验的耐蚀合金和其他合金的代表性的 样品。

——应按B. 3对至少能代表3个独立处理炉的材料进行抗开裂试验。应参考表B. 1中适当的材 料类别来确定试验要求.

——应对表B. 1中列出的主要开裂机理进行试验.

——还应对表B. 1中列出的次要开裂机理进行试验,否则应在试验报告中绐出它们被省略的

理由.

——对没有包括在表B. 1中的其他合金,应证明所选用的评定试验是正确的并有证明文件.

——应提供足够的数据对该材料进行评价,对材料具有的适应性做出决定,通过修改或修订进入本 部分.

B.3试验的一艇要求

B. 3.1试验方法描述

试验要求以GB/T 4157—2006EFC岀版物17号为基础.试验程序的细节应参考这些资料。 当需要变动这些程序时,供应商,购买方和设备使由者可以共同商定.这些变动应以文件的形式提出.

B. 3.2材輯

应按照GB/T 20972.1—20078. 3.2中规定的要求选择试验材料.

另外,应考虑以下事项:

a) 要求进行哪一种开裂机理的试验(见表B-Do

b) 对在使用中时效的合金的样品进行适当的时效,特别是在使用中可能发生时效(井下时效)的 井下材料的HSC试验。

C)因为冷加工合金的屈服强度可能是各向异性的,所以合金的性能有方向性。某些合金和产品 的开裂敏感性矣随着外加拉伸应力的方向及随后引起的开裂面的方位而改变。

B. 3.3试验方法和试祥’

基本的试验方法采用在光滑试样上加载的恒定载荷、持续载荷(试验环)或恒定总应变(恒定位移) 的方法。

可釆用上述加载方式进行单一轴向拉伸(UT)试验、四点弯曲FPB)试验和C(CR)试验.

通常,采用UT试样敗恒载荷试验是试验均质材料的首选方法。

应按照被试验产品畐形状和要求外加应力的方向选择试样.从每个被试验的部件上至少应取3个 试样.

UT试样可按照EFC出版物17号图8.1,从焊接接头上取样。当计划对焊接纵断面进行试验时, 可以从焊接接头上截取其他类型的试样。

当釆用双(背对背JFPB试样时(按照EFC出版物17号图8. 2a或类似的图),如果相对的试样开 裂,那么另一个未开裂试样应作为无效被判为不合格。

适当时也可采用其他试验方法或试样。但这些试验的根据和应用应有证明文件,且应取得设备使 用者的同意。

可考虑的其他试验方法如下:

—断裂机理的试验,例如双悬臂梁(DCB)试验,如果开裂不受分支影响且保持在要求的平面上就 可采用;

——涉及慢应变速率应用的试验,例如按照NACE TM 0198-98SSRT,按照GB/T 15970. 7— 2000的间歐SSRT或按照发表在NACE 97年腐蚀文集第58篇论文中的方法进行的RSRTn 适当时,试验可采用全尺寸或模拟部件的试验.

B.3.4对光滑试样外加的试验应力和裁荷

用来计算试验应力的耐蚀合金的屈服强度,应按照适当的制造规范规定的试验温度进行测定.在 制造规范中没有对屈服强度作适当规定的情况下,屈服强度应该是在试验温度下非比例延伸率为0∙ 2% 时的试验应力(Ra z,如GB/T 228中的规定)。

当选择试样和确定试验应力时,应考虑材料性能的方向性.

对于焊接试样,通常应用母材的屈服强度来确定试验应力。对不同材料的焊接接头,通常应采用较 低的母材的屈服强度。当设计应力是基于焊鐘区的屈服强度,而该屈服强度又低于任一对接的母材屈

GB/T 20972.3—2008

服强度时,应釆用焊接区的屈服强度来确定试验应力.

对于恒载荷试验和持续载荷(试验环)试验,试样应承受试验温度下试验材料的90%AYS的载荷。

对于恒定总应变(挠度)试验,试样应承受试验温度下试验材料的100%AYS的载荷.

注:恒定总应变(挠度)试验可能不适合在负载下因擄变而发生松弛的材料

较低的外加应力可以适合于评定特定应用的材料.这些试验的应用和根据应经购买方同意并应有 证明文件。

B. 3.5 SSCSCC试验环境

B. 3. 5. 1 总则

应控制和记录下列环境试验的变⅛h

__ AH S

"—-f,aι. `

温度I

——试验溶液的pH.18化方法和PH控制(应记录所有PH的涝址结果>;

--试验溶液的组成或分析:

添加元贵琉,

不同金咼的电耦合(应记彖面积比和綱合合金类型).

在所有情况下*∕>hs.u⅛于浓度和元素穂浓度至少应与預期使用环境一样苛麹。试验期间所达到 的最大PH应不超过预期使用的pH.

为完成对特定应用的评定可能有必要采用多种试验环境.

当预期使用环蛍不塲明确时,可采用下面的试验环境来模拟预期使用环境或模拟一种指定的环境.

如果无法預知特定应用环境,采用指定的试验环境能提供有关耐蚀合金或其他合金抗开裂的环境 限制的信息。

可用附录E中表E. 1来确定SSCGHSC标准试验的试验环境(分别定为等级∏和等级皿)。对 于1类环境B. 3.5.2),El还提供了被认为是若干个指定条件(关于温度SCU SH S和氣离子法度) 的组合,这些组合定为等级IV、\、VI

当采用指定的试验环境时.应購足该附录的所有其他要求.

毋备使用者宜明白,使用环境中氧的存在能影甬合金的抗开裂性能.当选择试验环境时.宜考虑 这点.

I=指定条件的组合并不氓制本部分的使用者采用他们选择的其他试鑿条件进行试验的自由.

2在卷考文款中结出『育医莹Iraffi进y的相关信息一

B. 3. 5. 2在实际HZSCq分压下的模拟使用环境1类环境)

在这盹试验环境中,通过控制油由环境中决定PH的参数来重现使用环境的(原位)pHo应按照下 列要求制定试验环境:

a) 试验限制:压力应为环境压力或高于环境压力.

b) 试验溶液:人匸合成釆出水,即模拟预期使用环境的氣化物和碳酸久盐的袱度.可选择性地 加入含有的其他离于。

C)试验气体;分压与预期使用环境一样的HSCO..

d) PH測0:通过重现预期的使用环境来决定pH.应在环境温度和压力下.充人试验气体或纯 CQ,在试験前和试验后应立即测定溶液的pH.这是为了鉴别影响试验PH的溶液中的变 化.在环境温度和压力下检测到的PH的任何变化将显示出试验温度和压力的变化。

B. 3. 5.3在环境压力下用自然缓冲剂模拟使用环境(2类环境)

在该试验环境中,通过调节试验溶破的緩冲能力来輦现使用环境(原位pH,采用自然缓冲是为了 对试验过程中酸性气体压力的降低进行补偿.应按照下列要求制定试验环境:

a) 试验限制,压力应为环境压力,最高温度应为60 r .pH应为4. 5或更高。

b) 试验溶液:在蒸储水或去离子水中添加碳酸义钠(NaHCO )以达到所要求的pH.并应按预期 使用环境的氯离子浓度添加気化物.如果需要,应设隹液体冋流装置以防止溶液中水的损耗。

C)试鸵气体:预期使用环境分压的H-S和用作平衡的试我气体Co=O试验气体应连续鼓旭通过 试验溶液。

d) PH控制:在试验开始和试验结束时应渕址溶液的pH.戒验期间应定期涝最溶液的pH.如 果需要通过添加HClNaoH来调节pH.试验PH的变化应不超过士0. 2 pH单位.

B- 3. 5. 4在环境压力下用乙讒缓冲剂模拟使用环境3a3b类环境)

在该试验环境中,通过调节试验溶液的緩冲能力来敢现使用环境(原位)pH,釆用人匸缓沖且添加

HCI是为了对试验过程中迎性气体压力的降低进行补俸.应按照下列要求制定试験环境:

a) 试验限制:压力应为环境压力,温度应为24-∙3)t.

b) 试验滔液:试验馋液应釆用下列中的一种:

D 对于一般应用Ga类环境),蒸憎水或去离于水中含有4 g LZ,酸钠和与预期使用环境浓 度相同的机化物.

2对于在软类环境溶掖中有腐蚀觸向的超级马氏体不锈钢3b类环境.去离子水中含有

0.4 g L乙酸钠和与预期使用环境旅度相同的氣化物,

这两种溶液都应添加HCl以达到要求的PHB

C)试验气体:预期使用环境分压的FhS和用作平衡的试验气 Co .试验气体应连续鼓泡通过 试验溶液,

d) PH控制:在试验开始和试验结束时应测量溶液的pH.试验期间应定期鴻量溶液的pH.如 果需要,通过添加HCINaOH来调节pH.试验PH的变化应不超过工0. 2 PH单位。

B.3.6试验周期

恒定载荷、持≈续载荷和恒定总应变试验的最短周期应为720 ho试验期间不应中断试验.

B.3.7監收准IIlJ和试验报告

暴露在恒定载荷、持续载荷和恒定总应变试验中的试样应按照GH/T 4157 2006(试验方法AC)进行评定。不开裂为合格.

暴露在断裂机理和慢应变速率试验中的试样应按照试验方法的要求进行评定,断裂韧性值应只对 实质上无分叉的开製有效,断裂韧性试验的验收准则应由设备使用者规定.

在所有情况下,座机吿导致金属损失的任何腐蚀迹象包括点蚀或缝隙胸烛。

注,在试样受力区之外发生的点蚀或墅虢腐也可能会抑制试样的SCc

应完成和保留符合GBrT 20972.1 2007的第9章耍求的书面试验报吿。

B. 3.8试验的有效性

对■使用环境不如试验环境苛刻的材料,满意的试勲结果听证明诙材料是合格的.对特殊应用,试验 的有效性应由使用者确定.在任何绘出的温度下.釆用下列方法降低环境的苛刻性:

----较低的PH s

—较低的[离子浓度;

--较高的PH:

---无S

B. 4 SSC试验

试验应按照B. 3中给出的试验的一股要求进行.

按照GB T 4157 2006和(或EF('出版物17身的规定.试鸵逋常应在24m3)1C [(755)下:下

GB/T 20972.3—2008

如果使用环境的温度高于24 t(75 T),试验温度可取最低的使用环境温度。在试验报告中应证 明釆用高于24笆的试验温度是合理的.

B.5无元素硫的SCC试验:

试验应按照B.3的一般要求进行.

SCC试验步骤应以GB/T 4157—2006和(或)EFC出版物17号为基础,并满足下列附加的要求、 选项和说明:

C)不应用乙酸和乙酸盐控制pH,应按B. 3. 5. 2规定控制溶液的pH

注:在许多耐蚀合金材料规范中.核实捷度计算是一个好的作法.

B.6中向温度的SSCSCC试验

中间温度的试验,即在(24±3)t[(75±5)∙F]和预期使用环境的最高温度之间的试验,应満足设备 使用者的要求。按照上述SCC试验的要求.试验应在规定的温度下进行.

A. 7中双相不锈钢的评定试验,应在(24±3)r[(75±5)T],(90±3)1C[(194±5)∙F]和该合金 Bi期使用环境的最高温度下进行.

B.7有元素硫情况下的SCC试验

试验应按照上述的SCC试验要求进行,蟻加元素硫,应按EFC出版物17号附录SI中的添加程序 执行。

B.8与碳钢藉合的GHSC试验

GHSC试验应按照上述对SSC试验规定的要求进行。并满足下列附加的要求、选项和说明:

附录C (资料性附录) 购买材料应提供的債息

GB/T 20972.1-2007指出,本部分的各种使用者,如设备使用者、设备购买方及设备制造商和材 料购买方、材料制造厂及材料供应商之间的信息合作和交流是必要的。使用下表可有助于这方面的 合作。

材料购买方宜指出表C. 1和表C. 2中要求的选项。

C. 1和表C. 2还建议了可在材料标记中使用的标识,以显示单一耐蚀合金或其他合金与本部分 的一致性。

釆购订单的细目宜成为材科的文件资料的一部分,以确保其具有可追溯性.对按照附录B基于实 验室试验选择的材料,其可追潮的文件还宜包括试验期间源自表C. 2的试验条件的说明.

C. 1购买材料的信息和标记

材料选择和其他信息

材料购买方的要求

本部分中的参照条款

备 注

酸性环境标UV

首选的耐蚀合金或 其他合金及状态

b

设备类型

r

选择或

评定方法

从附录A选择耐蚀 合金或其他合金?

'选项Ad

6.1

如表C. 2中所示的环 境暴露条件(可选的)

A. nnc

IS黑附录B评定合格的 耐蚀台金或其他合金?

选项Bd

6.1,附录B

见表C.2

等匸

以上任何一个选择或 评定方法

选项Cd

(见选项A和 选项B)

(见选項A和 选項B)

(见选项A和 选项B)

a当购买方要求使用一种列于附录A中的或按照附录B评定合格的巳知材料时,购买方宜指出下面的评定 方法。

b使用者可填人材料类型和状态。

C使用者可填入对材料有要求的茸备类型IJ

d指出要求的选項■

≡对于所列的耐蚀合金,在材料标记中建议采用的标识是材料类别的的条款号,通过参考材料类别的条款号,如 A, 2,为制造商或供应商指出了符合要求的単一耐蚀合金或其他合金■对于按附录B评定合格的材料,建议采 用的标识是BB1.B2B3(见表C-2)

⅛ C.2 SSCSeeGHSC试验的附加信息和建议的标记

开裂评定试验

材料Jfe买方对抗开裂性 能和暴倨环境的要求

本部分中的参照条款

备注

酸性环境标识*i

SsC

选項l*'e

B.4

BI

Stscc

选项2

B, 5 B-7

B2

GHSC

选项3ltc

H8

B3

SSCSeC GHSC

选项4 w

B. 4—B.8

B

GB∕T 20972.3—2008

C.2 (续)

开裂评定试验

Ef鷲鷲本部分中的参照条款注酸性环境标H 能和暴耕环境的要求;

I CO1 压力.'kPa

按照      HS压力kPa

_ I________:________________

--------------------------------------------------------------------------------------,                                                                                       I--------------------------------------------1

I ___________________ 如                                                                     1                                  J

GB T 20972. 1         & T

2007 ISo 15156- ------------------

ls2001 使用—原位PH _

I                                                                                                                    J                                                          I

'                  B. 3                  I                     :

环境的文字1 Cl或其他卤

描述     离fife(mg L)

I ————

S

I

I                                                          I

有或无       ___ —    —

实验室试验要求

非标准试验应力AYS

.                                                                                                                                                        .                                           I

<*■—- —‘                               ♦                                                  >■--—.,       I

B.3          K

__________________________I                            Li_________

试样类型       1

—-------------------1                     Γi

________________________ _________________________ .           .___.                                           Γ____________________________________________________________________________________

a指出要求的选項.

b时按附录B评定畲格的材料建议用于标记的标识是B,Bl,B2,B3. B]是抗SSC的材料.BZ是抗SCC的材料 B3是抗GHSC的材秒*指的是抗所有这三种开裂机理的苗料.

C⅞⅞条件应与诙表中邳出的环境条件相当,见B, 2B. 3         _______________________

ystaπdardSxOnl-J

附录D (费料性附录) 材料的化学成分和其他信息

D.1为方便本部分使用,本附录提供了以SAE-ASTMi统一编号系统中的金属和合金『为基础的下列 各表.鼓励使用者采用最新版本的SAE-ASTM标准来确认所示信息的准确性。

D.2这些表提供了附录A表中所用的UNS命号的合金的化学成分。鼓励使用者参阅SAE-ASTM (统一编号系统中的金属和合金,在SAE-ASTM中有每种合金的书面描述,包括化学成分、通用商品 名称和与其他工业规范的相互参照.

D.3可接受的合金取决于在所示范围内的实际化学成分和附录A中所列出的对台金附加的任何化学 成分、热处理状态和硬度要求.某些合金的化学成分符合这些表的规定但不满足这些附加的评定要求。

L TStPTR 15510有助乎某些邮绢号与其他标准之间的相互參1S.】年)13680«供了关于材料、材料的化学 成分和用做套管、油营務接狼材料的可用性的信息.

注\在美国习惯单位中JS常用质位的百万分之一表示直址分败(B).在国歸单位制中用夜克每千克(IIIglkg) ⅝示. 本附录表中给出的质量分数用百分敷(百分之一等于每IOOBIg)表示.

3,对于表D. 1D.2P.5D.6D- 7D.8,成分等于】。0%时的余额组分是Fe.

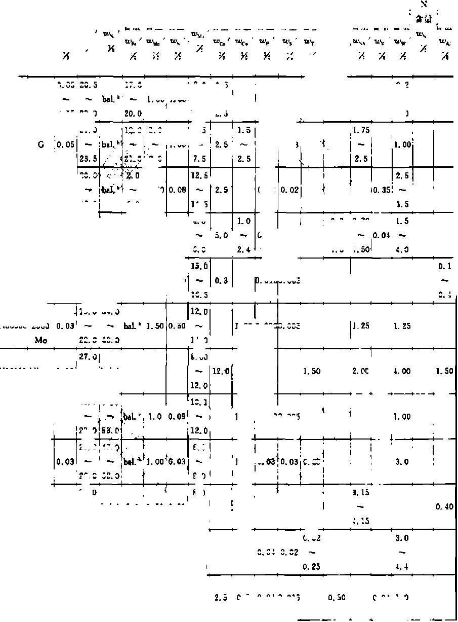
⅛D.1某暨奥氏体不错飼(见A. 2 # D. 3)的化学成分

UNS

通用

名称

C最大 含世

%

I . .

Cr

% _

Ni ⅛s

*

Mn <大 含位

¼

Si址大

含■

¼

Pii大 含R 叫/ Z

S大 舍量

Z

X

MO

會址

%

NM

含址

%

其他

F A FREN

NiF

2M□

J92500

CF-3

0.03

17.0-

21.0

8.0-

12.0

1.50

200

0. 04

0. 04

___

_

17-21

8-12

J926O0

CF-8

0. OB

ie.o~ 立。

8.0—

11.0

1.50

2. 00

0. 04

0. 04

18—21

8-11

J928OO

CF-3M

0. 03

.Yl. G

21.Q

9.0 —

13.0

1.50

1.50

Q.(M

0. 04

20

3.0

___J

__

H

_

24 31

11~

16.5

0.28- 18.0— J92843 0*35   21.0

8, O- 0. 75-].00   0. QA 0. 04

11.0    1.50

1.0Q-

1.75

___

其他卜

23—30

14-19

J92900

CF-BM

O- 0θ

18.0-

21.0

12.0

1.50

1 2.00 I

n.04 1

2.0~

0. 04

3. 0

24 31

13-lβ

S20100

I

201SS

0.15

16.0

18.0

35

5. 5

S- 5

7. 5

1                                        I

1.00

I

0. 060

0.030

0. 25

20-22

3.5-

5.5

S20200

202SS

0.15

17.0-

19. 0

4.0-

6.0

7.5-

10.0

1.00

0. 060

0.030

17-19

46

S20500

205SS

0.12-

0.25

16.0-

18.0

1.0

1. 75

U-O-

15.5

1.00

0. D60

0,030

16-18 1-1. 75

S20910

22-13-5

。.06

20.5-

23.5

11.5-

13.5

4. 0—-

6.0

1.00

0. 040

1.5'

0. 030

3.0

0. 20-

C    ■其他.

0. 40

29 38

14-20

GB/T 20972.3—2008

D. 1 (续)

UNS

通用

名称

CJa大 含址 Wc/ ¼

Cr 含址 ^Cr /

Ni 含量 W %

Mn最大 含量 WMB / %

Si最大 含量, -⅛∕ %

P最大 含最

%

S最大 含量 W %

Mo 含量 BMD / %

N最大 含罐 W %

其他

FPg

Ni+

2 Mo

S3O2OO

302SS

0.15

17.0-

19.0

8. 0

10.0

2. 00

1. 00

0. 045

0. 030

17—19

8—10

S30400

304SS

0. OS

1&0

20.0

8.0-

10. a

2.00

Loo

0. 045

0. 030

18-20

8—10.5

S30403

304 LSS

0.03

18.0-

20.0

8.

12.0

2.00

1.00

0. 045

0. 030

17-19

IO 13

S30500

305SS

0. 12

17.0—

19.0

10. O-

13.0

2.00

1.00

0.045

0.030

17-19

10—13

S30800

3oass

0. 08

19.0-

21,0

10.0-

12.0

2,00

1.00

0. 045

0.030

192

IO 12

S30900

309 SS

0. 20

22.。

24.0

12.0-

15.0

2.00

1.00

0. 045

Oa 030

22-24

12 15

S31000

310SS

0. 25

24.0-

26.0

19.0—

22.0

2. 00

1.50

0. 045

0. 030

24-26

19—22

S31600

316SS

0. Oa

16. 0 18.0

10.0—

14_0

2.00

1.00

0. 045

0. 030

2.0-

3.0

23-28

14—20

S31603

316L SS

0. 030

16. 0~ 18.0

IO.。

14.0

2.00

1. 00

0,045

0,030

2.0~

3.0

23-28

14 20

S31635

316TiSS

0, 08

16-18

10—14

2. 00

1.0

0. 045

0.030

2~3

0.10

其他d

23 30

14 20

S31700

317SS

0.08

18.0-

20.0

11.0—

15.0

2. 00

LOO

0. 045

0. 030

3.0-

4.0

28-33

16 20

S32100

321SS

0. 08

17.0

19.0

9.0~

12.0

2.00

1.00

0. 045

0,030

其他■

17—19

912

S34700

347SS

0.08

17.

19.0

9. 0~

13.0

2. 00

LOO

0. 045

0.030

其他C

17-19

13-19

S381OO

18-18-2

0. 08

17.

19.0

17_5

18.5

2.00

1. 50

2.50

0. 03

0. 030

17—19

17 19

a此处显示的是一个范圏.指最小质量分Sc到最大质量分数。

b CU 量大含址为 Q∙ 50% JTi 含量为 0.15~0. 50% =W含量为 1. 00%L 75% Nb÷Ta 含址为 O. 30%~0. 70⅜g

C Nb fit0. 10-0. 30⅝≡V 含量为 O-10-0. 30% fl

d Ti的最小含地应为碳的质量分数%)5倍.

e NbJa小含址应为礙的质毋分数(%)的IQIt              ________________________

D.2某些高合金奥氏体不锈钢(见A. 3D. 3)的化学成分

UNS

通用

名称

C最大 含量

%

Cr 含量

%

Ni

含量

%

Wn最大

JT

%

Si最大

含暈

%

P最大 ⅛s W %

S最大 含址 SJ %

MO 含址 wMθ∕ %

N 含最 Sn/ %

CU 含塗 %/ %

W 含頷 wψ

Ni÷

2Mo

S31254

254SMO

0. 020

19.5*-

20.5

17.5

18.5

LOO

0. 60

0. 030

0.010

6-0

6.5

0. 18~

0.22

0. 50 —

1.00

42~

45

29.5-

31.5

J93254

254SMO 铸件

0. 025

19.5 —

20.5

17.5-

19. 7

1.20

1.0

0. 45

0.010

6.0

7.0

O-18~

0. 24

0. 50

1.00

42

47

29. 5

33.7

J95370b

0. 03

24 25

17 18

9

0. 50

0. 030

0.010

45

0.7-

08

0

0. 50

0

0.10

4B

54

25-28

S31266

B66

0.030

23.0—

25.0

21.0-

24.0

20

1.00

0. 035

0.020

_

5.0-

7.0

0.35

0. 60

0. 50-

3.00

1.00 —

3.00

46

62

31 38

S32200

NIC25

0. 03

20_0~

23.0

23. 0~

27.0

1.0

0.5

0. 03

0. 005

2.5-

3.5

29

40

26 33

S32654

654SMo

0. 02

24.0-

25.0

21.0*-

23.0

2. 00—

4. 00

■0. 50

0.03

0. 005

7.00-

8. 00

0. 45

O- 55

0. 30—

0.6

54

60

35-39

NO8OO7

CN-7M

0. 07

19.0—

22.0

275

30.5

1.50

1.5

2. 00-3.00

3. 00-4.000

25—

32

31.5—

36.5

N0BO20,

20Cb3

0. 07

19.0—

21.0

32.0-

38.0

2.00

1.00

0. 045

0. 035

2- 0~

3.0

3.

4.00

29~

40

3644

NO832O

20MOd

0. 05

2L0

23.0

25.' 27.0

2.5

1.0

0. 04

0. 03

4.0

6.0

34

43

33 39

N0S367

AL6XN

0. 030

20.

22.0

23.5—

25.5

2. 00

1.00

0. 04

O- 04

6. 00 7.00

20

23

45 52

NOB 904

904L

0. 02

19.0~

23.0

23.0-

28.0

2. 00

1.00

0. 045

O- 035

4.00—

5.00

12

32

40

31 38

NO8925

25-6 MO

0. 02

19.0—

21.0

24.0—

26.0

1. 00

0. 50

0. 045

0. 030

6. 0

7.0

0. 10—

0. 20

0. 50-

1. 50

40

47

36-40

N0B926

1925hM0

0. 020

19. 0

21.0

24.

26.0

2.0

0.5

0. 03

0.01

6.0-

7.0

0. 15

0.25

0.5 —

1.5

41

48

36~40

a此处显示的是一个范围,指最小质最分数到最大质量分数.

b用质量分数表示的其他元素=AI最大含地为0.01⅜. As最大含讶为0.01⅝-B含母为0. 003⅜~0. 007⅝. CO最大含量为0. 25%, Nb最大含量为0. 10⅝.Pb最大⅛fi⅛ 0.01⅝.Sπfi大含蛍为0.010%,Ti最大含量为 0. ιo⅝,vfi 大含量为 O- 1O⅝.

CSNb应为8WCc),大含量为1%.


» ' ~ ■--.       k _               I

ystandardSxOnɪj


≡ D.3某些固溶鎳基合金(见A. 4D. 3)的化学成分


Al

C

Fe

P

Ti

Ta

址大

址大最大

最大最大

最大最大塩大

址大垃大扯大

旬大

H

含址

最大

含収

含城

M含址‘

含量含址

含址含址

含员

含呈含拍含该

含批

UNS

含皇

Z

ttCr

A

CO CU

站大 通用含呈 名称 ,

Mn Si

Xb V W

N06002 X

N0600?

113.0

0.8

1.5

]7.0

0,10

N0603C G-30. 03^ ~

N0602⅛ C-22 0.015

O- 05 20.5

18-0 1.0

20. θʃ

6.0

4.0

16_5

0.4

22.0 60.0

8.00

10-1

6.0

47. Q

0.fi9'

26.0 52.0

9.0

4.15

0. 02

0. 04 0.02

NO6255

2550

8.0

bal.b 5_0 O- 50 0. 50

23.0'

10. 0

19. 0

15_0

N06686 686 □.01C bal.b 5.0 0. 75 0.08

23.0

17.0

8.0

N069□C G-50 3.015

0. O 0. 0⅜ ɔ, OIQ

O.QJ 1.0

10.0

;                  20.

N0662⅛' 625 0. 101 -

min

21. Q 20.0

19.0      15.0

50,0


0. 15 23.0


21.0


∖2i.5∖



17. 0              ■ 8.0 0.5

LOo ]q 1


Ia 04 ɔ. 03C


0.2


10.0 2.5


1.0


21-0< 2. 0


0. 50


6.0 !


■31. 5

,,~

X0605S 59 XClP1 baJ.h 1.5 0.5

1.24.0


N0606C 2060


19.0 54.0


N0611CAIIcorι^0. 15'jbal. b,

33.θj


SM I

N0625C      ;0.02

2050 :


'20.0


23.0


23.0


1 5,5


\0. 04fC-,03


0. 02


14.5


4.0


14.0


0. 04


0. 02


.C150. OO=


0.3 0.30


1.00 3. 03C.0. 005


1.200-


□. 015^). 015 0. 40 I


D-3 (续)

…通用

UNS —

名称


C             Fe Mn Si

MΔ最大最大最大

■含址含址 含償,     ,,含量丄含■'含城

:


Nb+

CO CU PSTi

AIL址大址大址大姑大最大 JI

At                     ,最大

'含貪佔含量:含W含量二


r Al 最大址大批大;站大 含址合⅛i合址含*含妹

I Wλj X i •


Nb V W


%

¾

48

iwv lu⅛ I ∖ ⅞∖^ \

0.6

0. 03 ɔ. 003

D. 70

<1.50

1 0. 50

O. 03

O. 04

N06952 52 O- 03

56

1.5

4------

0.70

0. 03 上。3


bal.h I-On.0


23-0 47.0<

NO6975 G-Z 0.03 -   ~ bal.^1.00 Loa

26.0i52f7.0 21,n ∙. - ^18.0

NO6985: G 3 X015 ⅛a{.h 215-     21.0

ɪ


T CN-NoBOOTt


7M


X0802C 20Cb3 O. 07 ι


20Mo-NCBO24


0.C3


1.00

8.0

2. OO

.3- OO

-i.00

1.5

3. OC

L O 32. O

2L0 38.0

22,5 35.0

»9-0 [27. 5 0.07;〜.

2.0

2.00

D. 50

ba L '

1. OO

1.5

0. 50


1O. 3450. 035


1.5


O. I =


H 25. C 40.0


5.0


P- 035 D- OS=


O. 35


224 33. 0

ZOMo- I

NO8026!       0.03;・ ' bal.

6 …丨一 _


5. 00


1.0


O. 50


O. 03


O. 03


2& 37. 2

6,70

4

!-------------------------

NOBO28i 28

26Y

0.03 -

28.0

⅛5

r 323」 _

.b

. _

0

2. 50 1.00 LO

'■— L-        - ,,        1        I        ∙ F - ■十      ■+      ÷-

0. 6

~ D- 0300. 03⅛

I I       '

+      * — — -----» ,, I         I       I —h      +

i

I      J. 0133. DD?

T             1-------------------<-------------------T            ■

N0fl032 32   0.01 22    32 b≡t ■ l 0.4 0.3 1 4.3

<

N0B042 42

20 40.0

0.03 -   

23.0 44.0 + +- -—<

  • 20.5 33.0

0.03   

  • 23.5 38.0

!     I5-0

ba!.t 1. 0 0. 5   ~

7.0

0. 03

3.0

0.6

003

1. 2

SM 0fil35

2035

4.0

bal.1. CO 0. 75

5.0

0. 70 0. 03

0. 2

0.03                         

0.β

SM N08535 2535

-----------JL-          .

2J.0 29.0

0.030 j bal.tJ

27.036. 5

2.5

1.00 0.50

4.0

1.50 0. 03

0. 03


「就下载汨

I anys⅜andards2com J

GB/T 20972.3—2OOB

D.3 (续7

UNS

通用

名称

C 最大 含量 wc

%

Cr

含量

wCr/

%

Ni

含量

%

Fe

最大

含量

SF。/

%

Mn 最大 含量

%

Si

最大

含量, %/ %

MO 含量 wM√ %

Co 最大 含量 WCOZ %

CU

最大

含量

%/

%

P 最大 含量'

%

S

最大 含量 ws∕ %

Ti 最大 含量 W %

Nb-J-

Ta

最大

含虽

l⅛b+T∙∕

%

Nb

最大 含量 bn%

V 最大 含量 Wv/ %

W

最大 含量 ww∕ %

N 含量

Wn/

%

Al

最大

含量

BAI

%

N08825

825

0.05

19. 5

23.5

30,0

46.0

baLh

1.00

0.5

2.5

3.5

1.5

3.0

0. 03

0. 6

L 2

0.2

N08826

825 停件

0.05

19.5

23.5

38.0

46.0

22.0

1.00

1. 00

2,5

3.5

1.5

3.0

0. 030

0.030

0. 60

1.20

N08932

URSB

8

0-020

24.0

26.0

24.0

26.0

baLh

最大

2.0

0. 50

4.7

5.7

1.0

2.0

0. 025

0.010

0.17

0. 25

NIOOO2

C

0. 08

14. 5

16.5

bal-b

4.0

7.0

1.00

1.00

15.0

17.0

2.5

3.040

0.030

0. 35

3.0

4.5

N10276

C-276

0. 02

14.5

16.5

bal,h

4.0

7.0

1. 00

0. 00

15.0

17.0

2.5

0. 030

0. 030

0. 35

3.0

4.5

CWl 2

MW

C-276

铸件

0.12

15,5

17.5

bal,h

4.5

7.5

1.0

1.0

16(O

10.0

0. 040

0. 030

0. 20

0.4

3.75

5.25

CW6M

C

625 铸件

0. 06

20. O1

23.0

bal.h

5_0

1.0

1.0

fi.0

10.0

0-015

0.015

3.15

4.5

LO

a此处显示的是一个范围.指最小质量分数到最大质量分SL

b BaL是成分等于IOe1%时的余额。

C SNh应为8wc(⅞),S大含量为l⅝o

D.4某些铜镣含金(见A4)的化学成分

UNS

通用名称

C最大 含量就/

CU最大 含量wcιι∕ %

Ni含量'

%

Fe最大 含量WFs/ %

Mn最大 含量WMn/ %

Si最大 含量τ⅛∕ %

S最大 含量IISs/ %

NO4400

400

0.3

bal,b

63-0-70.0

2. 50

2.00

0. 50

0. 024

N04455

405

0. 30

bal. h

63.0 70.0

2.5

Z.0

0. 50

0.025 — 0. 060

A此处显示的是一个范围,指最小质量分数到最大质量分IL

b BaL是成分等于100%时的余¾h_____________________________________________

GB/T 20972.3—2008

⅛ D.5某些铁素体不锈钢(见A.5)的化学成分

UNS

通用

名称

C最大 含量

Wc/

%

Cr 含量 Sc√ %

Ni**

含元

BN,/

%

如最大 含量 wMn/ %

Si最大 含Ia %/ %

MO 含址 suo∕ %

Nfik大 含Jt w√%

F最大 含地 W %

S曇大 台最

, %

其他最大含量

W

%

S40500

405SS

0. 08

11.5—

14.5

1.00

1.00

0. 040

0. 030

Ai 0.10—0. 30

S40900

409SS

0. 08

10.5-

11.75

0. 50

1.00

1.00

0. 045

0, 045

6 X C~0. 75b

S43000

430SS

0.12

16.

18.0

1.00

1.00

0. 040

O- 030

S13400

434SS

0. 12

16. 0

18.0

1.00

1.00

0. 75-

1.25

0. 040

0. 030

S43600

436SS

0. 12

16.0-

18.0

1.00

1.00

0.75-

1.25

0. 040

0. 030

C Nb+Ta) 5 X C-0. 70h

S44200

442SS

0. 20

18.0-

23.0

1.00

1.00

0. 040

0. 030

S44400

18-2

0. 025

17. 5

19.5

1.00

LOO

1.00

1. 75

2.50

0. 025

0. 040

0. oɜo

[Nb+0.2XTi+4(C+

N)] 0. θπux.b

S44500

0. 02

19.0-

21.0

0. 60

1.00

1.00

0. 03

0. 040

0.012

Nb 10(C+N)0.8

CU O- 30—0. 60

S44600

44GSS

0. 20

23.0-

27.0

1.50

1.00

0. 25

0. 040

0. 030

S44626

26-ITi

0. 06

25.0 —

27.0

0. 50

O- 75

0.75

0. 75~

1.50

O- 04

0. 040

0.020

Ti 7X(C+N) min. h

0. 20~L OOPCU 0. 20max.

S44627

26-ICb

0.010

25,0

27.0

0. 50

0. 40

0. 40

0. 75-

L 50

0.015

0.015

0. 020

NbO. 05~0. 20, CU 0. 20max.

S44635

26-4-4

0. 025

24. 5 26_0

3. 50-

4.50

1.00

O- 75

3.50

4.50

0. 035

0. 035

0. 030

[Nb⅛012XTi+

4(C+N)] 0. 8max. b

S44660

SC-I

0. 025

25.0—

27.0

1.50~

3.50

1.00

1.00

2. 50-

3. 50

0. 035

0. 035

0. 030

[Nb÷0.2XTi+

4(C⅛N)] 0. 8ma⅛h

S44700

29-4

0.010

20

30.0

0,15

0. 30

0. 20

3.5

4.2

0. 020

0. 020

0. 020

(C+N) 0.025 max.

CU 0. 15τnax-

S44735

29-4C

0.030

20.0-

30.0

1,00

1.00

LOO

3. 6

4. 20

0. 045

0. 045

0. 030

[Nb+Ta-6 (C+N)]

0. 20-1. 00b

S448OO

29-4-2

0.010

28. 0

30.0

2.0-

2.5

0. 30

0. 20

3.5-'

4.2

0.020

0. 020

0. 020

(C+N) 0. 025 max.h

CU 0. 15max_

a此处显示的是一个范围,指最小质髭分数到最大质址分数

b用其他元素的质暈分数为基数来表示元素的值,例如,TMXC0. 75Ti的值在6wc(⅜)⅛ 0. 75%之间It

GB∕T 20972.3—2008

D.6某些马氏体不锈钢(见A.6)的化学成分

Cii Crii NiM M□iiΛjSil4 PiiS 最大 Mn 最大I N

通用   含址  含仙含狀詞t ' ⅛U 含址含W '含堂:舎仙其最 髭'

UNS                                          ,                       W

名称     Bl     BL S. ' WKI   u"   SP       wvill   Ul         %

A XXZZXZJπ

I           I           Il              I       I        I       I--------1        ]

11.5-

SlIOOo      410       0. 15                               ]     0.04   0.03     1

13.5

0.5- 0.06-

S41425 SWI30   0.05   12-15 [7 1.5-2

0.5

0. 02 0. 005                          CU 0. 3

J                J. 0      □. Ii

11. 5 `- < L 3 ~

S41426    13CrS     0.03

13.5    6.5

1.5-3 _

0.5

I                  Ti 0.01-0.51

0.02 0.005   0-5

[                                 V 0_ 5

--1------------------- -f 1—T

414.5-

S41427                  0.03 -       <

*g 6.0

L 5                               4            Ti 0. Ol I

O- 50 O- 02   0. 005 t 1-0

2.3                        `                VO. 01-0.50

--------------1--------------'---------∙∙∙ '<r - ~--------- /

S42OOO      420    0. I5ħιiπ.→l2-14

1.

[

0. 04

0.03      1

i

Jk 11.5- 3.5

S12400 F6M     O- 0⅛

14     4-5

0.3

0.7

_

1

0. 03

1                                        ' I

0.03 0.5-1

0. OA S125C0     15Cr     ' '       14- Ib 1-2

\>-2

0.3

0. 7

1

□. 02

0.01     1      0.2

J91150     CAl 5

11.3-

Q. 15                  I

14

U,3

1.5

O.Ui (K 04     1

JglIJI    CAI5M     U. 15

J91S4O   CΛ6XM   U0<5

11.5-

14

~ 1

0.15-

1

1

1

0.04

0.04      1

11. 5~ 3. 5

U 4.5

0.4-1

0. 04

0.03      1

Gl !S-

120M            J 12-14  0_5

0.22

I

0. 02

---------∙         IJ - -f

0.25-       i

0. Ol      ] I                CU 0.25

♦-------- - -   --------∙             e 1          I1           ■

1

K9D94l 9CrlMO    0. IJ 1 8JS

0.9-

0.5-1

1. 1

—- + * -

1

1

0.3-

0. 03    0. 03

0.6 ___I________J__________j.____________________________

— - - + +--— ■、 ■卜*--

0.15'         L

I-SO 13Cr             12卜】4‘ U. 5

0. 22          品

fl TninUL小质仙分竄此处显示的是-个市

0.02

E -      r--■

0.25 J 0.01                     CU 0.25

1

JL             ɪ _____________.__

f围,指垃小质M分敌到始大质狀分数“

D.7某些双相7

F锈钢(见A■ 7D. 3)的化学成分

C垃大Cr垃大ii4iMniti⅛ SiiiMCiiN垃大Cu域大W址大P址大S最大

GB/T 20972.3—2008

* D.7 (续)

CIiICriiNi最大Mn最大Si最大M。最大;N最大CUia大,WiiPiiS最大

.     通用 ⅛i2 ii∙M'含蛍’含最’含址, 含址含址-,⅛⅛ ⅛W 含仙,D

US                                                                  Fm^

名称    tt'.     ɪl'l,    "I    WMO    WS    BKll    Wh    %' U/ '   f    u∙'s

¼    A    Z X X ½    ⅛    % '. Z Z X

9.4 nZ                   9     n in— ∩ m

A m

S3126O DP-3 0.03     '       ^         1     0.75           '     -         `       0.03   0,03   3443

26.0    7.5                   3.5    0.30   0.80   0.50

21.0- 4. 5~                2. 500. Ofl-

c⅞ι dλ⅞ . αonc     λ λ,i                        o       i                                         n λq   C co   o ι _. qd

IOUJ 1     UJ      U. Ua                            £.    ■    k

9Q ∩     fi ς

0.20

I U- Ua    U. Ufi    <3 L F □□

2O.55.5

S32404   U50    0.04

-----------------------------------------.----------------------------------------------------------------------------------

27-32

2.0- 0.20 LO

2         1

0. 030

0. 03

0.01

I

22.5 I & 5

3_0

ITlAX . 2.0 .

max

S32520

52NH

0. 03

24. Od 5. E 容?,云R

,1.5

0_8

3.

5.0

0. 20

0. 35

50 3

X

0. 035

0. 02

37 48

S32550

255

。一 04

一亠

ZiOAI-J 4. 5 ~

, • 4 27.0   6.5

_

1.5

I

2. 00

4. 00

0.10—

0. 25

1.5—`

2.5

Q 04

0. 03

32-44

S32750 ; 2507

24.0- 6.0-

2β.0    8.O

1.2

0.6

3.0

4.

0. 24 ~

0. 32

_

0. 035 ________________________I_______________________

0. 02

38

44

----

S32760at ZIOO 0.03

Γr              t

?4.0— 6.0~

26.0    8.0

1

1

3.0-

4. 0

0.2

D.3

■                       1

0.5 0.5

0. 03

1.0    1.0

0. 01 ■ 40-46

t 1 '. √ ,∙l

S32ΘO3b 2803MO 0.0*T

2乩。n

29. 0    4, C

0.3

05

1.8-

?.5

G.O25

D. 02

0.005 33-41

S32900 329SS    C.2

23. O- 25~

28. 0     5. C

ɪ

0.75

1.00-

2.00

0.04

26

0. 03

35

S32950 7Mo PIUS 0.03

__.__J

26.0- 3. 50—

29. 0   5. 20

2

0.6

Lg 2.50

0. 45

0.35

_

C. 035

0.01   32 43

H            I

S39274 Γ)P3W 0.03 _________________________.___________________________.___________________________

2』.0~ 6.0~

26.0   8.0

1

0.fi

2.50-

3.50

0. 24

0. 32

0.2 1.5

0.S    2.5

0. 03   0. 02   3947

-24-0*- 6.5~

S39277 AF91S 0.025 ι-

■ 26.9 J 8. 0

0.8

0

4.0

Q. 23~

0.33

L2~

2.0

0.冃。~ .0,025 0. 002 1.20

39-46

J93370 CD4MCu' 0. OA

24.3~4,:I

265 f       

1

1.75~

2_ 25

2. 75-3v25

T ]0.04

0. 04

30-34

'20. 0‘&9

J93345 ESrOIOy 0.08                     1

.27.0 IL-O

____________.__ ____.__L__________

_

_

3-0-

4.5

0. 1H~

0. 30

0.04 _

0. 025 _

31 47 _

J9338Q

ZIOo

958

ɪ ---,

206.0-

0.03                          1

26.。    8.5

1

3.0

4.0

0.Z 0.3

__

0.5-

1.0 _

0.5        1

0. 03 I 0. 025 1.0

_________________________________________.________________________________________.__

38 46

J934O4

24.0- 6.0               4.0- 0. 10-

0_ 03                  L5     1                                             39

26.0    8.0                    5.0    0.30

B此处呈示的姑-个葩围.指最小质址分故到最大质址分散。

^WI l ♦ 3. 311、: ■ 16w.ι证小值为」0 .式中:

ull½⅛金中错的质时分歓.用全批组成的百分St表示:

W..是舍金中粗的质让分钗用全址组成的百分数表示■

足合金中顼的质M分Sh用全址组成的百分故表示.

r Nb (C* N) ⅛⅛小比值为12"C∙)最大含会为0.30夕:、1)含皇为。.157(^50/________________

CB∕T 20972.3—2008

D.8某些沉淀硬化不锈钢(见A. 8)的化学成分

UNS

通用

名称

C最大 會量 吨/ %

Cr

含蛍

件./

%

Ni

會最

%

Mn 最大 含fit SMJ %

Si

最大

貪越

Ws/

%

MO 含量 wMo/ %

Nb 含量 皿凯/ %

Ti

合员

WTy

%

CU 含也 %/ %

Al 最大 ⅛fii wAJ / %

P最大 含量 wp∕ %

S最大 含量 w5%

B 含量 W %

V 含址 Wv/ %

S66286

A286

0. 08

13.5

16.0

24.0

27.0

2,00

1.00

1.00

L 50

1.90

2.35

O- 35

0. 040

0.030

0. 001

0.01

0. 10

■*«-

0.50

S15500

15-5 PH

0. 07

14.0

15_5

3. 50

5, 50

1.00

1.00

0. 15

0.45

2.50

4.50

0. 040

0. 030

S15700

PH15-

7 Mo

0.09

14.0

16.0

6.50

7.75

1.00

loo

2.00

3.00

0.75

1.50

0.04

0.03

S17400

17-4PH

0.07

15.0

17.5

3.00

5. 00

1.00

1.00

0. 15

0.45

3.00

5. 00

0. 04

0.03

S45000

450

O- 05

14.0

16.0

5. 00

7. 00

1.00

1.00

0.50

1.00

8XC min.b

1.25

1.75

0. 030

0. 030

fl此处显示的是一个范围,指最小质址分数到最大质量分数。

bNb的最小含量为8倍吐(%)

D.9某些況淀硬化镣基合金(见A.9)的化学成分

UNS

通用

名称

C 最大 含量 wc%

Cr

含暈

g/

%

Ni

含量

&/

%

Fe 最大 含切

%

Mn 最大 含最 WMB/ %

MO 含量 WMβ/ %

Si 最大 含量 ¾/ %

Nb 最大 含量

%

Ti 最大 含世 i∕ %

CU 最大 含,

%

AI 最大 ⅛fiβ

%

Co 最大 含歐 ¾/ %

N 最大 含量 wN / %

D 最大 含量. W %

P 最大 含:HB Wp%

S 最大 含地 W %

N06625

625

0. 10

20.0

23,0

bal,t

5.0

0. 50

8.0

10.0

0. 50

3.15

4.15

0. 40

0. 40

0.015

0.015

N07031

31

0.03

0.06

22.0

23.0

55.0

50.0

bal,b

0. 20

  • 1. 7

  • 2. 3

0. 20

2. 10

2. 60

0. 60

1.20

1.00

1. 70

0. 003

0. 007

0.015

0.015

NO7O40

48

0.015

21.0

23.5

bal,b

18.0

21.0

1.0

5.0

7.0

0. 10

0.5

1.5

2.0

1.5

2.2

0.4

0.9

2.0

0. 02

0.01

N07090

90

0.13

18.0

21.0

bβl.b

3_0

1.0

15.0

21.0

L8

3.0

0.8

2.0

GB/T 20972.3—2OOe

D.9 (续)

UNS

通用

名称

C

最大 含W ut∕

%

Cr

含量

wCr/

%

Ni

含量

wNi/

%

Fe

最大

含量

%

Mn 最大 含量■ Bmb/ %

Mo 含量

%

Si

最大 含量

W

%

Nb 最大 含量 wNh/ %

Ti 最大 含量.

CU 量大 含fit∙ wc⅛∕ %

AI 最大 ⅛fi, SA1/

Co

最大

含理

Se0/

%

N

最大

fit'

D 最大 含W W %

P 最大 含量

%

S

最大

含量

%

N07626

0. 05

20.0

23,0

bal.b

6.0

0. 50

8.0

10.0

0. 50

  • 4. 50

  • 5. 50

0. 60

0. 50

0. 40

0. 80

1.00

0. 05

0.02

0.015

N07716

625PIUS

0. 03

19.0

22.0

57,0

63.0

baLb

0. 20

7.0

9.5

0. 20

2, 75

4. 00

1.00

1.60

0. 35

0. 015

0.01

N07718

718

0. 08

17.0

21.0

50. 0

55.0

bal.b

0. 35

2.8

3r3

0. 35

4.75

5.50

0. 65

I-15

0. 30

0. 20

0. 80

1.00

0. 006

0.015

0. 015

N07725

725

0. 03

19.0

22.5

55.0

59.0

bal,h

0. 35

1. 00

9.50

0. 20

2. 75

4. 00

1.00

1.70

0. 35

0.015

0.01

N07773

PH3

0. 03

18,0

27.0

45. 0

60.0

bal,h

1. 00

2.5

5.5

0. 50

2.5

6.0

2.0

2.0

0. 03

0.01

W7924i

0. 020

20,5

22.5

52.0 min.

7.0

13.0

0. 20

5. 5

7.0

0. 20

2,75

3.5

1.0

2.0

LO

4.0

0. 75

3-0

O- 20

0, 030

0. 005

N09777

PH7

0. 03

14.0

19.0

34. 0

42.0

bal.h

1. 00

2.5

5.5

0. 50

0. 1

0. 35

0. 03

0.01

N09925

925

0. 03

19.5

23.5

3S.0

46.0

22.0

ɪniɪL

1.00

2.50

3. 50

0. 50

0. 50

L 90

2. 40

1.50

3.00

0. 10

O- 50

0. 03

N05500

K-500

0. 25

63.0

70.0

2. 00

1. 50

0. 50

0. 35

0. 65

bal.b

  • 2. 30

  • 3. 15

N07750

X-75O

0.00

14.0

17.0

70.0 min.

5.0

9.0

1.00

0. 50

0, 70

1. 20

2- 25

2. 75

0.5

0. 40

1.00

0.01

a min.指最小质量分数。此处显示的是一个范围,指最小质暈分数到最大质址分数.

h BaL是成分等于100%时的余SL

C其他元素的质信分⅛Sr W最大含量为0-5%Mg最大含量为CL OOS 0%

GB∕T 20972.3—2008

≡D. 10某些钻基台金(见A. 10)的化学成分

UNS

通用

名彝

C 最大 含虽

WC / ¾

Cr 含量 wc√ %

Ni

含址

CO 含址

Fe 最大 含JT

Mn 最大 含童’

Si 址大 含此 % t %

Mo 含址

%

D 最大 ⅛S

¼

P 最大 ⅛tt' W %

S 最大 含H %

De 珀大 含⅛t

%

Ti

最大

含竇

BT'

%

W 含, ww∕ ½

N ⅛tt WS t X

R300D3

ElgiIOy

0.15

19.0

21.0

15.0

16.0

39.0

41.0

ba1.b

1.5

A 5

6.0

S. 0

LOO

R30004

HBVar

0.17

0. 23

19.0

21.0 .

12.0

[也.0

41.0

44. A

r—

baLfc

1.35

ι.ao

_

2.0

、.

0. 06

'2.3

I 3.3

R30035

MPTSN _

0. 025

_

19/0

辭g:

+

37.0

SbL 15

1.0

0, 15

0,15

9.0

10.5

、`

0. 015

Q01

1,00

R30159

I

MP-159 I 0. 0#

lβ.0

:〜 r£0.0 :________________________________

INllfc

34.0

38.0

&00

10.00

0.20

0. 20

6.00

8.00

0. 03

。-。2

001

2. 50

3_ 25

R30260c

Dur⅞τheτn

2602

広戚

11. 7

12.3

bal?

41.0

42.0

9.θ

10.4

0.4

1.1

0. 2

0. 60

3.7

4.3

0. 20

0. 30

0.1

0. 30

I

R31Z33

UllimeI

0. OZ

t). 10

23.5

27.5

7.0

ILC

l.θ

5t0

0.1

1.5

0.05

1.00

4.0

6.0

0.03

0. 02

_

1.0

3.0

0. 03

0.12

R30605   L-6O5

___________________________________________________________________I______________________________________________________________________________

0.05

Q

19.0

21,0

9.0

II-C

bd.k

3.0

I

2.0

J

1.00

13.0

n□m.

a此处显示的是一个幕IS,指址小质■分教到最大质量分敷.

b BaL是成分等于10。%时的余額.

CNbid大质站分数。

⅛ D. 11某些钛含金(见A.11)的化学成分

UNS

通用

名称

AI 最大 含量’

%

V 最大 含蛆 wv /

C 址大 含M Wrz %

毎大 含冊 W %

Fe 最大

H 最大 含量■ W %

Mo 最大

%

N 址大 含⅛r

■   - -I

Nj a* WNIz %

3∏ 最大 含量 W %

Zr 显大

X

其他 0大 含量’ 3 %

Ti

_

---

II 1I

R5O4OO

GrBde 2

0. 10

3

0. 015

0. 03

O 0. 25 max.

bal?

R5626O

Ti-6246

6

_

6 _

2

4 _

bal.b

GB/T 20972.3—2008


D. Il (续)

UNS


通用

.名称

Al

V

C

Cr

Fe

H

Mo

N

最大

址大

M

0大

最大

最大

最大

最大

it

含址

W

t

含址

⅛⅛

含域

含量:

W Ai t

叫,

WH

t⅛'

Ni

含量

:为

%


最大


址大


其他

対大


R534OO


Grade 12


R56403


I         5.5-

Grade 25!


5. 5 ■ 3_

R56404 Grade 29


含址


含址


含量


Ti


0. 6

! 0.08

0. 30

0,015

0.9

O 0. 15 max.

2.5-

I 0. 03

D. 25

0.015

RU 0,8« bal.

3.5

0. 14

O 0. 20 max.

ft. m

Pd 0. 04

0. 08残留的"

max.

bal/

RU 0. 0B~

■ 0. 2 —

0. 03 0.4

2-0-1

I 0.08 3.0

.()0. 25 max. b&l.

6.5

I ¥

I 0.05

I O-B

I 6. 75

R56323 Grade 28

R5β640 Beta-C

0. 14


D. 40 ɔ. 0125.


a此姓显示的是一个范围,指址小质量分数到斌大质量分餘

b Bal.是成分等于IOOZ时的余額

C每个SSiEReM分数址大含量为o.ι⅜,总计成大含埼为o.4⅜n

≡ D. 12 R05200锂台金(见A. 11)的化学成分

I

UNS !

J

通用

名称

C址大 含Jt %’

Hʌj

CO址大

含仙

Z

I

氏量大

含置

X⅛√

%

Siii 大 含址 ws∕ ' %

MOS大 含蜜 wMθ∕ %

W量大 含量 %/ %

Ni最大i Ti最大

其他:

址大`

含仙W

%

Ta

含危

%

%

U

I

R05200 ≡

0.D1

0. 05

0.01

0. 005

0.01

0.03

0. Oi

¢.01

0-015

hal.

fi BaL是成分等于100%时的余fiL

GB∕T 20972.3—2008


附录E (资料性附录) 试验条件的推荐狙合


采用表E. 1中所列的试验条件的推荐组合可有助于确定耐蚀合金种其他合金允许的应用范围.

表中所示的“等级”最初用在NACEMRO175中。该“等级"被保留下来是为了维持术语的连贯性,


这些用数据组合的“等级"是以附录A表中所列的材料类型和单一合金的许多环境限制为基础的。


« E. 1试验条件


环境因素

等級I

等级口

等级DI

温度

25 r±3 uC

(77 BF±5 T)

■按B.4进行 试验

B.4

B-fl⅛

试验

^H2S

由使用者规定 试验条件并 提供文字资料

y

Cl-最小诙度

PH

SO

与钢耦合

其他


特定的试验条件

等级IV

等霾V

等级VI

等级Vl

90 t±5 V

(194 T±9 DF)

150 c±5 r (302 πF±9 T)

175 r÷5 r

347 T+9 DF)

205 \士5 (401 dF±9 T)

0, 7 MPa (100 PSi)

1. 4 MPa (200 PSi)

3. 5 MPa (500 PSi)

3. 5 MPa (500 PSi)

0. 003 MPa (O- 4 PSi)

0. 7 MPa (100 PSi)

3. 5 MPa

(500 PSL)

3.5 MPa

(500 PSi)

91 000 mg/L

91 000 τng∕L

121 300 mg/L

151 700 mg/L

B. 3.5.1 B. 3. 5. 2

可选項Jaa7

可选项,见B.fl

B. 3. 5.1


ystaπdardSxOnl-J

附录F (资料性附录) 本部分与ISO 15l56-3i2003技术性雲异及其原因

F. 1给出了本部分与ISO 15156-3:2003的技术性差异及其原因一览表.

⅝ F. 1本部分与ISO 15156-3=2003技术性差异及其原因

本部分的章鎌编号

技术性差异

原 因

2

引用了采用国际标權的我国标准,而非国 际标准.

増加了条文要求所涉及的引用标准n

适合我国国情,按我国的标准编写中对引 用标准的规定.

4

~增加了条文要求所涉及的符号和缩备语,

-按我国的标准编写中别符号和缩略语的 规定。

B. 2. 1

将图B. 1中的“按照ISO程序提交肘

ISO 15156-3的修改或修订建议歷修改为“按 照程序提交对本部分的修改或修订建议,

删除了图B.1中的脚注c见“引言”的Jft 后一段可获得更多的有关文献信息n

适合我国国情。

本部分删除了引言部分-引言的最后一 段话为“根据由ISO/TC 67/WG7提出的財 ISO 15156的解释和主张ISO 15156-3在修 订和再版时包含一些改变,其拷贝可从ISO/ TC 67秘书处获得.来自NACEEFC的 专家都是ISO/TC 67/WG7的成员\此条 是从国际标准角度表述的.

B. 2.4

将原标推中的“应提供足够的数据以便让 ISO/TC 67的成员对该材料进行评价,并按 照IS。/IEC导则的第1部分对材料具有的 适应性做出决定,通过修改或修订进入本部 分中”修改为应提供足够的数据对该材料 进行评价,对材料具有的适应性做出决定,, 通过修改或修订进入本部分中,

此条是从国际标推角度表述的。

B.7

将原标准中的“试验应按照上述⅛⅛ SCC试 验要求进行,添加元素硫,应按发表在 NACE 1995年腐蚀文集第47篇论文中的添 加程序执行.在EFC出版物17号附录Sl 中,该程序已被纳入CRA试验方法中”修改 为4试验应按照上述的SCC试验要求进行, 添加元素硫,应按EFC出骯物17号附录Sl 中的添加程序执行,___________

EFC出版物17号附录Sl已将NACE 1995年腐蚀文集第47篇论文中元素琉的三 种添加程序完全引用并纳人CRA试验方 法中。

GB/T 20972.3—2008

参考文献

[1 GBT 8650- 2006 管线钢和压力容器钢抗氧致开裂评定方法(NACE TMO284 -2003, MOD)

[2] ISO 13680 2000石油和天然气工业用作套管、油管和接箍的耐蚀合金无缝钢管交货技术 条件

3 ISO TR 15510:1997不锈铜化学成分

[妃腐ft.56,2000,No. 2,pp 167-182怎样对CO3HZS压力下的膺吨试验进行高压釜加压

5] ASM AMS材料工程字典

6] ASTM E10金属材料褚氏硬度和表面洛氏硬度的试验方法

?J ASTM E92金属材料堆氏便度的试验方法

8J EFC出版物16号 矚气生产中用于含硫化気环境的碳钢箱低合金钢的材料要求指南

NACE腐蚀95论文炸 用于油气矿场设备的抗元素硫的新墮材料的试验分类研究法

58